【导读】推挽逆变电路以其结构简单、变压器磁芯利用率高等优点得到了广泛应用,尤其是在低压大电流输入的中小功率场合。本文将介绍一种基于推挽逆变的车载开关电源电路设计方案,实验结果表明该方案达到了预期的效果。
随着现代汽车用电设备种类的增多,功率等级的增加,所需要电源的型式越来越多,包括交流电源和直流电源。这些电源均需要采用开关变换器将蓄电池提供的+12VDC或+24VDC的直流电压经过DC-DC变换器提升为+220VDC或+240VDC,后级再经过DC-AC变换器转换为工频交流电源或变频调压电源。对于前级DC-DC变换器,又包括高频DC-AC逆变部分、高频变压器和AC-DC整流部分,不同的组合适应不同的输出功率等级,变换性能也有所不同。推挽逆变电路以其结构简单、变压器磁芯利用率高等优点得到了广泛应用,尤其是在低压大电流输入的中小功率场合;同时全桥整流电路也具有电压利用率高、支持输出功率较高等特点,因此本文采用推挽逆变-高频变压器-全桥整流方案,设计了24VDC输入-220VDC输出、额定输出功率600W的DC-DC变换器,并采用AP法设计相应的推挽变压器。
推挽逆变的工作原理
图1给出了推挽逆变-高频变压-全桥整流DC-DC变换器的基本电路拓扑。通过控制两个开关管S1和S2以相同的开关频率交替导通,且每个开关管的占空比d均小于50%,留出一定死区时间以避免S1和S2同时导通。由前级推挽逆变将输入直流低电压逆变为交流高频低电压,送至高频变压器原边,并通过变压器耦合,在副边得到交流高频高电压,再经过由反向快速恢复二极管FRD构成的全桥整流、滤波后得到所期望的直流高电压。由于开关管可承受的反压最小为两倍的输入电压,即2UI,而电流则是额定电流,所以,推挽电路一般用在输入电压较低的中小功率场合。

图1:推挽逆变-高频变压器-全桥整流电路图
当S1开通时,其漏源电压uDS1只是一个开关管的导通压降,在理想情况下可假定uDS1=0,而此时由于在绕组中会产生一个感应电压,并且根据变压器初级绕组的同名端关系,该感应电压也会叠加到关断的S2上,从而使S2在关断时承受的电压是输入电压与感应电压之和约为2UI.在实际中,变压器的漏感会产生很大的尖峰电压加在S2两端,从而引起大的关断损耗,变换器的效率因受变压器漏感的限制,不是很高。在S1和S2的漏极之间接上RC缓冲电路,也称为吸收电路,用来抑制尖峰电压的产生。并且为了给能量回馈提供反馈回路,在S1和S2两端都反并联上续流二极管FWD。
[page]
开关变压器的设计:AP法设计开关变压器
采用面积乘积(AP)法进行设计。对于推挽逆变工作开关电源,原边供电电压UI=24V,副边为全桥整流电路,期望输出电压UO=220V,输出电流IO=3A,开关频率fs=25kHz,初定变压器效率η=0.9,工作磁通密度Bw=0.3T。
(1)计算总视在功率PT。设反向快速恢复二极管FRD的压降:VDF=0.6*2=1.2V

推挽逆变的问题分析
1、能量回馈
主电路导通期间,原边电流随时间而增加,导通时间由驱动电路决定。

图2:推挽逆变能量回馈等效电路
图2(a)为S1导通、S2关断时的等效电路,图中箭头为电流流向,从电源UI正极流出,经过S1流入电源UI负极,即地,此时FWD1不导通;当S1关断时,S2未导通之前,由于原边能量的储存和漏电感的原因,S1的端电压将升高,并通过变压器耦合使得S2的端电压下降,此时与S2并联的能量恢复二极管FWD2还未导通,电路中并没有电流流过,直到在变压器原边绕组上产生上正下负的感生电压。如图2(b);FWD2导通,把反激能量反馈到电源中去,如图2(c),箭头指向为能量回馈的方向。
[page]
2、各点波形分析
当某一PWN信号的下降沿来临时,其控制的开关元件关断,由于原边能量的储存和漏电感的原因,漏极产生冲击电压,大于2UI,因为加入了RC缓冲电路,使其最终稳定在2UI附近。

当S1的PWN信号下降沿来临,S1关断,漏极产生较高的冲击电压,并使得与S2并联的反馈能量二极管FWD2导通,形成能量回馈回路,此时S2漏极产生较高的冲击电流,见图4。

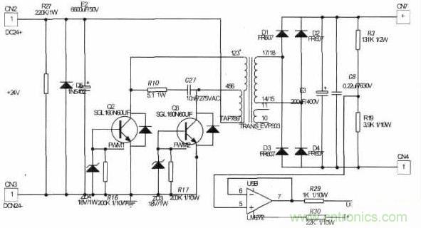
图4:推挽DC-DC变换器主电路图
[page]
实验与分析
1、原理设计
图4为简化后的主电路。输入24V直流电压,经过大电容滤波后,接到推挽变压器原边的中间抽头。变压器原边另外两个抽头分别接两个全控型开关器件IGBT,并在此之间加入RC吸收电路,构成推挽逆变电路。推挽变压器输出端经全桥整流,大电容滤波得到220V直流电压。并通过分压支路得到反馈电压信号UOUT。

以CA3524芯片为核心,构成控制电路。通过调节6、7管脚间的电阻和电容值来调节全控型开关器件的开关频率。12、13管脚输出PWM脉冲信号,并通过驱动电路,分别交替控制两个全控型开关器件。电压反馈信号输入芯片的1管脚,通过调节电位器P2给2管脚输入电压反馈信号的参考电压,并与9管脚COM端连同CA3524内部运放一起构成PI调节器,调节PWM脉冲占空比,以达到稳定输出电压220V的目的。
2、结果与分析
实验结果表面,输出电压稳定在220V,纹波电压较小。最大输出功率能达到近600W,系统效率基本稳定在80%,达到预期效果。其中,由于IGBT效率损耗较大导致系统效率偏低,考虑如果采用损耗较小的MOSFET,系统效率会至少上升10%~15%.
注意事项:
(1)变压器初级绕组在正、反两个方向激励时,由于相应的伏秒积不相等,会使磁芯的工作磁化曲线偏离原点,这一偏磁现象与开关管的选择有关,原因是开关管反向恢复时间的不同>可导致伏秒积的不同。
(2)实验中,随着输入电压的微幅增高,系统损耗随之增大,主要原因是变压器磁芯产生较大的涡流损耗,系统效率有所下降。减小涡流损耗的措施主要有:减小感应电势,如采用铁粉芯材料;增加铁心的电阻率,如采用铁氧体材料;加长涡流所经的路径,如采用硅钢片或非晶带。
结论
推挽电路特别适用于低压大电流输入的中小功率场合,并利用AP法设计了一种高频推挽变压器。实验结果表明推挽逆变-高频变压-全桥整流的方案达到了预期的效果,使输出电压稳定在220V并具有一定的输出硬度,效率达到80%,为现代汽车电源的发展提供了一定的发展空间。
相关阅读:
设计实例:电源高频变压器设计步骤详解
http://www.5r3h.cn/power-art/80021581
工程师分享:用PPTC对交流变压器?;じ米⒁庑┦裁??
http://www.5r3h.cn/cp-art/80021697
变压器干燥处理常用方法及注意事项解析
http://www.5r3h.cn/gptech-art/80021148






