桃花源qm花论坛(品茶),凤楼阁论坛官网入口网址,一品楼品凤楼论坛最新动态,风楼阁全国信息2024登录入口

你的位置:首页 > 电源管理 > 正文

DIY:自制红外??乜亍靖降缏吠肌?/h2>

发布时间:2013-09-30 责任编辑:eliane

【导读】今天小编为大家介绍一款红外???a target="_blank" style="text-decoration:none;" >开关的制作。不论是家里有小孩子,个头还小够不着开关,还是家里有老人家,年纪大了晚上开灯关灯行动不方便,或者只是自己懒得起床去开灯关灯,有了这个红外遥控开关,问题通通解决。来看看作者是怎么DIY的吧!

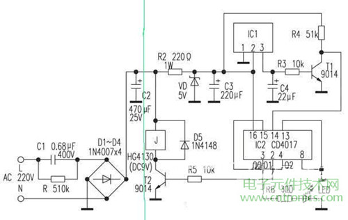
自制红外??乜匾玫降脑?br />

DIY:自制红外??乜亍靖降缏吠肌? width=

●5V继电器
●CD4017芯片
●红外一体接收头
●两个9014三极管
●一个51K和两10K电阻,一个4148二极管,一个5V稳压二极管
●一个220uf/50v和一个22uf/25v电容

用手机充电头作电源以及焊接用的洞洞板。

DIY:自制红外??乜亍靖降缏吠肌? width=

焊接前先在面包板上做试验。

DIY:自制红外遥控开关【附电路图】
[page]
通电测试继电器有吸合。

DIY:自制红外遥控开关【附电路图】

按大体布局画个草图准备焊接。

DIY:自制红外??乜亍靖降缏吠肌? width=

焊接完成图。

DIY:自制红外??乜亍靖降缏吠肌? width=

已修整好的样子。

DIY:自制红外??乜亍靖降缏吠肌? width=
[page]
一个山寨的5V500mA手机充电头用作接收器电源。

DIY:自制红外??乜亍靖降缏吠肌? src=

取下电路板和多余的U口及指示灯。

DIY:自制红外??乜亍靖降缏吠肌? width=

找个平口灯座进行组装。

DIY:自制红外??乜亍靖降缏吠肌? width=

两电路板连接完成。

DIY:自制红外??乜亍靖降缏吠肌? width=
[page]
实验OK。

DIY:自制红外遥控开关【附电路图】

用节能灯测试也OK。

DIY:自制红外??乜亍靖降缏吠肌? width=

准备装配,先给灯座开上孔放接收头。

DIY:自制红外??乜亍靖降缏吠肌? width=

装配并固定完成。

DIY:自制红外??乜亍靖降缏吠肌? width=
[page]
做下?;ぁ?

DIY:自制红外??乜亍靖降缏吠肌? width=

正面效果。

DIY:自制红外??乜亍靖降缏吠肌? width=

再试验一下。

DIY:自制红外??乜亍靖降缏吠肌? width=

安装好。??乜毓环奖愣嗬玻?br />
DIY:自制红外??乜亍靖降缏吠肌? width=

最后再上一张设计电路图,感兴趣的朋友可以试着做一下。按绿线右边的电路做,左边用充电头代替。
 
DIY:自制红外??乜亍靖降缏吠肌? width=

相关阅读:
【DIY】电量救星!低成本自制移动电源
http://www.5r3h.cn/power-art/80021434
想省电的看过来!工科牛人自制小型风力发电机
http://www.5r3h.cn/gptech-art/80021498
【DIY】智能家居必备!牛人自制继电器全自动控制
http://www.5r3h.cn/gptech-art/80021350
要采购开关么,点这里了解一下价格!
特别推荐
技术文章更多>>
技术白皮书下载更多>>
热门搜索

关闭

?

关闭