【导读】LT3763是通用降压型转换器,集成了很多复杂功能,它不仅仅是一个高性能LED驱动器,其丰富的特性还简化了其他高要求应用的设计。本文将讲解LT3763在驱动LED、电池充电以及调节太阳能电池板等方面的应用设计。
最好的LED驱动器需要精确地调节电流以再现逼真的颜色,以及快速调制实现强对比度调光。同时还能识别并能承受短路和开路状态,监视并报告电流值、不受过热的影响、以及在大负载电流时能够保护弱电源。而一个标准开关转换器需要很多昂贵的放大器、基准和无源组件才能完成这些工作。
作为对比,LT3763 LED驱动器控制器内置了这些功能,从而降低了材料清单成本、节省了占板空间并提高了可靠性。LT3763不仅仅是一个高性能LED驱动器。其丰富的特性还简化了其他高要求应用的设计,例如,密封铅酸电池的安全充电、或太阳能电池板最大功率点调节,或两者同时进行。即使是输入电压高达60V,LT3763也能高效地完成这些任务。

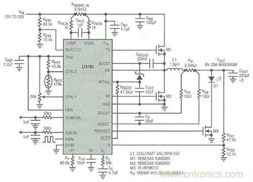
图1:一个具有模拟和PWM调光功能的大功率LED (20A)驱动器
驱动LED
图1显示了将LT3763配置为大功率LED驱动器。CTRL1引脚的分压计允许手动调节稳压LED电流在0~20A。对LED电流的热调节,LED附近安装了一个负温度系数的电阻,从CTRL2引脚连接至GND。
EN/UVLO 引脚的电阻网络可以将LT3763 设置为在输入电压降至低于10V 时关断。FB 引脚的电阻网络定义了开路状态,当输出达6V 时(如果出现了这种情况),LT3763 自动降低电感器电流以防止过冲,并拉低 /FAULT 引脚以标记该状况。

图2:图1电路的PWM调光性能
LT3763的设计可提供无闪烁LED调光功能,如图2所示。当PWM为低电平时,这通过拉低PWMOUT来实现,从而断开LED,同样地断开Vc的补偿网络,重新同步内部开关时钟和PWM脉冲。这些措施保证了后续脉冲的一致性,电感器电流尽可能快速上升以满足可编程LED电流值,这样,LED光不会出现闪烁。
LT3763可按照图3配置为从48V输入中实现350W和98%效率。内部稳压器为驱动器提了TG和BG引脚,每个引脚都有足够的功率来驱动两个外部NMOS功率开关。功率更大的应用可并联两个LT3763来实现,因为两个控制

图3:350W白光LED驱动电路

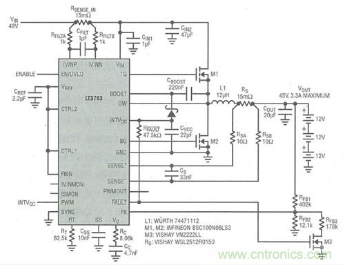
图4:3. 3A电流、6节电池(36V)SLA电池充电器
仅需一个标准降压型转换器即可达到35V输出。输出电压可以高达比输入电压低1.5V ,图4中的配置利用了这一特性从一个48V电源对三个串联的密封铅酸电池进行充电(高达45V)。
[page]
电池充电
图4中的电池充电器(与所有充电器一样)必须能够精确地调节电池的额定充电电流(恒定电流模式),直到电池电压达到其化学极限。充电器必须维持这电压(恒定电压模式),没有上冲,直到涓流充电电池吸收的电流变得非常小。完成涓流充电阶段后,充电器应支持电池电压降低到一个宽松的电平范围内,最终稳定下来,并一直保持这一终电压电平。
LT3763中的电流和电压调节环组合,以及其LED故障处理电路使其成为一个非常完整的电池充电器。只需要一个额外的晶体管便可以构成完整的电池充电系统。
在FB引脚的电阻分压器将充电电压设置为45 V。在出现开路状态时,当电压达到45 V,LT3763自动降低电流以防止上冲,如图5所示。

图5:36V SLA电池充电周期
随后,在涓流充电期间,电池吸收的电流随时间而逐渐减少。当充电电流降低至稳压电流(C/10电池规范)的10%时,就会触发LT3763的开路故障状态。/FAULT引脚的高至低电平转换功能用于关断所加入的晶体管M3之栅极,从反馈网络中去掉电阻RFB3。从而降低了设置的输出电压,LT3763停止开关以容许电池自已稳定下来。当组合电压下降到新设置值时,LT3763再次进行开关运作,提供必须的持续电流以无限地维持输出电压。另一个优点是,/FAULT引脚转换功能可以用于指示涓流充电开始。
调节太阳能电池板
设计良好的太阳能电池板电源需要电流和电压调节功能的智能结合。在一个优化设计中,转换器必须检测太阳能电池板的电压,调节所吸收的电流,将输入电压维持在太阳能电池板的最大功率点上。如果吸收的电流过多,大阻抗太阳能电池板的电压会突然下降。如果吸收的电流过少,可用的光能就被大量浪费。
在很多通用解决方案中,太阳能电池板控制器设计人员会使用放大器来检测输入电压,调整电流控制引脚的电压。LT3763在FBIN引脚上包括了这 一功能。简单的将CTRL1连接至高电平,至VREF的2V基准,从VIN至FBIN增加一个电压分压器。当FBIN的电压降低到接近1.205V时,内部放大器自动凌驾CTRL1电压,降低负载电流。这调节了太阳能电池板最大功率点的输入电压(太阳能电池板的电压)。图6显示了FBIN引脚的电阻分压器,可以进行定制以满足任何太阳能电池板的要求。
在图6所示的配置中,转换器能够产生任何电感器电流(高达5A)以保持太阳能电池板电压在37V。输入电压反馈通过在FBIN引脚的电压分压器,从而调节电感器电流,以在任何光照条件下都能实际地必须保持太阳能电池板处于峰值功率。

图6:具最大功率点调节的70 W太阳能收集器实现了最大功率点稳压
如图7所示,太阳能电池板的电池充电过程与之前的低阻杭电源充电非常相似。不同之处在于设计人员没有预设稳定的电感器电流(充电电流),而是通过反馈环调节输入电压来随时进行调节。无论太阳能电池板照明如何,输入功率一直保持最大化,因此,这有效的缩短了充电时间。

图7:太阳能供电的SLA电池充电
由干LT3763能够调节输入电压和电流,以及输出电压和电流,通过C/10提供故障标志,因此,它很容易应用于多种太阳能电池板上,对不同类型的电池进行充电。
监视电流值
对于这里介绍的每一种应用,LT3763通过监视输入和输出电流值以提供额外功能。IVINP和IVINN引脚上的电压范围是0-50mV,放大增益为20,最终电压出现在IVINMON引脚上。如图8所示,ISMON引脚上的电压与横跨SENSE+和SENSE-引脚上放大的电压相同。
这些信号对于要检查LED电流或测量电压转换效率的系统非常有帮助。这也有助于估算太阳能电池板提供的功率,或者监视电池充电的涓流衰减至零。

图8:具PWM调光的LED驱动器应用中的电流监视输出
由于降压转换器输入电流的不连续性,IVINP和IVINN引脚上通常需要一个低通滤波器,如图1和图4所示。SENSE+和SENSE-引脚上小得多的滤波器也能够用于滤除高频噪声,但不是必须的。即使采用了这些滤波器,监视器也足够快地跟踪相当短的PWM脉冲,如图8所示。但是,如果设计人员更关心平均电流值,而不是瞬时电流值,那么,可以在ISMON和IVINMON引脚上增加低通滤波器。
总结
LT3763是通用降压型转换器,集成了很多复杂功能,不仅仅是LED驱动器需要这些功能,太阳能收集器和电池充电器也需要。PWM驱动器和电流监视器包括了故障探测、电流限流、输入和输出电压调节等功能。由干其高电压额定范围,可以利用所有这些特性对多个长串串联的LED进行调光,或者对电池堆叠进行充电。LT3763提供28引脚TSSOP封装,是一个紧凑、完整和高效的电源系统。
相关阅读:
基于LTC3883控制器的数字电源设计
http://www.5r3h.cn/power-art/80021035
富昌谈总:今年LED通用照明和新能源车市场将上扬
http://www.5r3h.cn/opto-art/80021006
?;ED免受EOS损伤的两大防护方案对比
http://www.5r3h.cn/cp-art/80021009


