中心议题:
- 超级电容器、电容器和电池的比较
- 超级电容器的限制
- 超级电容器的设计挑战
- 介绍一种简单的超级电容器解决方案
解决方案:
- 凌力尔特的两节超级电容器充电器系列的最新产品LTC3226解决方案
超级电容器背景
超级电容器一直用于常规电容器和电池之间的专门市场,随着更多新应用的发现,这一专门市场也在不断增长。在数据存储应用中,超级电容器正在取代电池,这类应用由于突然断接问题,需要中到大电流 / 短持续时间的备份电源和电池备份。具体应用包括 3.3V 内存备份固态硬盘 (SSD)、电池供电的便携式工业和医疗设备、工业警报器以及智能功率计。
与电池相比,超级电容器能提供更大的峰值功率,具有更小的外形尺寸,在更宽的工作温度范围内具有更长的充电周期寿命,还具有更低的等效串联电阻 (ESR),可提供更高的功率密度。与标准陶瓷、钽或电解质电容器相比,超级电容器以类似的外形尺寸和重量,提供更高的能量密度。通过降低超级电容器的 Top-Off 电压,并避开高温 (>50°C),可以最大限度地延长超级电容器的寿命。下表 1 比较了超级电容器、电容器和电池的关键特点。
表 1:超级电容器、电容器和电池的比较

总结:超级电容器与电池的比较
• 电池:
• 高能量密度
• 中等的功率密度
• 温度较低时具很高的 ESR
超级电容器:
• 中等的能量密度
• 高的功率密度
• 低 ESR ── 即使在低温情况 (-20°C 与 25°C 相比,约增大 2 倍)
超级电容器的限制:
• 每节的最高电压限制为 2.5V 或 2.75V
• 在叠置应用中,必须补偿漏电流之差
• 在高充电电压和高温时,寿命迅速缩短
较早一代的两节超级电容器充电器设计是为用于从 3.3V、3xAA 或锂离子 / 聚合物电池以低电流充电。然而,超级电容器技术的改进使市场得以扩大,因此出现了中到大电流应用机会,这类应用未必限定在消费类产品领域内。主要应用包括固态硬盘和海量存储备份系统、工业用 PDA 和手持式终端等便携式大电流电子设备、数据记录仪、仪表、医疗设备以及各种各样“濒临电源崩溃”的工业应用 (例如安全设备和警报系统)。其他消费类应用包括那些具大功率突发的应用,例如相机中的 LED 闪光灯、PCMCIA 卡和 GPRS / GSM 收发器、以及便携式设备中的硬盘驱动器 (HDD)。
[page]
超级电容器的设计挑战
超级电容器有很多优点,不过,当两个或更多电容器串联叠置使用时,就给设计师带来了各种问题,例如容量平衡、充电时电容过压损坏、过度吸取电流、以及大的解决方案占板面积。如果频繁需要大的突发峰值功率,那么也许需要较大的充电电流。此外,很多充电电源可能是电流受限的,例如,在电池缓冲器应用或在 USB / PCCARD 环境中。就空间受限和较大功率的便携式电子设备而言,能够解决这些问题是至关重要的。
通过 IC 的反向传导一般会引起灾难性事件。诸如串联整流二极管等外部解决办法效率不是很高,因为压降很大。肖特基二极管的正向压降较小,因此可实现较高的系统效率,但是比常规二极管昂贵。另一方面,场效应管 (FET) 提供了低导通电阻和极低的损耗。内部的 FET 控制电源通路 (PowerPath™) 电路是解决这个问题的好办法,可避免可能导致损坏的结果。倘若输入突然降至低于输出,那么凭借电源通路控制,这类 IC 的控制器可以快速彻底地断开内部 FET,以防止发生从输出返回到输入电源的反向传导。
容量平衡的串联超级电容器可确保每节电容上的电压都大约相等,而如果超级电容器中容量不平衡,就可能导致过压损坏。就小电流应用而言,具外部电路以及为每节电容器提供一个平衡电阻器的充电泵是解决这个问题的低成本方案,平衡电阻器的值主要取决于电容器的漏电流,原因如后面所述。为了限制平衡电阻器引起的漏电流对超级电容器能量存储的影响,设计师可以选择使用电流很低的有源平衡电路。容量失配的另一个来源是漏电流之差。电容器中的漏电流开始时相当大,然后随着时间推移衰减到较小的值。不过,如果串联电容器的漏电流之间是失配的,那么某些电容器再充电时可能会过压,除非设计师选择的平衡电阻器能在每节电容器上提供比电容器漏电流大得多的负载电流。不过,平衡电阻器引入了不想要的电流分量和永久性的放电电流,这给应用电路增加了负担。如果以大电流对失配的电容器充电,那么平衡电阻器也不对各节电容器提供过压保护。
就小到中功率应用而言,解决超级电容器充电问题的另一种低成本 (但复杂的) 方法是使用一个限流开关加上一些分立式组件和一些外部无源组件。在这种方法中,限流开关提供充电电流和限制,而电压基准和比较器 IC 则提供电压箝位,最后,一个运算放大器 (吸收 / 提供) 和平衡电阻器实现超级电容器的容量平衡。然而,镇流电阻器的值越小,静态电流就越大,电池运行时间就越短;当然,其显而易见的好处是节省了成本。不过,这种方法实现起来非常笨重,而且性能不高。
任何可高效地满足上述小到中电流超级电容器充电器 IC 设计限制的解决方案都会包括一个面向两节串联超级电容器和基于充电泵的充电器以及自动容量平衡和电压箝位。凌力尔特已经为这类应用开发出了一个简单但尖端的单片超级电容器充电器 IC,该 IC 不需要电感器,也不需要平衡电阻器,提供了反向隔离,并有多种工作模式,而且静态电流还很低。
一种简单的超级电容器解决方案
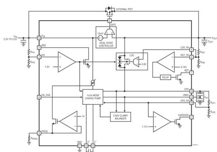
LTC3226 是凌力尔特两节超级电容器充电器系列的最新产品。该器件是一款无电感器的超级电容器充电器,具有备份的电源通路控制器,适用于在需要短期备份电源的应用中使用的锂离子或其他低压系统轨。该器件具恒定输入电流,采用低噪声双模式 (1x / 2x) 充电泵架构,用 2.5V 至 5.5V 的输入电源给两节串联的超级电容器充电,并充电至 2.5V 至 5.3V 的可编程电容器充电电压。充电器的输入电流可用电阻器编程,高达 315mA。该器件的自动容量平衡和电压箝位功能可保持两节电池上的电压相等,因而无需平衡电阻器。这保护了每节超级电容器免受过压损坏 (否则电容或漏电流失配可能引起这种过压损坏),同时最大限度地降低了电容器上的漏电流。
LTC3226 有两种工作模式:正常模式和备份模式。工作模式由可编程电源故障 (PFI) 比较器决定。在正常模式中 (PFI 为高电平),功率通过一个低损耗外部 FET 理想二极管从 VIN 输送至 VOUT,而且充电泵保持接通状态以对超级电容器组进行 Top-off 充电。在备份模式 (PFI 为低电平),充电泵关断,内部 LDO 接通,以用超级电容器存储的电荷提供 VOUT 负载电流,同时外部理想二极管防止反向电流流进 VIN。超级电容器通过内部 LDO 提供的备份电流可高达 2A。
当输出电压处于稳定状态时,LTC3226 用非常低的 55uA 静态电流工作。该 IC 采用纤巧的 3mm x 3mm QFN 封装,基本充电电路需要很少的外部组件,占用空间也很小。该器件的 900kHz 高工作频率可减小外部组件尺寸。内部限流和热?;缏吩市砀闷骷惺艽?PROG、VOUT 或 CPO 引脚到地的持续短路而不受损坏。其他特点包括 CAP PGOOD 和 VIN PFO (电源故障) 输出以及用于系统内务处理的 VOUT RST 输出。
LTC3226 采用紧凑的 16 引线、扁平 (0.75mm) 3mm x 3mm QFN 封装,在 -40?C 至 125?C 的温度范围内工作。

图 1:LTC3226 的方框图 / 应用
要构成一个可与 LTC3226 相比的解决方案,需要非常复杂地组合多个 IC:一个用于超级电容器充电的降压 / 升压型稳压器、一个用于备份电源通路的 2A LDO、一个 4 通道比较器以及用于外部“理想二极管”加监视功能的背对背 FET,还有一个运算放大器和各种不同的分立式组件,以实现?;ば苑至骱托〉缌髌胶狻A硗?,用户还可以选择一种“低价”方法,该方法仅对超级电容器充电,并提供备份控制 (不用两个比较器和运算放大器),不过这种方法没有充电电流限制、小电流平衡、电容器?;せ虻缪辜嗍庸δ?。与更加昂贵的分立式解决方案相比,这种廉价方法可以用不那么昂贵的低值电阻器取代比较昂贵的高值电阻器和运算放大器的组合,但这种低值电阻器消耗大量静态电流,而且没有为超级电容器提供过压?;?(箝位)。
[page]
电源通路控制和理想二极管
LTC3226 含有一个理想二极管控制器,该控制器通过 GATE 引脚控制输入 VIN 和输出 VOUT 之间连接的外部 PFET 的栅极。参见图 2 以了解详细信息。在正常工作条件下,这个外部 FET 构成了从输入到输出的主电源通路。就非常轻的负载而言,该控制器在输入和输出电压之间的 FET 上保持了 15mV 的增量。倘若 VIN 突然降至低于 VOUT,那么该控制器就快速彻底关断 FET,以防止从 VOUT 返回输入电源的任何反向传导。

图 2:LTC3226 的方框图
工作模式
LTC3226 有两种工作模式:正常模式和备份模式。如果 VIN 高于外部可编程的 PFI 门限电压,那么该器件就处于正常模式,在这种模式时,功率通过外部 FET 从 VIN 流到 VOUT,且内部充电泵保持接通,直至达到超级电容器组的 Top-Off 电压为止。如果 VIN 低于该 PFI 门限,那么该器件就处于备份模式。在这种模式时,内部充电泵关断,外部 FET 关断,但 LDO 接通,以用存储的电荷提供负载电流。参见图 3 以了解详细信息。

图 3:LTC3226 从正常模式切换到备份模式时的瞬态波形
电压箝位电路
LTC3226 充电泵配备了用于将任意超级电容器两端的电压限制为一个 2.65V 的最大可容许预设电压的电路。如果顶部电容器两端的电压 (VMID-VCPO) 在 CPO 引脚达到目标电压之前达到了 2.65V,那么充电泵就通过 CPO 引脚停止对电容器组中顶部电容器充电,切换到 1x 模式,并通过 VMID 引脚直接向底部的电容器提供电荷,直至电容器组的电压达到设定值为止。如果底部电容器两端的电压在电容器组达到目标值之前达到 2.65V,那么充电泵就通过 CPO 引脚继续向电容器组中顶部的电容器提供电荷,而且并联稳压器接通,以泄放底部电容器的电荷,防止 VMID 引脚电压进一步上升。并联稳压器能对约为 315mA (在 1x 模式) 的最大可允许充电电流分流。倘若两个电容器都超过了 2.65V,那么充电泵就关断大多数电路,进入休眠模式。
漏电流平衡电路
LTC3226 备有一个内部漏电平衡放大器,该放大器将 VMID 引脚电压维持在刚好等于 CPO 引脚电压一半的数值上。不过,该放大器的提供电流 (约为 4.5mA) 和吸收电流 (约为 5.5mA) 能力有限。这个放大器用来应对由漏电流引起的超级电容器的微小失配,由于有缺陷,因此不用来矫正大的失配。只要输入电源电压高于 PFI 门限,平衡器就工作。该内部平衡器无需外部平衡电阻器。
[page]
表 2 显示了对凌力尔特超级电容器充电器系列各款器件的比较。
表 2:凌力尔特超级电容器充电器的比较

结论
目前,超级电容器正用于电池一度是标准配置的应用中。最初的应用是小电流的,不过技术已经进步,超级电容器现在已经用于消费类和非消费类市场上多种中到大功率的应用。超级电容器与电池相比有很多固有的优点,如可提供更高的峰值功率、更长的周期寿命以及更小的外形尺寸。不过,产品设计师采用超级电容器时面临很多问题,例如需要容量平衡以及超级电容器可能出现的过压损坏。幸运的是,凌力尔特公司通过不断扩充创新的超级电容器充电器 IC 系列,已经解决了这些问题。LTC3226 是一款基于充电泵的超级电容器充电器,该器件具无缝的电源通路控制、自动容量平衡、电压箝位、反向电流保护、各种工作模式、小电流消耗、以及高达 2A 的备份电流。LTC3226 以小占板面积提供多种有用功能,从而减小了总体解决方案尺寸,实现了更紧凑和更简单的设计。




