- 500W铅酸蓄电池充电器设计与实现
- 充电器开始工作后单片机采集采集蓄电池端电压检测
- 整流二极管采用肖特基二级管做整流管
- 采用程序??榧湓冻汤菇丶际?/strong>
随着各种电动汽车的发展,动力电池充电器的需求将越来越多。充电器质量的优劣关系到电池性能的发挥及寿命、充电器本身的智能化关系到用户的使用方便及电力系统电力计费等管理问题。不同电池,特点不同,充电策略也不相同。如将一种电池的冲电器做好了,就容易将技术向其他电池类型拓展。本选题具有实用性,对电赛方向人才培养也有针对性。
主要功能指标:
★输入电压单相50HZ±10%,电压有效值波动范围220V±20%,即有效值为176V-264V;
★输出直流额定电压50V;
★输入端加功率因数校正,功率因数90%;
★充电初期效率大于80%;
★输入电流失真度小于4%;
★充电过程分为激,快充和浮充;
★具有温度检测功能,可根据电池和环境温度改变充电策略;
★具有友好的人机界面,可对充电策略进行调整;
★散热方式:风冷。
主电路的整体框图:


C2、C3、C4与L2组成第二级滤波。
L1,L2为共模电感
整流及功率因数校正电路:
整流桥:
流经二级管电流ID=3.55A
二极管反向电压V=373V
考虑实际工作情况故选BR601(35A/1000V);
[page]
功率因数校正:
方案:BOOST型拓扑结构具有输出电阻低,硬件电路及控制简单,技术成熟,故选用BOOST结构;
芯片选择:TI公司的UCC28019可控制功率输出为100W-2KW,功率因数可提高到0.95,符合设计要求,故此次设计选用该款芯片;
电路图

方案选择:
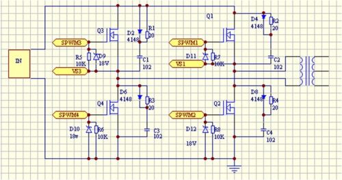
在开关管承受峰值电流和电压的情况下,全桥输出功率为半桥的两倍,并切在功率大于500W时,全桥相对于半桥更合适,故本次设计采用全桥拓扑。
功率开关管选择:
经过整流滤波后电压最大值为373V,最大初级电流为3.5A考虑实际工作情况选择FQA24N50
(24A/500V/0.2Ω)
输出整流二极管:
整流二极管要承受的最大反相电压为100V,电流为10A,考虑实际工作情况,我们选用MUR3060(600V/30A)
全桥电路图:

[page]
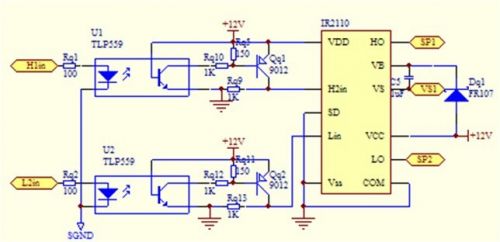
驱动电路:

辅助电源供电:
本设计系统供电采用另制辅助电源,系统框图如下:

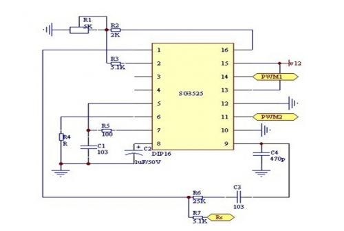
智能控制电路设计:

本设计采用的电源核心控制部分的芯片为美国通用公司芯片SG3525.控制电路如图:

采样电路

本设计系统可以检测电池温度,充电器温度,当电池过温时会关闭PWM的输出波形,使电路停止工作,同时单片机会报警提示,当充电器过温时,风冷系统会开启,如果温度继续升高,则充电器会停止工作。
过流,短路保护电路
当电流过大,超过12A,电路会限流报警提示,在充电器启动之前会进行短路检测,当电阻小于0.5Ω时认为电路故障,并报警提示。
系统软件结构
四阶段充电控制策略:


激活充电:充电器开始工作后单片机采集采集蓄电池端电压检测,若电压过低说明曾过度放电,为避免充电电流过大,实行小电流激活。
恒流充电:恒流充电为10A.
恒压充电:恒压充电电压为59V.
涓流浮充:当充电电流下降到恒流下的0.1倍式,即1A时,采用涓流浮充。
四阶段充电策略保证充电初期能激活修复蓄电池,使蓄电池更经久耐用,末期不过充,又能达到充满的目的。
电源系统抗干扰
硬件抗干扰技术
电源EMC设计:整流二极管采用肖特基二级管做整流管,开关管回路加RCD网络,输入端加EMI滤波电路,优化变压器设计。
优化PCB板布局和走线。
软件抗干扰技术
采用程序模块间远程拦截技术。





