中心议题:
- 超级电容储能??榈纳杓?/strong>
- 超级电容器的特性
- 超级电容储能??橄喙氐缏返纳杓?/strong>
超级电容是近几年才批量生产的一种新型电力储能器件,也称为电化学电容。它既具有静电电容器的高放电功率优势又像电池一样具有较大电荷储存能力,单体的容量目前已经做到万法拉级。同时,超级电容还具有循环寿命长、功率密度大、充放电速度快、高温性能好、容量配置灵活、环境友好免维护等优点。随着超级电容性能的提升,它将有望在小功耗电子设备、新能源利用以及其他一些领域中部分取代传统蓄电池。
本文介绍了一种基于超级电容设计的用以替代12V蓄电池的超级电容模块,通过计算分析得出??榈淖楹辖峁埂⒆罴殉涞绲缌鞣段?、充电时间以及总的输出能量。该??榫哂惺倜ぃ辉斐晌廴?,功率和能量密度大等优点,具有很好的开发应用前景。
一、 超级电容储能??榈纳杓?br />
由于超级电容的放电不完全,存在最低工作电压Umin,所以单体超级电容的能量为
,其中C为超级电容的单体电容量,Umax为单体超级电容充电完成的电压值。
超级电容器单体储存能量有限且耐压不高,需要通过相应的串连并联方法扩容,扩大超级电容的使用范围。而通过相应的DC-DC芯片可以提高超级电容的最低工作电压。假设超级电容以m个串联,n组并联的方式构成。则每个超级电容的能量输出为
(1)
其中
,Uic_min为芯片的最低启动电压。故超级电容阵列的能量总输出为Wall=mgngW,Wall为超级电容的总能量。
本文采用SU2400P-0027V-1RA超级电容,具有较高的功率比、能量比和较低的等效串联电阻(ESR(DC)=1mΩ)。为了构成替代12V蓄电池的超级电容??椋颐遣捎?个2400F/2.7V的电容构成??椋捎?个超级电容单体串联,两组并联的方式构成,如图1所示。

图1 8个2400F/2.7V电容构成的模块
二 超级电容器的特性
超级电容器的特性,如功率密度、能量密度、储能效率、循环寿命等,取决于器件内部的材料、结构和工艺,器件并联或串联不会影响其特性。其等效串联内阻
(2)
其中,Ns为串联器件数,Np为并联支路数。
超级电容器组的等效电容为:
(3)
故超级电容阵列的等效内阻和等效电容为,Rarray=2mΩ,Carray=1200F
将超级电容模块的容量与蓄电池的容量参数的比较,由
(4)
得到对应于蓄电池安时数的超级电容阵列容量为
,其中Umin为相应的芯片的最低启动电压。[page]
三、相关电路的设计
电路的总体构图如图3所示,它包括充电电路、超级电容储能模块和工作放电电路等部分组成,其设计流程图如图2所示。

图2 电路设计流程
3.1 充电电路
把超级电容等效为一个理想电容器C;与一个较小阻值的电阻(等效串联阻抗,Res)相串联,同时与一个较大阻值的电阻(等效并联阻抗,Rep)相并联的结构。如图3所示。

图3 充电电路
超级电容可以进行大电流充电,但是由于串联等效电阻的存在,采用过大电流充电时,超级电容的充电效率会有一定程度的降低,因此需要考虑充电电流对超级电容的工作效率的影响。
采用恒流充电时,如图3所示,Is为恒流充电电流值,则
(5)
u(t)表示超级电容器端电压,uc(t)表示超级电容器内储存电荷所决定的电容电压
(6)
其中Uc1=0V,为超级电容的初电压,ISxRES表示在等效串联电阻Res上的压降。
充电过程中消耗的总电能为
(7)
超级电容器存储的能量为
(8)
由能量守恒公式,等式Wc+Ws=Wh成立,理想情况下,超级电容器的恒流充电效率表示为:
(9)[page]
采用matlab对超级电容的充电电流和工作效率进行模拟,并采用origin软件对结果进行处理,结果如下:

图4 充电电流与充电效率η的关系
由图4可知,超级电容单体在充电电流为3A~8A时保持比较高的充电效率,之后,随着电流强度的增大,损耗在相应电阻上的功率也随之增大,充电效率逐渐下降。
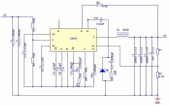
根据上面的结果,我们采用L4970A芯片构成相关的充电电路对超级电容进行充电,如图5所示,该电路可以提供10A的恒流充电电流,其输出电压由电阻R7和R9确定。

图5 采用L4970A芯片构成相关的充电电路对超级电容进行充电
L4970A是ST公司推出的第二代单片开关稳压器,具有输出电流大,输入电压范围宽,开关频率高等特点,具有很高的充电效率。市电220V通过整流滤波之后输出35V的直流电压,随后通过图5所示电路。如图所示,C1和C2为输入端滤波电容,C3、C4分别为驱动级启动端和Vref端的滤波电容。R1和R2构成复位输入端的电阻分压器,C5为软启动电容,C6为复位延迟电容。C8和R3构成误差放大器的频率补偿网络,C7则用于高频补偿。R4和C9分别为定时电阻和定时电容。C10为自举电容。续流二极管VD采用MBR2080型(20A/80V)的肖特基二极管。C11和R5构成吸收网络,R6为复位输出端的内部晶体管的集电极电阻。C12~C14为输出端滤波电容,并联三只相同的220μF/40V的电解电容以降低其等效电感。
L4970A芯片的输出电压设定为10.8V,其输出电阻R7由下式确定:
,其中R9=4.7K,令Uo=10.8V,则R7=5.25K,取标称值5.1K。
超级电容的充电的时间根据公式C x dv=I x t,其中C为超级电容的额定容量,dv为超级电容的电压变化,I为超级电容的充电电流,t为充电时间。故超级电容阵列的充电时间为(充电电流为10A的情况下)
t=(C x dv)/I=(2200x2.7x4)x2/10=4752s[page]
3.2 稳压输出电路
由于代替的蓄电池??榈氖涑龅缪刮?2V,而超级电容的电压为10.8V,且随着超级电容工作不断放电,其两端的电压将不断降低,当超级电容释放储能的50%的能量时, 其端电压将下降到初始电压的70%。因此需要相应的升压控制电路避免由于超级电容阵列电压的降低影响负载的正常运行,提高超级电容储能的利用率。

图6 稳压输出电路
我们采用MAXIM公司的升压型dc/dc芯片MAX668。MAX668具有很宽的输入输出电压范围,它可以将3~12V的输入电压升高到12V输出,同时,由于其采用了低至100mV的电流检测电压和MAXIM公司特有的空闲模式,转换效率高达90%以上,具有最高1A的电流输出能力,升压电路如图6所示。
MAX668为固定频率,电流反馈型PWM控制器,内部采用双极型CMOS多输入比较器,可同时处理输出误差信号、电流检测信号和斜率补偿信号,由于省去了传统的误差放大器,从而抑制了由误差放大产生的相移。MAX668能够驱动多种类型的N沟道MOSFET,这里选择的是FDS6680。由于芯片工作在100 kHz 以上的高频状态,所以二极管D1应选取可高速关断的肖基特二极管,本文选择的是MBR5340T3。
超级电容以4个串联,2组并联的方式构成。每个超级电容的能量输出为
![]()
其中
,Uic_min为芯片的最低启动电压。
故超级电容阵列的能量总输出为,Wall=mgngW=4x2x7400=59200J,
超级电容阵列的容量为![]()
本超级电容替代??榈娜萘课?0Ah,最大输出电流为1A,若要扩大其应用范围只需要改变超级电容的串并联数量和相应的芯片即可。
四、总结
由于容量的限制, 电容的作用一直被限制在滤波、耦合、谐振等方面。随着超级电容的发展,其应用范围得到不断拓宽。本文介绍了一种替代蓄电池的超级电容储能??椋ü侠淼厣杓瞥涞绾臀妊沟缏?,该??榈哪芰渴涑隹纱锏?9200J,具有稳定性好,转换效率高等特点。通过matlab软件计算本文充电电路的电流与效率之间关系,并确定最佳的充电电流范围。随着超级电容耐压的提升、容量的扩大和价格的降低,相应的小功率储能模块具有很好的应用前景。




