中心议题:
- IGBT的栅极电阻和分布参数分析
解决方案:
- 观察波形变化来分析各个参数对电路的影响
IGBT 即绝缘门极双极型晶体管( IsolatedGate Bipolar Transistor),是一种新型复合器件。由于它将MOSFET和GTR的优点集于一身,具有输入阻抗高、速度快、热稳定性好、电压驱动(MOSFET的优点), 同时通态压降较低,可以向高电压、大电流方向发展(GTR的优点)。因此,IGBT发展很快,特别是在开关频率大于1kHz,功率大于5kW的应用场合具有很大优势。在全桥逆变电路中,IGBT是核心器件, 它可在高压下导通,并在大电流下关断,故在硬开关桥式电路中,功率器件IGBT能否正确可靠地使用起着至关重要的作用。驱动电路就是将控制电路输出的PWM信号进行功率放大,以满足驱动IGBT的要求,所以,驱动电路设计的是否合理直接关系到IGBT的安全、可靠使用。为了确保驱动电路设计的合理性,使用时必须分析驱动电路中的参数。
1 栅极电阻和分布参数分析
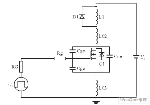
IGBT在全桥电路工作时的模型如图1所示。
RG+Rg是IGBT的栅极电阻, L01、L02、L03是杂散电感(分布电感), Cgc、Cge、Cce是IGBT的极间电容, U1是驱动控制信号, U2为母线电压。

图1 IGBT的全桥模型
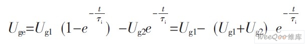
1.1 IGBT的导通初态
二极管D1导通时, 若Uge为所加的反向电压值(可记为-Ug2, 正向电压记为+Ug1), 集电极电流iC=0, Uce=U2。开通后, U1向Cgc、Cge充电, 此时Uge可写成:

其中时间常数τi= (Rg+RG) (Cge+Cgc), 只有Uge上升至门槛电压Uge (th)后, IGBT才会导通。从上述公式可以看出, Uge的上升速度是和时间常数成反比的, 即栅极电阻和输入电容越大, 上升速度越慢, IGBT开通的时间就越长。
1.2 IGBT的关断初态
若Q1处于全导通状态, 二极管D1处于截止状态, 二极管中的电流为0, Uce为IGBT管压降,Uge=Ug1, 输入电压由Ug1变为-Ug2, Cge和Cgc被反向充电, uge下降, 此时Uge可表示为:

其中τi= (Rg+RG) (Cge+Cgc)
上式表明,τi越大,关断延迟时间越长。
1.3 导通至关断的过程
IGBT在开关过程中, 可能会有电压或电流的突变, 这将引起器件上电压或电流尖峰的产生以及高频谐波振铃。这一现象有两个不利点: 一是会产生电磁干扰, 二是会增加器件的应力。通常采取的应对措施是用缓冲吸收回路来抑制开关过程的突变。下面会分析一下电路中产生电压或电流尖峰的原因。
首先是导通至关断过程中的杂散电感极性会发生变化, IGBT极间电容在IGBT关断时, 也会反向放电。
其次,二极管D1导通时,相应的D1中的电流iD1会上升。为了维持原先的电流,储存在L02中的磁能将释放出来,L02的端电压反向,该电压将使IGBT产生关断过电压,即在CE两端产生电压尖峰。如果杂散电感L02足够小,CE端电压的尖峰只等于IGBT的管压降(2V左右)。但由于CE端产生了电压尖峰,故使集电极电流iC有了一个负向的尖峰。
另外,开通过程中,由于二极管D1的反向恢复电流IRM将叠加在集电极电流iC上,这也会使IGBT实际流过的电流存在一个尖峰,这一尖峰可通过串联在回路中的电阻上的电压波形观察。
[page]
2 实验设计及结果分析
图2所示为本实验的电路连接图, 其中R1取5Ω~20Ω;C1 取10000pF ~40000pF;R2 取20Ω~50Ω;C2是电解电容,取值为1000μF~3000μF;C3是薄膜电容,取值1.5μF;U是直流电压源,电压为10V~100V。实验时,可通过改变R1、R2、C1、C2和U的大小来观察各部分波形的变化,以分析各个参数对整个电路的影响。其实验时测试的波形如图3所示。通过观察和分析实验波形的变化,可以得出以下结论:

图2 实验电路连接图

(a) GE端电压波形

(b) CE端电压波形

(c) 电源
端夹杂交流电压波形

(d) 集电极电流波形
图3 实验测试波形图
在输入端增大串联电阻R1的阻值, 会使输入驱动波形的上升沿与下降沿(GE端电压) 的锐度减缓, 其影响是使IGBT的开通与关断的时间延长, 同时输出端(CE) 的上升沿与下降沿的锐度也同样减缓, 并可减小输出端CE两端电压的尖峰, 另外, 带给电源的高频谐波的峰值也在减小。但是, 这样会使IGBT的开关损耗增大。
GE端并联电容C1同样会使输入驱动波形的上升沿和下降沿锐度减缓, 这对输出端CE间电压上升延迟和下降延迟有减缓作用, 但该作用没有增加R1阻值的效果明显。
当R2减小, 即负载增大时, 随之增大的还有CE间电压尖峰和CE间电压波形的上升时间和下降时间, 以及电源端电压中交流成分的幅值。
直流电源两端并联的电解电容C2可以有效抑制电源两端的低频谐波, 谐波的频率在20kHz左右(与驱动信号频率相同), 在直流电源两端并联薄膜电容C3对高频谐波(几兆赫芝) 的抑制很有效。但是, 当两个电容同时作用时, 高频谐波依然会被引入, 这并没有达到我们预期的效果;对比直流电源电压在10V~100V时各种情况下的电压上升沿与下降沿时间可以发现: 上升时间与下降时间不会随着直流电源电压的增大而变化。也就是说: 在实际的全桥电路中, 这些参数不会跟随母线的变化而变化。
3 结束语
在实际电路中,栅极电阻的选择要考虑开关速度的要求和损耗的大小。栅极电阻也不是越小越好,当栅极电阻很小时,IGBT的CE间电压尖峰过大,栅极电阻很大时,又会增大开关损耗。
所以,选择时要在CE间尖峰电压能够承受的范围内适当减小栅极电阻。
由于电路中的杂散电感会引起开关状态下电压和电流的尖峰和振铃,所以,在实际的驱动电路中,连线要尽量短,并且驱动电路和吸收电路应布置在同一个PCB板上,同时在靠近IGBT的GE间加双向稳压管,以箝位引起的耦合到栅极的电压尖峰。




