中心议题:
- 基于单片机的电源??樯杓?/strong>
解决方案:
- 基于LNK500的2.5W恒压/恒流式充电器??樯杓?/strong>
- 带以太网接口的15WDC/DC电源变换器??樯杓?/strong>
0 引言
特种集成开关电源主要包括以下5种类型:
1)复合型开关电源;
2)恒压/恒流(CV/CC)型开关电源;
3)截流输出型开关电源;
4)恒功率输出型开关电源;
5)其他专用开关电源,例如高速调制解调器(HighSpeedModem)电源、DVD电源等。
特种单片开关电源有两种设计方案:第一种是采用通用单片开关电源集成电路(例如TOPSwitch-Ⅱ、TOPSwitch-FX、 TOPSwitch-GX等系列),再配上电压控制环、电流控制环等外围电路设计而成的,其特点是输出功率较大,但外围电路复杂;第二种是采用最近问世的 LinkSwitch系列高效率恒压/恒流式三端单片开关电源芯片,或选用LinkSwitch-TN系列、DPA-Switch系列单片开关电源专用 IC,这样可大大简化电路,降低成本,适合构成中、小功率的特种开关电源。
1 2.5W恒压/恒流式充电器???/strong>
下面介绍一种由LNK500构成的2.5W恒压/恒流式充电器模块。它适用于手机电池充电器、个人数字助理(PDA,即Personal Digital Assistant)、便携式音频设备、电动剃须刀、家用电器的内置电源(如彩电的备用电源、偏置电源)等领域。
1.1 性能特点和技术指标
1)采用高效率恒压/恒流式单片开关电源LNK500,交流输入电压范围是85~265V,当交流输入电压为265V时,漏电流<5μA,额定输出电压为5.5V,最大输出电流为0.45A,输出功率为2.5W。
2)低功耗,高效率,空载功耗<0.3W,电源效率的典型值η≈68%。
3)在峰值功率点,允许输出电压有±10%的误差,当初级电感量Lp的误差为±10%时,输出电流有±25%的误差。
4)电路简单,价格低廉,该电源仅需23个元器件,不需要次级反馈电路,用初级电路即可实现恒流/恒压输出,允许采用低价格、小尺寸的EE13型磁芯。
5)具有过热?;?、输出短路?;ぜ翱繁;すδ?。
6)符合电磁兼容性国际标准CISPR22B/EN55022B。
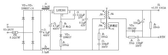
1.2 2.5W恒压/恒流式充电器??榈牡缏飞杓?/strong>
由LNK500构成2.5W恒压/恒流式充电器模块的内部电路如图1所示。FR为可自恢复熔断电阻器,它具有限流?;ぷ饔貌⒛芟拗粕系缡钡某寤鞯缌鳌S蒝D1~VD4构成桥式整流,由电感L1、L2和电容C1、C2组成低功耗π型滤波器,能滤除电磁干扰。L2可采用3.3μH的磁珠。在LNK500内部功率MOSFET导通时,输出整流管VD6截止,此时电能就储存在高频变压器中。当功率MOSFET关断时,VD6导通,储存在高频变压器中的能量就通过次级电路输出。VD6采用1A/100V的肖特基二极管SB1100,R4和C7并联在VD6两端,能防止VD6在高频开关状态下产生自激振荡。C6为输出端滤波电容。R5为22kΩ的负载电阻。

图1 2.5W恒压/恒流式充电器??榈哪诓康缏?/p>
由R1、C3和VD5构成的RCD型箝位电路具有以下功能:
1)当功率MOSFET关断时,对初级感应电压进行箝位;
2)能简化反馈电路的设计。
控制端的反馈电流由电阻R2来设定。刚启动电源时由控制端电容C4给LNK500供电,C4还决定了自动重启动频率。
为了降低电磁干扰,高频变压器的初级设计了两个绕组,分别为NP1及NP2。NP2被称为“抵消绕组”(cancellation winding),它经过R3及C5接初级返回端,能降低初级电路中的电磁干扰。此外,在初、次级之间还需增加屏蔽层。
LNK500只适合在不连续模式下工作,其输出功率由式(1)确定。
PO≈0.5ηLPIP2f(1)
式中:PO为输出功率;
η为电源效率;
LP为高频变压器的初级电感;
IP为LNK500的峰值电流;
f为开关频率。
不难看出,PO与LP成正比,IP2f的大小则受LNK500控制。
高频变压器采用EE13型磁芯,配8引脚的骨架。初级绕组NP1用φ0.13mm漆包线绕90匝,NP2用φ0.16mm漆包线绕22匝,次级绕组用两股φ0.25mm的三重绝缘线绕5匝。在初、次级绕组之间用3股φ0.25mm漆包线绕5匝,作为屏蔽层。初级电感量LP=2.3mH(允许有±10%的误差)。高频变压器的谐振频率不低于300kHz。
2.5W恒压/恒流式充电器的输出特性如图2所示。

图2 2.5W充电器的恒压/恒流输出特性[page]
2 带以太网接口的15WDC/DC电源变换器???/strong>
2.1 以太网电源的性能特点
以太网(EthernetNetwork)是目前最常用的一种局域网。以太网电源简称POE(Power Over Ethernet),它仅通过一根以太网电缆即可同时为用户提供数据和供电电源,不需要再另外布线。以太网电源中的电源装置简称为PD,它具有以下特点:
——能提供PD检测与分类信号;
——能提供到DC/DC电源变换器的软启动接口;
——具有过电流保护、过电压?;?、过热保护等功能。
根据POE规范,PD应具有以下3个基本功能:
1)能识别信号阻抗
当一个输入电压加到PD时,它必须在规定电压范围内呈现正确的识别信号阻抗。当某个以太网设备请求供电时,首先给以太网发出2.5~10V的电压信号,有效的PD检测到此电压信号后,就将一个23.75~26.25kΩ的电阻置于供电回路上,电流会随输入电压而变化;通过检测该电流确认在以太网电缆终端有一个有效的以太网设备需要供电。如放置的电阻值在12~23.75kΩ或在26.25~45kΩ范围内,则认为该以太网设备有效但不需要供电。其他范围的电阻值则意味着所检测到的以太网设备无效。
2)类型
PD有不同的类型,每种类型对应于一定的电流。例如,“0”类PD的电流为0.5~4mA。当PD检测有效信号之后,就对PD进行分类。具体方法是将送到网络链路上的电压升高到15.5~20.5V,使PD获得一个固定的电流,再根据电流范围完成PD分类。
3)开关连接
连接以太网电源的开关主要有两种,一种是双极型晶体管开关,其电源效率较高,成本较低;另一种为MOSFET开关,其电源效率极高(可接近于100%)。
下面介绍一种带以太网接口电路的同步整流式15WDC/DC电源变换器???,可广泛用于网络及通信设备中。
2.2 15W以太网电源??榈牡缏飞杓?/strong>
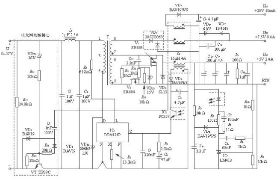
由双极型开关管和DPA424P构成15WPOE??榈哪诓康缏啡缤?所示。该电源由两部分组成,即以太网接口电路(电路中用虚线框表示)和DC/DC电源变换器。模块中包含POE识别信号阻抗(24.9kΩ,直流2.5~10V)、“0类”类型电路(0.5~4mA,直流15~20V)。采用双极型晶体管开关或MOSFET开关时,POE接口的效率分别为η≥87%或η≥97%。

图3 由双极型开关管和DPA424P构成15WPOE??榈哪诓康缏?br />
2.2.1 以太网电源接口电路的工作原理
该以太网电源接口电路的工作过程可分为三个阶段:在第一阶段,当输入电压加到PD时,它必须在直流2.5~10V的电压范围内呈现正确的识别信号阻抗,电阻R13(24.9kΩ)可提供这个阻抗;在第二阶段,当直流输入电压为15~20V时,PD用一个规定的电流来识别装置类型,例如“0类”电流范围是0.5mA~4mA,这也由R13来完成;在第三阶段,通过双极型开关管(VT)将输入电压接到DC/DC电源变换器上,该电源变换器允许输入超过30V(28V+UR14)的直流电压。此时稳压管VDZ1被反向击穿,通过R14给VT提供基极电流。R15的作用是防止在其他条件下开启电源。一旦开启电源,辅助绕组输出的高频电压信号就经过耦合电容C3、整流管VD2和限流电阻R16来提高VT的直流偏压,使基极电流增大。在负半周时VD1导通,可确保加到基极上的偏压总为正压。
如图4所示为使用MOSFET(V3)的开关电路。VDZ4及VDZ5分别采用28V及15V稳压管。当输入电压超过28V时VDZ4被反向击穿,使V3导通,将电源开启。当输入电压超过43V时VDZ5也被反向击穿,能限制V3的栅-源电压,起到?;ぷ饔?。R15能防止V3被误导通。该以太网电源模块的识别信号阻抗与输入电压的关系曲线如图5所示,识别电压范围是2.5~10V。


2.2.2 15WDC/DC电源变换器的工作原理
DC/DC电源变换器的主要性能指标如下:
1)采用DPA424P型单片开关式稳压器,构成正激、隔离式、3路输出的DC/DC电源变换器模块。直流输入电压范围是36~75V,3路输出分别为5V/2.4A、7.5V/0.4A和20V/10mA,总输出功率为15.2W,开关频率为400kHz;
2)多路输出,稳压性能好,在最坏的情况下,各路输出的负载调整率指标见表1,
表1 各路输出的负载调整率指标

3)采用电容耦合式同步整流技术,DC/DC电源变换器的效率高达88%;
4)能精确设定输入线路的欠电压、过电压值;
5)具有输出过载?;?、开环保护和过热?;すδ?。
图3中,输入端EMI滤波器由C1,L1和C2构成。R1为欠电压值/过电压值设定电阻,所设定的UUV=33.3V,UOV=86.0V。R1还能自动减小最大占空比,防止磁饱和。R2为极限电流设定电阻,取R2=13.3kΩ时,所设定的漏极极限电流ILIMIT′=0.57ILIMIT=0.57×2.50A=1.425A。稳压管VDZ2可将漏极电压箝位在安全范围以内。V1的等效栅极电容能给高频变压器提供最佳复位。
该电源以5V输出作为主输出,其他两路输出都是在此基础上获得的。由C11,R11,R12和MOS场效应管V2及V1构成5V主输出的电容耦合式同步整流器。稳压管VDZ3起箝位作用。在没有开关信号时,通过下拉电阻R13使V2关断。储能电感L2回扫绕组的电压经过VD4和C9整流滤波后,获得20V输出。高频变压器次级绕组(8-5)的电压经过VD3和C10整流滤波后获得7.5V输出。将6.8V稳压管VDZ4和二极管VD7反极性串联后作为7.5V输出的负载电阻,以改善空载稳压特性??赵厥笔涑龅缪挂坏┏?.5V,VDZ4就被反向击穿,利用VDZ4和VD2上的压降可将输出电压箝制在大约7.5V上。正常工作时,辅助绕组的输出电压经过VD6、C5整流滤波后给光耦合器PC357提供12~15V的偏压。R5、VD8和C16组成软启动电路,能防止在启动过程中输出过冲。
该电源??榈牡缭葱视胧淙氲缪沟墓叵登呷缤?所示。

2.2.3 电路设计要点
1)采用双极型功率开关管(VT)
(1)选择双极型开关管VT,要能承受较高的电压并提供足够的电流,其电流放大系数要足够高。
(2)选择R14以提供足够大的基极电流,确保能够开启DC/DC电源变换器。
(3)选择R16(典型值为10~20Ω)以限制在开关过程中产生的尖峰电流。
(4)推荐采用Fairchild公司生产的TIP29C型双极型中功率开关管,其主要参数如下:集电极—发射极击穿电压UU(BR)CEO=100V,基极最大允许电流IBM=0.4A,最大集电极电流ICM=1A,集电极最大功耗PCM=30W,hFE=75倍,fT=3.0MHz。
2)采用功率MOSFET(V3)
(1)选择R14以限制稳压管VDZ4和VDZ5的功耗。
(2)选择R15以确保在输入电压低于28V时能关闭V3。
(3)选择VDZ4的稳压值以防止在输入电压低于28V时开启V3。
(4)注意,R14及R15的电阻值还影响到VDZ4的损耗。
(5)选择VDZ5的稳压值以限制V3的最大栅-源电压(典型值应为15V)。
(6)推荐采用Philips公司生产的IRF530N型N沟道功率MOSFET。其主要参数如下:漏-源极击穿电压U(BR)DS=100V,最大漏极功耗PDM=79W,漏-源通态电阻RDS(ON)=80mΩ,跨导gFS=11S,导通时间tON=36ns,关断时间tOFF=12ns。
3 结语
特种集成开关电源的种类很多,还可以设计LED驱动电源、地面数字电视播放(DVB-T)电源及电源适配器等新产品;而LinkSwitch系列高效率恒压/恒流式三端单片开关电源、LinkSwitch-TN系列及DPA-Switch系列单片开关电源的问世,为实现中、小功率特种开关电源的优化设计创造了有利条件。





