- 智能变送器的整体设计
- 隔离电源绕组
- 线性电源变换器
- 开关电源变换器
随着微控制器MCU(或单片机)技术的成熟,原来的模拟变送器逐渐被以微控制器为数据处理和控制核心的智能变送器所代替。智能变送器扩展了模拟变送器的功能,不仅提高了测量精度和工作可靠性,还可以很容易地实现线性化处理、温度补偿、自动零点和量程调整及数字通信等功能。在开发低功耗的智能两线制变送器时,仪器内部的微功率电源设计十分关键。首先,具有微处理器的智能变送器要满足微控制器、A/D、D/A以及通信电路的供电,需要比原来模拟变送器更大的功率,需要内部电源具有更高的供电效率。
另外,对于电容传感器和热电偶,还要考虑接地或者传感器可能碰壳(接地)的情况,所设计的变送器电路必须是输入与输出相隔离的,这样才能够保证后续控制系统的正常工作和抗共模干扰能力。由于外部电路为两线制变送器系统提供的工作电流最大仅为4mA,这些具体要求给系统电源的设计带来了很大的难度和挑战。我所设计的这种微输入功率的隔离式两线制变送器电源是应用在射频导纳物位变送器上的,采用全集成电路设计,具有结构简单、性能稳定、成本低廉的特点。输入电压范围是16~32VDC,采用降压变换器方式,输出两组互相隔离的5V电源。输入电压24VDC,与输入不隔离的一组最大具有10mA负载能力,与输入隔离的一组最大具有4mA负载能力,24VDC总线电流小于3.5mA,效率可以达到85%以上,完全满足输入与输出隔离型的两线制智能变送器对电源的要求。
整体设计
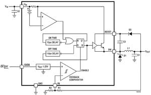
由于智能变送器电源线和信号线复用,射频导纳物位变送器正常工作时,根据物位高低输出4~20mA的电流信号,电路功耗电流不能超过4mA的回路电流,还需要有故障报警功能,总线电流要求为3.6mA,为了生产还需要留出一定的余量,即射频导纳物位变送器本身功耗电流必须小于3.5mA。现在,简单估算一下这种变送器的最大功耗,从控制室出来送往变送器的电压按24V计算,4~20mADC信号经过变送器后先送到配电器中,经负载电阻(一般为250Ω)转换成1~5V的直流电压信号,再送往控制室。理论上变送器内部可以消耗的最大功率不应超过(24-1)×3.5=80.15mW。这还不包括输入电路部分的电压损耗等。图1为智能变送器组成和对电源要求。

图1智能变送器组成和对电源要求[page]
目前市面上主要有两种低电压电源芯片:线性电源变换器和开关电源变换器。线性电源变换器基本上不需要外围元件,成本低,不易受电磁干扰,纹波电压小,但主要缺点是电源效率低(一般小于40%),尤其应用在低输出电压的稳压中,效率更低。根据线性电源的工作原理,其输出电流接近于输入电流,而3.5mA的输出电流根本无法满足单片机电路和检测电路的需要,只能采用开关电源变换器。
目前市场上能够应用在两线制智能变送器上的微功耗开关电源变换器芯片种类并不是很多,并且价格昂贵。为此,我们提出了两种方案:一种为低成本方案,采用精工电子生产的S-8251B40芯片,采取先把输入总线电压降压到16V方法;另一种采用Linear公司生产的LT1934芯片。
方案一
这种方案采用精工电子生产的S-8251B40芯片,成本较低,总体效率也较低,对用电负载电路设计要求则很高。其输入为24VDC,与输入不隔离的一组输出4.6V,8mA电流,与输入隔离的一组输出3.6V,3mA电流,24VDC总线电流小于3.5mA,效率可以达到57%以上。如果以输入电压16VDC计算,效率可以达到85%以上。
S-8520/8521系列是一种由基准电压源、振荡电路和误差放大器等构成的PWM控制(S-8520系列)、PWM/PFM切换控制(S-8521系列)CMOS降压型DC/DC控制器。S-8520系列通过以线性方式在0~100%的范围内改变占空系数的PWM控制电路和误差放大电路来获得低纹波、高效率和良好的过渡响应特性。并且,其内置了软启动电路,以防止启动上升时发生上冲。S-8521系列采用PWM/PFM切换控制,在通常时以占空系数25%~100%的PWM控制来进行工作,在轻负载时,自动地将工作切换为占空系数25%的PFM控制。从设备的待机时开始,到工作时为止的宽范围内获得高效率。
通过外接P沟道功率MOSFET或PNP晶体管、线圈、电容器和二极管,可以构成降压型DC/DC控制器,该产品适用于移动设备的电源。主要指标:输入电压为2.5?16V,输出电压为1.5?6.0V,可以0.1V为进阶单位来进行设定;低消耗电流工作时:60μA最大值(A、B型产品);休眠时:0.5μA最大值。振荡频率典型值为180kHz(A、B型产品);软启动功能典型值为8ms(A、B型产品);备有开/关控制功能。图2为S-8251基本电路。

图2S-8251基本电路
在使用S-8251芯片设计降压电路时,要注意电感的设计。电感值(L)对最大输出电流(IOUT)和效率(η)产生很大的影响。L值越小,峰值电流电路(IPK)就越大,提高了电路稳定性并使Iout增大。若使L值变得更小,会降低效率而导致开关晶体管的电流驱动能力不足,促使Iout逐渐减少。L值逐渐变大时,开关晶体管的峰值电流(Ipk)所引起的功耗也随之变小,达到一定的L值时效率变为最大。接着,若使L值变得更大,因线圈的串联电阻所引起的功耗变大,而导致工作效率的降低,Iout也会减少。
S-8520/8521系列产品在L值逐渐变大的过程中,因输入电压、输出电压以及负载电流的条件的不同,输出电压有可能变得不稳定。实际调试电路时,需要进行充分的试验之后,再决定所选用的L值。二极管需要使用快恢复或者肖特基二极管。为保证电路的稳定,S-8251芯片对输出电容有着很高的要求,最重要的一点就是它的等效串联电阻ESR必须足够小,同时要有足够的容量。电路设计采用了性能优良的10μF钽电解电容器,能够保证稳定的输出。S-8251芯片是该电路的核心,实际电路线路布局对电路的性能影响非常大,尤其对输出的纹波有直接影响,不合理的电路板布局设计会使输出带来额外的寄生振荡,设计时必须注意。
因为S-8251芯片输入电压范围是2.5~16V,总线输入电压范围24V,必须先经过降压环节,这将使变换效率大打折扣。降压电路静态功耗要小于几十μA量级,否则总线电流很难做到小于3.5mA。我采用MOSFET串联降压方式,基准源没有采用稳压二极管,而是使用LM385,做到静态电流36μA。图3为24V降压到16V电路。
方案二
这种方案采用Linear公司生产的LT1934芯片,成本较高,总体效率高,对用电负载电路设计要求不高,有很大的调整余量。在输入24VDC时,与输入不隔离的一组输出5V,9mA电流,与输入隔离的一组输出5V,4mA电流,24VDC总线电流可以轻松做到小于3.5mA,效率可以达到85%以上。

图324V降压到16V电路[page]
LT1934系列芯片是一种由基准电压源、振荡电路和误差放大器等构成的、PWM控制的CMOS降压型DC/DC控制器。主要指标:输入电压为3.3?34V,输出电压为1.5?6.0V,可以0.1V为进阶单位来进行设定;低静态电流12μA最大值,最大输出电流300mA。图4为LT1934的基本电路。
在设计电路时,器件选择和S-8251基本一样,在PCB版图设计时要注意电容C2和芯片LT1934距离不能太远,尽量使用粗线,最好使用地平面,否则会引起自激振荡。电感L1对DC/DC的转换效率起决定作用。如果L1偏小,电路的转换效率将降低,启动电流增大,甚至无法启动。如果L1偏大,则会造成输出能力下降,同时DC/DC电路将可能产生振荡。
隔离电源绕组
射频导纳物位变送器还需要一组隔离电源给传感器电路使用。保证变送器的安全工作和高的抗共模干扰能力。我设计的电源电路在降压变换器的电感上提供了一个隔离的次级绕组,它采用了在DC/DC输出储能电感L1A上“窃”电的方法。图5为带隔离电源的电路设计。

图4LT-1934的基本电路
L1B就是这个隔离电源的供电线圈。由于这组隔离电源是在DC/DC的储能线圈上加载的副线圈,结构为开环形式,因此它的输出稳定性相对比较差。原边负载的变化直接影响副边的稳定性,因此电路在实际使用时,要求原边的电路系统在运行时需要尽可能保证功耗的稳定性。

图5带隔离电源的电路设计
两线制变送器隔离式电源具有使用温度范围宽、输入电压范围宽、输出效率高、集成度高、隔离性能好、体积小、成本低等特点,是一种稳定可靠的两线制变送器电源,能够满足各种具有复杂要求的两线制变送器的使用。考虑到尺寸大小和安装等因素,我们在射频导纳物位变送器上采用第二种方案。目前该电源已经在射频导纳物位变送器上获得应用,经过长时间的现场应用考验,性能优良,完全达到了隔离型两线制变送器的使用要求。





