中心论题:
- 深入了解IGBT的栅极特性,对设计??榈那;ぜ际跏鞘种匾?/strong>
- 栅极串联电阻和驱动电路内阻抗对IGBT的开通过程影响较大,对驱动脉冲的波形也有影响
- IGBT驱动电路必须具备控制电路-栅极的电隔离和提供合适的栅极驱动脉冲的功能
- 采用慢降压栅技术实现IGBT的过流?;さ缏?/strong>
解决方案:
- 设计时应让栅极电路的阻抗足够低以尽量消除集电极-栅极寄生电容密勒效应的负面影响
- 设计时综合考虑栅极串联电阻和驱动电路内阻抗对IGBT的开通过程及驱动脉冲的波形的影响
- 采用慢降栅压技术来控制故障电流的下降速率,达到短路?;さ哪康摹?
- 尽量减小主电路的布线电感,采用低感型吸收电容器以减小关断过电压
引言
IGBT是MOSFET与双极晶体管的复合器件。它既有MOSFET易驱动的特点,又具有功率晶体管电压、电流容量大等优点。其频率特性介于MOSFET与功率晶体管之间,可正常工作于几十kHz频率范围内,故在较高频率的大、中功率应用中占据了主导地位。
IGBT是电压控制型器件,在它的栅极-发射极间施加十几V的直流电压,只有μA级的漏电流流过,基本上不消耗功率。但IGBT的栅极-发射极间存在着较大的寄生电容(几千至上万pF),在驱动脉冲电压的上升及下降沿需要提供数A的充放电电流,才能满足开通和关断的动态要求,这使得它的驱动电路也必须输出一定的峰值电流。
IGBT作为一种大功率的复合器件,存在着过流时可能发生锁定现象而造成损坏的问题。在过流时如采用一般的速度封锁栅极电压,过高的电流变化率会引起过电压,为此需要采用软关断技术,因而掌握好IGBT的驱动和?;ぬ匦允鞘直匾摹?br />
栅极特性
IGBT的栅极通过一层氧化膜与发射极实现电隔离。由于此氧化膜很薄,其击穿电压一般只能达到20~30V,因此栅极击穿是IGBT失效的常见原因之一。在应用中有时虽然保证了栅极驱动电压没有超过栅极最大额定电压,但栅极连线的寄生电感和栅极-集电极间的电容耦合,也会产生使氧化层损坏的振荡电压。为此。通常采用绞线来传送驱动信号,以减小寄生电感。在栅极连线中串联小电阻也可以抑制振荡电压。
由于IGBT的栅极-发射极和栅极-集电极间存在着分布电容Cge和Cgc,以及发射极驱动电路中存在有分布电感Le,这些分布参数的影响,使得IGBT的实际驱动波形与理想驱动波形不完全相同,并产生了不利于IGBT开通和关断的因素。这可以用带续流二极管的电感负载电路(见图1)得到验证。

图1 IGBT开关等效电路和开通波形
在t0时刻,栅极驱动电压开始上升,此时影响栅极电压uge上升斜率的主要因素只有Rg和Cge,栅极电压上升较快。在t1时刻达到IGBT的栅极门槛值,集电极电流开始上升。从此时开始有2个原因导致uge波形偏离原有的轨迹。
首先,发射极电路中的分布电感Le上的感应电压随着集电极电流ic的增加而加大,从而削弱了栅极驱动电压,并且降低了栅极-发射极间的uge的上升率,减缓了集电极电流的增长。
其次,另一个影响栅极驱动电路电压的因素是栅极-集电极电容Cgc的密勒效应。t2时刻,集电极电流达到最大值,进而栅极-集电极间电容Cgc开始放电,在驱动电路中增加了Cgc的容性电流,使得在驱动电路内阻抗上的压降增加,也削弱了栅极驱动电压。显然,栅极驱动电路的阻抗越低,这种效应越弱,此效应一直维持到t3时刻,uce降到零为止。它的影响同样减缓了IGBT的开通过程。在t3时刻后,ic达到稳态值,影响栅极电压uge的因素消失后,uge以较快的上升率达到最大值。
由图1波形可看出,由于Le和Cgc的存在,在IGBT的实际运行中uge的上升速率减缓了许多,这种阻碍驱动电压上升的效应,表现为对集电极电流上升及开通过程的阻碍。为了减缓此效应,应使IGBT??榈腖e和Cgc及栅极驱动电路的内阻尽量小,以获得较快的开通速度。
IGBT关断时的波形如图2所示。t0时刻栅极驱动电压开始下降,在t1时刻达到刚能维持集电极正常工作电流的水平,IGBT进入线性工作区,uce开始上升,此时,栅极-集电极间电容Cgc的密勒效应支配着uce的上升,因Cgc耦合充电作用,uge在t1-t2期间基本不变,在t2时刻uge和ic开始以栅极-发射极间固有阻抗所决定的速度下降,在t3时,uge及ic均降为零,关断结束。

图2 IGBT关断时的波形
由图2可看出,由于电容Cgc的存在,使得IGBT的关断过程也延长了许多。为了减小此影响,一方面应选择Cgc较小的IGBT器件;另一方面应减小驱动电路的内阻抗,使流入Cgc的充电电流增加,加快了uce的上升速度。
在实际应用中,IGBT的uge幅值也影响着饱和导通压降:uge增加,饱和导通电压将减小。由于饱和导通电压是IGBT发热的主要原因之一,因此必须尽量减小。通常uge为15~18V,若过高,容易造成栅极击穿。一般取15V。IGBT关断时给其栅极-发射极加一定的负偏压有利于提高IGBT的抗骚扰能力,通常取5~10V。
栅极串联电阻对栅极驱动波形的影响
栅极驱动电压的上升、下降速率对IGBT开通关断过程有着较大的影响。IGBT的MOS沟道受栅极电压的直接控制,而MOSFET部分的漏极电流控制着双极部分的栅极电流,使得IGBT的开通特性主要决定于它的MOSFET部分,所以IGBT的开通受栅极驱动波形的影响较大。IGBT的关断特性主要取决于内部少子的复合速率,少子的复合受MOSFET的关断影响,所以栅极驱动对IGBT的关断也有影响。
在高频应用时,驱动电压的上升、下降速率应快一些,以提高IGBT开关速率降低损耗。
在正常状态下IGBT开通越快,损耗越小。但在开通过程中如有续流二极管的反向恢复电流和吸收电容的放电电流,则开通越快,IGBT承受的峰值电流越大,越容易导致IGBT损害。此时应降低栅极驱动电压的上升速率,即增加栅极串联电阻的阻值,抑制该电流的峰值。其代价是较大的开通损耗。利用此技术,开通过程的电流峰值可以控制在任意值。
由以上分析可知,栅极串联电阻和驱动电路内阻抗对IGBT的开通过程影响较大,而对关断过程影响小一些,串联电阻小有利于加快关断速率,减小关断损耗,但过小会造成di/dt过大,产生较大的集电极电压尖峰。因此对串联电阻要根据具体设计要求进行全面综合的考虑。
栅极电阻对驱动脉冲的波形也有影响。电阻值过小时会造成脉冲振荡,过大时脉冲波形的前后沿会发生延迟和变缓。IGBT的栅极输入电容Cge随着其额定电流容量的增加而增大。为了保持相同的驱动脉冲前后沿速率,对于电流容量大的IGBT器件,应提供较大的前后沿充电电流。为此,栅极串联电阻的电阻值应随着IGBT电流容量的增加而减小。
IGBT的驱动电路
IGBT的驱动电路必须具备2个功能:
1. 是实现控制电路与被驱动IGBT栅极的电隔离;
2. 是提供合适的栅极驱动脉冲。实现电隔离可采用脉冲变压器、微分变压器及光电耦合器。

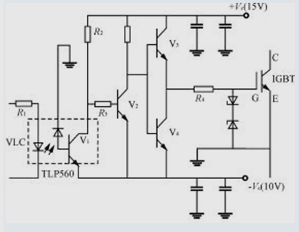
图3 由分立元器件构成的IGBT驱动电路
图3为采用光耦合器等分立元器件构成的IGBT驱动电路。当输入控制信号时,光耦VLC导通,晶体管V2截止,V3导通输出+15V驱动电压。当输入控制信号为零时,VLC截止,V2、V4导通,输出-10V电压。+15V和-10V电源需靠近驱动电路,驱动电路输出端及电源地端至IGBT栅极和发射极的引线应采用双绞线,长度最好不超过0.5m。

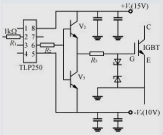
图4 由集成电路TLP250构成的驱动器
图4为由集成电路TLP250构成的驱动器。TLP250内置光耦的隔离电压可达2500V,上升和下降时间均小于0.5μs,输出电流达0.5A,可直接驱动50A/1200V以内的IGBT。外加推挽放大晶体管后,可驱动电流容量更大的IGBT。TLP250构成的驱动器体积小,价格便宜,是不带过流保护的IGBT驱动器中较理想的选择。
IGBT的过流?;?br />
IGBT的过流保护电路可分为2类:一类是低倍数的(1.2~1.5倍)的过载?;?;一类是高倍数(可达8~10倍)的短路保护。
对于过载保护不必快速响应,可采用集中式保护,即检测输入端或直流环节的总电流,当此电流超过设定值后比较器翻转,封锁所有IGBT驱动器的输入脉冲,使输出电流降为零。这种过载电流?;?,一旦动作后,要通过复位才能恢复正常工作。
IGBT能承受很短时间的短路电流,能承受短路电流的时间与该IGBT的导通饱和压降有关,随着饱和导通压降的增加而延长。如饱和压降小于2V的IGBT允许承受的短路时间小于5μs,而饱和压降3V的IGBT允许承受的短路时间可达15μs,4~5V时可达30μs以上。存在以上关系是由于随着饱和导通压降的降低,IGBT的阻抗也降低,短路电流同时增大,短路时的功耗随着电流的平方加大,造成承受短路的时间迅速减小。
通常采取的?;ご胧┯腥砉囟虾徒嫡ぱ?种。软关断指在过流和短路时,直接关断IGBT。但是,软关断抗骚扰能力差,一旦检测到过流信号就关断,很容易发生误动作。为增加?;さ缏返目股拍芰?,可在故障信号与启动?;さ缏分浼右谎邮?,不过故障电流会在这个延时内急剧上升,大大增加了功率损耗,同时还会导致器件的di/dt增大。所以往往是?;さ缏菲舳耍骷匀换盗?。
降栅压旨在检测到器件过流时,马上降低栅压,但器件仍维持导通。降栅压后设有固定延时,故障电流在这一延时期内被限制在一较小值,则降低了故障时器件的功耗,延长了器件抗短路的时间,而且能够降低器件关断时的di/dt,对器件保护十分有利。若延时后故障信号依然存在,则关断器件,若故障信号消失,驱动电路可自动恢复正常的工作状态,因而大大增强了抗骚扰能力。
上述降栅压的方法只考虑了栅压与短路电流大小的关系,而在实际过程中,降栅压的速度也是一个重要因素,它直接决定了故障电流下降的di/dt。慢降栅压技术就是通过限制降栅压的速度来控制故障电流的下降速率,从而抑制器件的dv/dt和uce的峰值。图5给出了实现慢降栅压的具体电路。

图5 实现慢降栅压的电路
正常工作时,因故障检测二极管VD1的导通,将a点的电压钳位在稳压二极管VZ1的击穿电压以下,晶体管VT1始终保持截止状态。V1通过驱动电阻Rg正??ê凸囟?。电容C2为硬开关应用场合提供一很小的延时,使得V1开通时uce有一定的时间从高电压降到通态压降,而不使?;さ缏范鳌?br />
当电路发生过流和短路故障时,V1上的uce上升,a点电压随之上升,到一定值时,VZ1击穿,VT1开通,b点电压下降,电容C1通过电阻R1充电,电容电压从零开始上升,当电容电压上升到约1.4V时,晶体管VT2开通,栅极电压uge随电容电压的上升而下降,通过调节C1的数值,可控制电容的充电速度,进而控制uge的下降速度;当电容电压上升到稳压二极管VZ2的击穿电压时,VZ2击穿,uge被钳位在一固定的数值上,慢降栅压过程结束,同时驱动电路通过光耦输出过流信号。如果在延时过程中,故障信号消失了,则a点电压降低,VT1恢复截止,C1通过R2放电,d点电压升高,VT2也恢复截止,uge上升,电路恢复正常工作状态。
IGBT开关过程中的过电压
关断IGBT时,它的集电极电流的下降率较高,尤其是在短路故障的情况下,如不采取软关断措施,它的临界电流下降率将达到数kA/μs。极高的电流下降率将会在主电路的分布电感上感应出较高的过电压,导致IGBT关断时将会使其电流电压的运行轨迹超出它的安全工作区而损坏。所以从关断的角度考虑,希望主电路的电感和电流下降率越小越好。但对于IGBT的开通来说,集电极电路的电感有利于抑制续流二极管的反向恢复电流和电容器充放电造成的峰值电流,能减小开通损耗,承受较高的开通电流上升率。一般情况下IGBT开关电路的集电极不需要串联电感,其开通损耗可以通过改善栅极驱动条件来加以控制。
IGBT的关断缓冲吸收电路
为了使IGBT关断过电压能得到有效的抑制并减小关断损耗,通常都需要给IGBT主电路设置关断缓冲吸收电路。IGBT的关断缓冲吸收电路分为充放电型和放电阻止型。充放电型有RC吸收和RCD吸收2种。如图6所示。

图6 充放电型IGBT缓冲吸收电路
RC吸收电路因电容C的充电电流在电阻R上产生压降,还会造成过冲电压。RCD电路因用二极管旁路了电阻上的充电电流,从而克服了过冲电压。

图7 三种放电阻止型吸收电路
图7是三种放电阻止型吸收电路。放电阻止型缓冲电路中吸收电容Cs的放电电压为电源电压,每次关断前,Cs仅将上次关断电压的过冲部分能量回馈到电源,减小了吸收电路的功耗。因电容电压在IGBT关断时从电源电压开始上升,它的过电压吸收能力不如RCD型充放电型。
从吸收过电压的能力来说,放电阻止型吸收效果稍差,但能量损耗较小。对缓冲吸收电路的要求是:
1. 尽量减小主电路的布线电感La;
2. 吸收电容应采用低感吸收电容,它的引线应尽量短,最好直接接在IGBT的端子上;
3. 吸收二极管应选用快开通和快软恢复二极管,以免产生开通过电压和反向恢复引起较大的振荡过电压。
结语
本文对IGBT的驱动和?;ぜ际踅辛讼晗傅姆治?,得出了设计时应注意几点事项:
1. IGBT由于有集电极-栅极寄生电容的密勒效应影响,能引起意外的电压尖峰损害,所以设计时应让栅极电路的阻抗足够低以尽量消除其负面影响。
2. 栅极串联电阻和驱动电路内阻抗对IGBT的开通过程及驱动脉冲的波形都有很大影响。所以设计时应综合考虑。
3. 应采用慢降栅压技术来控制故障电流的下降速率,从而抑制器件的dv/dt和uce的峰值,达到短路?;さ哪康摹?
4. 在工作电流较大的情况下,为了减小关断过电压,应尽量减小主电路的布线电感,吸收电容器应采用低感型。




