中心论题:
- AC-DC变换器中的损耗组成。
- PFC变换器一般采用连续电流模式和边界模式两种控制技术。
- AC-DC变换器输入整流桥的损耗。
- PFC功率开关管的损耗。
- PFC技术的未来发展趋势。
解决方案:
- 采用BCM控制技术实现反向恢复损耗最小。
- 电压模式控制的FAN7528避开输入电压检测的问题。
- 减小电磁干扰滤波器的尺寸降低相应的损耗。
- 采用可外部设置开关频率的控制IC降低电感损耗。
随着家庭和各种工作场所对消费电子和计算机用量的增加,功耗成本受到越来越多的重视。降低用户设备功耗的需求正在促使设备内外的电源实现更高的能效。
对于数百瓦到千瓦的AC-DC电源,其效率取决于功率因子校正 (PFC)和后级的DC-DC变换效率。尽管人们今天已经能较好地理解DC-DC变换器的成本和性能间的利弊权衡,但从电路和控制技术的角度来讲,PFC技术一直处于落后状态。不过,这种局面最近已经开始改变。本文将讨论该技术领域的一些发展,以及电源设计工程师如何把握各种设计观点和建议。

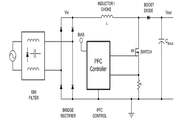
图1:PFC前置功率变换级简图
[图中文字:电感/扼流线圈、升压二极管、PFC控制器、功率开关、桥式整流器、PFC控制、EMI滤波器]
AC-DC变换器中的损耗
¬AC-DC变换器中的功率损耗一般包括:
1. 升压二极管中的反向恢复损耗;
2. 输入整流桥的损耗;
3. EMI滤波器中的损耗;
4. PFC功率开关管的损耗;
5. 电感/扼流线圈损耗。
升压二极管中反向恢复损耗
PFC变换器一般采用两种控制技术:连续电流模式 (CCM) 和边界模式 (BCM),后者也称作变调模式 (TM) 或做临界模式 (CRM)。在CCM变换器中,控制IC用固定频率调整占空比(PWM)来调节升压电感的平均电流。在BCM变换器中,该电感电流在开关导通前可以回到零,因而是一个频率可变的控制方案。
当CCM变换器中的MOSFET导通时,由于仍有电感电流流经升压整流二极管,升压整流二极管将经历反向恢复过程 (二极管内的反向电流消失的过程)。这将在主MOSFET M1中造成功率损耗。在BCM变换器中,电感电流在MOSFET导通时基本上为零,即实现了软开关功能。因此,采用BCM控制技术的反向恢复损耗最小。
但采用BCM所得到的好处并非无代价的。BCM的峰值电感电流比CCM高出两倍;较高的峰值电感电流在MOSFET和二极管中会都造成较大的导通损耗,并在电感中造成更大的功率损耗。因此,BCM模式的变换器局限于输出功率在250W到300W的应用中。
此外,二极管技术的改进已提高了CCM模式的 PFC变换器效率。碳化硅 (SiC) 整流二极管已经使反向恢复效应大幅降低,这有助于将问题解决,但成本较高。超快速硅二极管产品也能降低反向恢复损耗,但代价是导通损耗较高。
输入整流桥的损耗
AC-DC变换器有用四个慢速恢复二极管构成的输入整流桥。这些二极管的功率损耗相当可观。因此,就有了所谓的 “无桥PFC” 技术,即将图1中整流桥的下面两个二极管换成两个受控驱动的MOSFET作为升压开关 (注意“无桥”一词可能用得不当,因为输入整流二极管仍然存在)。这些桥接二极管起到了升压二极管的作用,省掉了传统技术中的升压二极管部件。从理论上讲,这会提高效率,因为电流在某一时刻只流经两颗半导体器件,而不是三颗。
无桥PFC技术面临的问题是电流检测、EMI和输入电压检测。此外,桥式整流器中的有源开关器件现在必须防止输入电压的瞬变。而且,由于必须采用速度较高的二极管,在功率较高时,涌流?;ひ彩歉鑫侍?。而采用最新的PFC控制技术,如采用电压模式控制的FAN7528或基于单循环控制技术的控制器,至少可以避开输入电压检测的问题。虽然可以采用常规技术,即用控制IC的单驱动信号来控制这两个桥的开关,但是为了获得最大的功效和较低的EMI,需要新的控制技术来实现各个功率开关的单独控制。
EMI滤波器中的损耗
减小电磁干扰 (EMI) 滤波器的尺寸也能降低相应的损耗。由于在DC-DC变换器中采用了负载点处理器功率技术,即所谓 “隔相” 或 “交错通道” 技术,使用多个功率级的PFC变换器逐渐被业界接受。隔相技术可减小输入处的波纹电流,从而减小EMI滤波器的尺寸。隔相技术还能减小整个升压电感的尺寸,而且,由于电感被分开,也有助于改善散热。
PFC功率开关管的损耗
为了降低开关损耗,必须考虑采用零电压开关 (ZVS) 或零电流开关 (ZCS) 技术。在BCM控制中 (飞兆半导体FAN7527B 和FAN7528控制器所采用的技术),主MOSFET开关在电流为零的情况下导通,减小了导通损耗,从而降低了功耗。这对低功率变换器来说是一大优点,但由于功率较大时主要损耗源于导通损耗,所以这种优点只能体现在300W以下的应用中。
由于PFC前端的开关频率相对较低,因而有可能采用IGBT (绝缘栅双极晶体管) 来降低高功率下的导通损耗。不过,大多数应用仍然使用MOSFET,因为其开关损耗较低。
主MOSFET开关也可以在电压为零的情况下导通。这需要添加一些额外的电路,包括小功率MOSFET、整流器和电感 (飞兆半导体的FAN4822就采用了这些电路)。这些部件相当于给开关电路注入了某种 “幼儿营养剂”;通过时序优化和利用谐振效应,使跨过主MOSFET开关的电压在导通前为零。虽然该方案看似很具吸引力,但电路拓朴十分复杂。
电感/扼流线圈损耗
电感中的损耗可通过电感最小化来降低,并透过提高有效开关频率来实现,即采用可外部设置开关频率的控制IC。这种方法的代价是:谐波成分提高,并可能需要更快 (因此更贵)的二极管。另一个考虑因素是相位交错的各功率级;这些功率级具有抵消波纹电流的优点,可允许存在较高的峰值电流。允许的峰值电流越大意味着需要的电感越小、需要的铜材也越少,因而每个扼流线圈的损耗越低。
未来发展趋势
即将流行的PFC技术是升压跟随型PFC,它可使输出电压随输入电压而改变。这种技术提升AC线路的电压,实现其后的DC-DC变换器所要求的最低电压,从而提高PFC变换器的整体效率。但这将引出两个成本增加因素:其一,DC-DC变换器的设计更复杂,因为它必须在更大的输入电压范围 (比如200到 400VDC) 工作;其二,不能使用那些输入电压范围窄的技术,如流行的LLC谐振半桥。
最后,针对某些新的控制技术如交叉和无桥PFC,目前缺乏新的可行的模拟控制IC,这意味着数字控制可能是可取的选择方案。事实上,最近市场上已推出了至少三种数控AC-DC电源。尽管许多产品的成本看似高不可攀,但至少在低功率应用领域,还是一个令人兴奋和值得关注的未来发展动向。
结论
采用有源FPC技术的电源市场明显比通用的AC-DC市场成长更快;市场对效率更高的变换器的需求已经增加。然而,提高效率并不是没有代价的,必须在成本、部件数、可靠性和新技术之间权衡考虑 (见表1)。仔细选择部件,并结合新的控制技术和更优化的工程手段,就可显著提高PFC变换器的效率。
表1:功率损耗汇总






