桃花源qm花论坛(品茶),凤楼阁论坛官网入口网址,一品楼品凤楼论坛最新动态,风楼阁全国信息2024登录入口

你的位置:首页 > 光电显示 > 正文

560V输入、无光隔离反激式转换器

发布时间:2023-04-25 责任编辑:lina

【导读】在传统的隔离式高压反激式转换器中,使用光耦合器将稳压信息从副边基准电压源电路传输到初级侧,从而实现严格的稳压。问题在于,光耦合器大大增加了隔离设计的复杂性:存在传播延迟、老化和增益变化,所有这些都使电源环路补偿复杂化,并可能降低可靠性。此外,在启动期间,需要泄放电阻或高压启动电路来初始为IC上电。除非在启动元件上增加额外的高压MOSFET,否则泄放电阻器是造成不受欢迎的功率损耗的来源。


在传统的隔离式高压反激式转换器中,使用光耦合器将稳压信息从副边基准电压源电路传输到初级侧,从而实现严格的稳压。问题在于,光耦合器大大增加了隔离设计的复杂性:存在传播延迟、老化和增益变化,所有这些都使电源环路补偿复杂化,并可能降低可靠性。此外,在启动期间,需要泄放电阻或高压启动电路来初始为IC上电。除非在启动元件上增加额外的高压MOSFET,否则泄放电阻器是造成不受欢迎的功率损耗的来源。

LT?8315 是一款具有集成式 630V/300mA 开关的高电压反激式转换器。LT8315 免除了增设光耦合器、复杂的次级侧基准电路、额外的启动组件和一个外部高电压 MOSFET 的需要。

性能和简单性

LT8315 在一个耐热性能增强型 630 引脚 TSSOP 封装内集成了一个 20V MOSFET 和控制电路,并移除了 8315 个引脚以实现高电压间隔。通过对来自第三个绕组的隔离输出电压进行采样,无需光耦合器进行稳压。输出电压由两个外部电阻器和第三个可选温度补偿电阻器设置。边界模式操作有助于实现出色的负载调节。由于在次级电流几乎为零时检测输出电压,因此无需外部负载补偿电阻器和电容器。因此,LT<>解决方案的组件数量较少,大大简化了隔离式反激式转换器的设计。

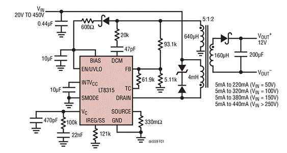
图1所示为具有20V至450V宽输入范围的反激式转换器的完整原理图。它具有一个 12V 输出,并在 5mA 至 440mA 以上的负载电流范围内保持严格的稳压。输出电流能力随输入电压的增加而增加,当输入电压超过440V时,输出电流可达250mA。该反激式转换器具有 85% 的峰值效率。即使没有光耦合器,负载和线路调节也保持严格,如图2所示。


560V输入、无光隔离反激式转换器
图1.完整的 12V 隔离式反激式转换器,适用于 20V 至 450V 的宽输入



560V输入、无光隔离反激式转换器
图2.图1中反激式转换器的负载和线路调整率


用于启动的内部耗尽型 MOSFET

LT8315 具有一个内部耗尽模式 MOSFET,该 MOSFET 具有一个负门限电压,并且通常处于导通状态。在启动时,该 MOSFET 将 INTVCC 电容器充电至 12V,以便 LT8315 具有开始开关的电源。因此,无需外部泄放电阻器或其他启动元件。一旦 INTVCC 充电,耗尽模式 MOSFET 就会关闭以减少功率损耗。

低静态电流

LT8315 通常需要一个小的输出预负载,该预负载作为静态电流反射回输入。当负载变得非常轻时,LT8315 在保持最小电流限值的同时降低开关频率,以便在适当采样输出电压的同时减小电流。典型的最小开关频率约为3.5kHz。当使能待机模式时,最小频率进一步降低到220Hz,对于超低静态电流,最小频率降低了16×。

在待机模式下,LT8315 的预负载通常小于全输出功率的 0.1%,静态电流低于 100μA — 这对于在始终接通系统中要求高效率的应用非常重要。

非隔离降压转换器

LT8315 的高电压输入能力可轻松应用于非隔离式解决方案。非隔离转换器不需要隔离转换器的变压器,而是采用相对便宜的现成电感器作为磁化元件。

对于非隔离降压应用,LT8315 的接地引脚连接到降压拓扑的开关节点,该节点是一个可变电压。LT8315独特的检测方案仅在开关节点接地时才能看到输出电压,这导致了一个简单的降压原理图,如图3所示。二极管D2和FB引脚上的两个电阻构成反馈路径。


560V输入、无光隔离反激式转换器
图3.非隔离降压转换器原理图:20V 至 560V 输入至 12V/120mA


图3所示为非隔离式降压转换器的原理图,该转换器可将20V至560V的极宽范围输入转换为稳定的12V输出。该电路可实现高达85%的效率。

结论

LT8315 可在 18V 至 560V 的宽输入电压范围内工作,可提供高达 15W 的隔离输出功率。它不需要光耦合器,并具有丰富的特性,如低纹波突发模式操作、软启动、可编程电流限制、欠压锁定、温度补偿和低静态电流。

高集成度简化了各种应用中低组件数、高效率解决方案的设计:从电池供电系统到汽车、工业、医疗、电信电源和隔离式辅助/内务管理电源。


免责声明:本文为转载文章,转载此文目的在于传递更多信息,版权归原作者所有。本文所用视频、图片、文字如涉及作品版权问题,请联系小编进行处理。


推荐阅读:

电力场效应管的结构和工作原理

通信系统的高效正交变量优化算法

DC-DC 开关稳压器在汽车和工业设计中的归零

如何设计大容量开关电源?

可编程逻辑控制器 (PLC) 中的梯形逻辑


特别推荐
技术文章更多>>
技术白皮书下载更多>>
热门搜索
?

关闭

?

关闭