桃花源qm花论坛(品茶),凤楼阁论坛官网入口网址,一品楼品凤楼论坛最新动态,风楼阁全国信息2024登录入口

你的位置:首页 > 光电显示 > 正文

初学者福音!手把手教你测量识别节能灯波形

发布时间:2013-12-17 责任编辑:eliane

【导读】什么是波形?波形就是物理量如电压电流随时间变化的数值用坐标图表示出来,看波形的形状就能很容易判断电路的工作状态。但是业内有很多的朋友,可以做出不错的灯,要讲出道理就有点难度了,同时也有很多新手上路,调试确是难题,今天电子元件技术网就带大家学习如何测量识别节能灯波形。

第一个波形是:

节能灯工作时线电压和灯电流的关系波形,红色的是电解电容两端的电压波形,黄色的是灯电流波形!

【导读】什么是波形?波形就是物理量如电压电流随时间变化的数值用坐标图表示出来,看波形的形状就能很容易判断电路的工作状态。但是业内有很多的朋友,可以做出不错的灯,要讲出道理就有点难度了,同时也有很多新手上路,调试确是难题,今天电子元件技术网就带大家学习如何测量识别节能灯波形。

测量仪器:力科示波器

测量方法:用电压探头接在电解两端,用电流探头套在灯管的一端,同时看二者的波形。

我们可以看到:灯电流的跟着线电压走,灯电流的峰值和有效值的比值就是波峰比,线电压的波动大,灯电流的波动也大,为了减少灯电流的波动,也就是波峰比,那么就必须减少线电压的波动,也就是纹波!

红色的电压波形上升时,电解电容在充电,下降时在放电!

示波器可以显示灯电流的有效值,我们按照这个有效值来调整灯管的电流!

调节的元件是:主要的就是谐振电感!
[page]
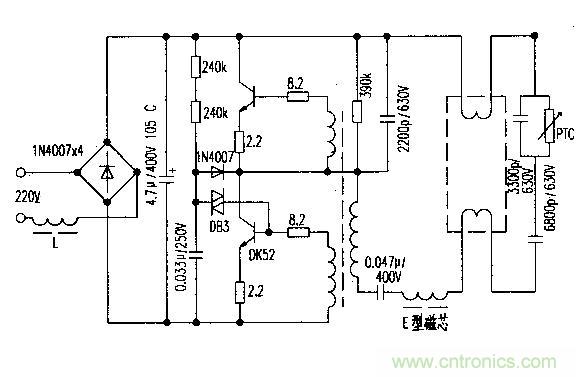
电路以这个电路图为例,为了节约时间,我就不另外画电路图了,节能灯的电路大同小异!特殊改动的地方我另外画部分电路图!
初学者福音!手把手教你测量识别节能灯波形

第二个波形是:在启动的一刹那,输入电源线上冲击电流的波形!我们可以看到,在开机的瞬间,峰值电流比正常工作的电流大很多倍!

初学者福音!手把手教你测量识别节能灯波形

测试方法:用示波器的电流探头套在电源线的其中之一端,用单触发的功能,测得开机瞬时的电流,这个电流也是开机时给电解电容的最大充电电流!这个电流值在做工程使用时,提供给施工方,作为选择导线截面积的参考数据!还可以提供给电解电容厂家做使用条件参考!
[page]
这是电感在灯启动时的电流波形,启动后,电流的数值大大减小,这也是三极管的峰值电流数值,如果数值超三极管的安全范围,将会烧坏三极管的!很多工程师不知道,烧了三极管就怪三极管厂家的质量不好,冤枉了三级管厂家、换一家三极管厂家照样烧,三极管厂家敢怒不敢言,还在自己的身上找毛病。

初学者福音!手把手教你测量识别节能灯波形

需要说明的是,这个电感已经饱和了,正确的波形应该是正弦波,而这个是有尖峰的,在尖峰形成的时刻,就是转弯的地方,就是电感开始饱和的时刻!用红色肩头指出,每个周期都一样!

初学者福音!手把手教你测量识别节能灯波形

电感如果饱和过深,就造成饱和后三极管冲击电流过大,如果三极管的电流余量不足,就会在启动时烧三极管,所以很多公司的产品用大一号的三极管来增加可靠性,就是这个道理!
[page]
下面请大家看看没有饱和的启动电感的电流波形??梢钥吹?,电流在均匀变化,没有突变或突然升高的现象!

初学者福音!手把手教你测量识别节能灯波形


贴上续流电容的波形,红色箭头所指的就是所谓的续流电容!
初学者福音!手把手教你测量识别节能灯波形

黄色的就是续流电容的电流波形,红色的是下管CE间的电压波形!

初学者福音!手把手教你测量识别节能灯波形
[page]
大家可以发现这个电容在三极管开通和关闭的瞬间才起作用的!因为在此时才有充放电的电流存在。
初学者福音!手把手教你测量识别节能灯波形

这里有朋友会问:红色箭头所指的电阻有什么作用?为什么需要这个电阻?取下这个电阻,好像电路也能工作?

这是为了在关灯后放掉电容里多余的电,在工作中由三极管导通时充放电,关灯后,如果电容有电,在短时间再次开灯时,电容里面有多余没有放完的电,电容在启动的周期就会失去充放电作用,可能会对三极管有较大的冲击,严重时导致损坏三极管!这个电阻就是这个作用。

黄色的是初级电流的波形,其他两个是次级电压波形。

初学者福音!手把手教你测量识别节能灯波形
 
箭头所指之处就是饱和点,大家可以看到,在到达饱和以后,次级的电压几乎降到零了,这就是饱和以后,变压器就失去耦合的作用了,等于是一组空线圈了!电流在增加,可是感应电压却几乎降到0了。

初学者福音!手把手教你测量识别节能灯波形

从左向右数的第一组箭头所指之处是进入饱和点,大家可以看到黄色的电流向反方向逐渐增大,进入保护点后,蓝色的和绿色的次级线圈的电压波形几乎是0了,说明变压器已经没有耦合了,已经进入了饱和区了,次级没有电压,意味着三极管没有驱动信号,考问大家一下,这时两个三极管处于什么状态?
[page]
这是在启动的时候抓的三极管的电流波形,大家可以看到,在启动的一刹那,通过三极管的电流的值很大,等灯亮了以后,电流就小了,问大家一个问题,在启动时,为什么三极管电流很大?为什么三极管的电流上有纹波调制的?哪里来的?这是由于刚启动灯管没击穿处于谐振状态所以电流大,有纹波是整流后电解两端电压的高低起伏所致。

初学者福音!手把手教你测量识别节能灯波形

这也是三极管集电极电流的波形,这个波形和前一个有什么不同?为什么有这些不同的?简单点说就是前一个波形是没有加预热电路时,后一个是加了预热电路。

初学者福音!手把手教你测量识别节能灯波形

让我们继续三极管的波形:主要是集电极电流和电压的波形!

初学者福音!手把手教你测量识别节能灯波形
[page]
这是线电压过低时的三极管的波形!

初学者福音!手把手教你测量识别节能灯波形

初学者福音!手把手教你测量识别节能灯波形

初学者福音!手把手教你测量识别节能灯波形

这里加上了EB结的电压波形。

初学者福音!手把手教你测量识别节能灯波形
[page]
下面是一组三极管的错误波形,需要进行再调试电路参数的波形!

初学者福音!手把手教你测量识别节能灯波形

初学者福音!手把手教你测量识别节能灯波形

初学者福音!手把手教你测量识别节能灯波形
 
[page]
初学者福音!手把手教你测量识别节能灯波形

初学者福音!手把手教你测量识别节能灯波形

相关阅读:
网友求解:节能灯原理图分析的几个疑惑
http://www.5r3h.cn/opto-art/80021917

如何用高速A/D转换器测量脉冲波形
http://www.5r3h.cn/motor-art/80015194

第二讲:漏感与分布电容对输出波形的影响
http://www.5r3h.cn/power-art/80019466
要采购示波器么,点这里了解一下价格!
特别推荐
技术文章更多>>
技术白皮书下载更多>>
热门搜索

关闭

?

关闭