【导读】近年,电视机显示屏已经逐步从CCFL时代过渡到LED时代。显示屏日益大型化,LED背光驱动技术也是不断发展。本文将从传统升压型LED驱动以及降压型LED驱动分别进行讲解,教大家一步步做好大尺寸LED屏的背光驱动设计。
传统升压型LED驱动
传统的LED驱动采用升压型Boost电路,简化电路形式如图1所示。

图1:传统升压型LED驱动
升压型的LED背光驱动,其输入电压VIN低于LED Light Bar的管压VF,通过V1、L1、D1进行升压,LED定电流和电流平衡控制??槭迪值缌骺刂啤?br />
图1中,多路的LED Light Bar存在一个VFmax (VF最大值),每路VF电压与VFmax的电压差为△VF =(VFmax-VF)。如流过每条LED Light Bar的电流设定为ILED的话,则每路的功率损耗P=△VF×ILED。该损耗最终加在LED定电流和电流平衡控制模块上,产生发热,整个驱动电路能效降低,造成能源浪费。
解决该问题可以有两种方法:
1、LED Light Bar厂家控制每条Light Bar的VF电压,保证VF电压的一致性,减小△VF,也就是需要筛选单颗LED,严格控制VF范围。
2、改变LED驱动电路形式,驱动技术进行创新,采用降压型的开关电路。
降压型LED驱动工作原理
降压型LED驱动采用降压型开关电路,简化的电路形式如图2所示。

图2:降压型LED驱动电路
输入电压VIN高于灯条的VF电压,通过开关管、电感、续流二极管进行降压,LED定电流和电流平衡控制??槭迪值缌骺刂?。
为了减小流过LED的纹波电流,电感电流一般工作在电流连续模式,电感的电流波形如下图3所示

图3:电感的电流波形

图4:降压型LED驱动工作原理
动作原理如下:当开关管导通时,电路简化为图4,开关管从t0时刻导通,到t1时刻截止,t0~t1时间为TON时间。在TON时间,电感电流iL电流变化为△iL,
VIN-VO=L(diL/dt)=L(△iL/△t)= L(△iL/TON) (1)
[page]
当开关管关断时,电路简化为图五,开关管从t1时刻截止,到t2时刻导通,t1~t2时间为TOFF时间。在TOFF时间,电感电流iL电流变化为-△iL,此时电感L上的电压为(忽略续流二极管的压降)
- VO = L(diL/dt)=L(-△iL/△t)=- L(△iL/TOFF) (2)
TON + TOFF=T (3)
VIN电压已知,灯条的电压VO和电流也已知,设定iL电流的△iL,可以为10%~30%的iL,考虑到开关损耗,一般开关频率f可设定在50~200K。
因此根据公式(1)、(2)和(3),可以计算出电感L的感量。
如果觉得电感L太大,可以适当增加△iL或者适当提高开关频率f 。
OZ9906 应用设计
Micro O2公司的OZ9906内部集成开关型的Buck控制电路,最多可以驱动六路LED Light Bar,6路灯条可以单独进行电流控制,主要应用于大尺寸屏幕的LED背光驱动。典型的应用电路如图6所示。

图6:OZ9906 应用设计
O Z9906控制IC,由于六路LED Light Bar的Buck电路单独控制,因此固有存在的VF电压差异性的问题得到了解决,不再产生额外的功率损耗,提升了转换效率。
以奇美公司的58寸LED显示屏进行实例设计。该屏背光由五条LightBar组成,Light Bar的规格参数为:电流典型值IF=170mA,正向电压典型值VF=148V,VFmax值=163V。
O Z9906最多可支持六条LightBar,在五条LightBar的应用场合下,把PIN20的ISEN6用电阻上拉到VREF电压,即可禁止ISEN6功能,只启用其他五路电流控制电路。

图7:O Z9906最多可支持六条LightBar
1、系统框图
电视显示系统包括电源板、主板、背光驱动板等, 电源板提供VLED、12V给背光板,主板提供背光控制信号BL_ON和调光PWM信号给背光板。背光驱动ICOZ9906 检测PANEL内部五条灯条的流过的电流,进行定电流和电流平衡控制,点亮背光系统。
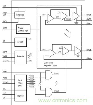
2、IC内部框图
IC内部框图请见图8。

图8:IC内部框图
IC内部框图主要包括IC供电???、亮度调节控制模块、开关频率设置???、异常状态?;つ??、LED灯条定电流模块和Buck驱动控制???。
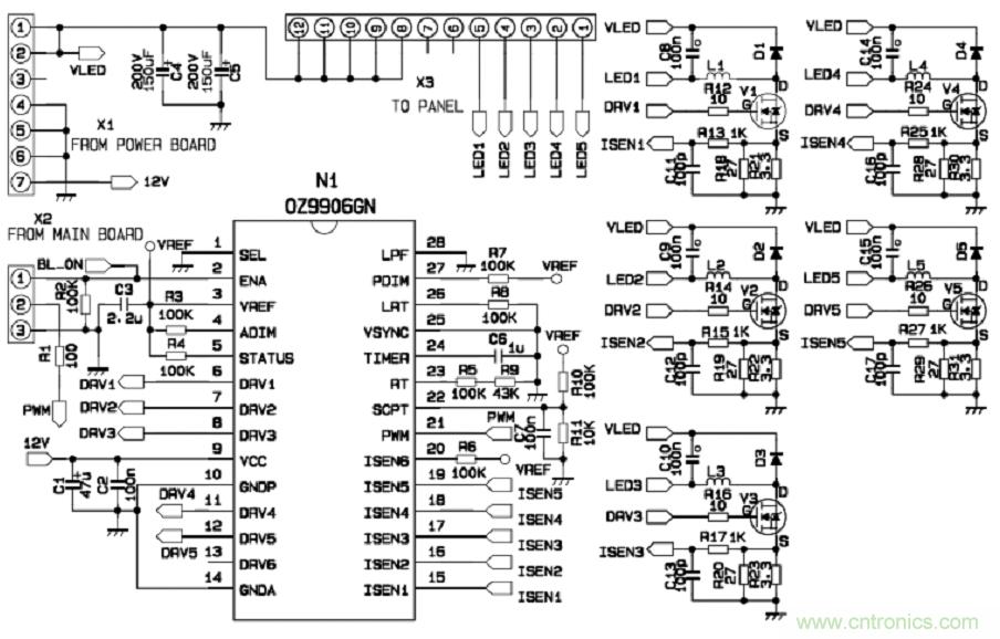
3、电原理图
背光驱动板控制器IC 采用OZ9906GN,电原理图请见图9。

图9:背光驱动板控制器IC电原理图
电源板通过插座X1提供VLED和12V给背光驱动板,主板通过插座X2提供背光开关信号BL_ON和调光PWM信号给背光驱动板,背光驱动板通过插座X3控制灯条电压/电流,点
亮显示屏。
[page]
4、设计步骤
设计步骤一:设置灯条电流
电流检测RSENSE 电阻阻值。在PIN4ADIM 的电压大于2.5 V 时, ILED(mA)=500/RSENSE,已知ILED= 170mA,因此RSENSE=500/170=2.94Ω
设计步骤二:设置控制器的开关频率f
由于ILED 电流较小, 可以选择小电流的开关MOSFET。小电流MOSFET的Ciss结电容一般会较小,容易驱动,因此开关频率可以适用提高,设置在150kHz。
f(kHz)=21500/RT(kΩ)
因此, RT = 21500/f(kHz)=21500/150=143kΩ。
设计步骤三:Buck线路中L电感量计算
灯条的电压/ 电流为163 V/170mA,因此i L电流为170 mA,VLED需要高于163V,设定为175V;设定iL电流的△iL为20%的iL,△iL=170mA×20%=34mA,开关频率在步骤2已经设定为150kHz。
根据:
VIN-VO=L(△iL/TON)→175-163=L(0.034A/TON)→TON =0.034L/12
VO=L(△iL/TOFF)→163=L(0.034A/TOFF)→TOFF=0.034L/163
Ton+Toff=T→Ton+Toff=6.67μS→Ton+ Toff=6.67μS
因此,(0.034L/12+0.034L/163)=6.67 uS→L=2.19mH。
电感L的感量可以根据电感的工艺制作情况和实际电路的动作波形进行微调。
设计步骤四:Buck线路中开关MOSFET、续流二极管选型
输入VLED电压设置在175 V ,考虑开关波形的尖峰和设计余量,MOSFET和续流二极管耐压选择250 V 规格; 流过电感的iL 电流为170mA , △iL 设定为34mA ,MOSFET、续流二极管电流选择1A规格即可。MOSFET可以选用力杰公司的EMBJON25Q(250V/1A),二极管可以选用PANJIT公司的ES1E(300V/1A)。
设计步骤五:设置?;ざ鞯难邮笔奔?br />
为了避免保护电路误触发,可以通过PIN24 Timer外接电容设定保护动作的延时时间,当Timer的电压达到阀值电压3V时,?;ざ鞔シ?。
延时时间TTIMER(S)=CTIMER(μF)一般设定延时时间为1?2s。
5、实测波形
实测其中一路的波形, 电感L上流过的电流(通道1,深蓝色)、MOSFET的开关波形(通道2,浅绿色)、灯条电流波形(通道3,红色)如图10所示??芍?,MOSFET的开关频率为146.8k H z,灯条电流164.9m A,达到设计目的,显示屏正常点亮。

图10:实测波形
总结
在多路LED Light Bar应用场合,降压型LED驱动电路能够很好地解决多路LED Light Bar固有存在的VF电压差问题,提高转换效率。Micro O2公司的OZ9906内部集成了六路开关型的Buck控制电路和电流平衡电路,外围电路简单,设置方便,为大屏幕LED背光驱动提供了很好的解决方案。
相关阅读:
LED车灯驱动电路设计
http://www.5r3h.cn/power-art/80018719
LED照明驱动器的设计要点分析
http://www.5r3h.cn/power-art/80019420
LED驱动电源的应用及问题解析
http://www.5r3h.cn/opto-art/80020733
如何根据应用选择LED驱动?
http://www.5r3h.cn/opto-art/80019597






