【导读】要获得 ADC 的最佳 SNR 性能并不仅仅是给 ADC 输入提供低噪声信号,提供一个低噪声基准电压是同等重要。虽然基准噪声在零标度没有影响,但是在全标度,基准上的任何噪声在输出代码中都将是可见的。对于某个给定的 ADC,在零标度测量的动态范围 (DR) 之所以通常比在全标度或接近全标度测量的信噪比 (SNR) 高出几个 dB,原因即在于此。
▌ 引言
要获得 ADC 的最佳 SNR 性能并不仅仅是给 ADC 输入提供低噪声信号,提供一个低噪声基准电压是同等重要。虽然基准噪声在零标度没有影响,但是在全标度,基准上的任何噪声在输出代码中都将是可见的。对于某个给定的 ADC,在零标度测量的动态范围 (DR) 之所以通常比在全标度或接近全标度测量的信噪比 (SNR) 高出几个 dB,原因即在于此。在 ADC 的 SNR 有可能超过 140dB 的过采样应用中,提供一个低噪声基准电压是特别重要。如欲实现这种水平的 SNR,即使是最好的低噪声基准也需要一些帮助以降低其噪声电平。
能够降低基准噪声的替代方案有几种。增加旁路电容器的大小或在基准输出端上采用一个简单的低通 RC 滤波器不是良好的替代方案。基准输出端上一个大的旁路电容器本身不能产生一个足够低的有效截止频率。无源 RC 滤波器本身虽可提供一个低的截止频率,但是会产生一个随着采样频率和温度而变化的输出电压。并联多个低噪声基准的输出是一种有效的替代方案,不过这种做法成本昂贵且功耗很大。
这里介绍的基准滤波器可在不明显损害基准准确度或温度系数的情况下产生一个低噪声基准电压,而且仅以适中的功耗和成本就可做到这一点。
▌ 电路描述
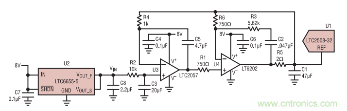
本例中所使用的 ADC 是 LTC2508-32 (U1)。LTC2508-32 是一款具有一个低通数字滤波器的低噪声、低功率、32 位 SAR ADC,该滤波器具有 4 种引脚可选且范围从 256 至 16384 的降频采样因子 (DF)。有必要采用一个低噪声、低温度漂移基准以实现 LTC2508-32 的全面性能。
在本例中采用的基准是 LTC6655-5 (U2)。LTC6655-5 提供高准确度 (±0.025% 最大值)、异常低的噪声 (0.67ppm RMS 典型值) 和漂移 (2ppm/°C 最大值) 性能。即使其拥有异常低的噪声性能,LTC6655-5 仍然降低了 LTC2508-32 的 SNR 性能。
LTC2057 (U3) 是一款抑制了 1/f 噪声的零漂移运放。LTC2057 具有一个小于 200pA 的输入偏置电流 (IB)、一个 4μV 的最大失调电压和一个 0.015μV/°C 的最大失调电压温度系数。这明显低于 LTC6655-5 的温度系数 (2ppm/°C = 10μV/°C)。
LT6202 (U4) 是一款低噪声、快速稳定运放,其拥有必要的高短路电流耐受能力,以驱动 LTC2508-32 REF 引脚上所需的 47μF 旁路电容器。
图 1 中的电路采用 R2 和 C3 形成一个 0.8Hz 滤波器,以对基准 (U2) 的输出进行滤波。电容器 C3 应当是一个薄膜电容器。钽电容器和电解电容器具有高漏泄,因而将在 R2 的两端产生一个偏移。陶瓷电容器会呈现微音器效应,这在低频条件下会导致噪声的增加。滤波输出由 U3 的高阻抗输入进行缓冲。U3 的200pA 最大 IB 在 R2 的两端产生一个仅 2μV 的最大电压降。这与 LTC2057 的失调电压组合起来产生一个 6μV 的最大误差,与 LTC6655-5 的 0.025% (1.25mV) 最大初始准确度规格相比,这是相对微不足道。U3 和 U4 形成了一个复合放大器,其具有 LTC2057 的低失调、失调温度系数和得到抑制的 1/f 噪声、以及 LT6202 的快速稳定特性。U1 的 REF 引脚从 C1 抽取电荷,抽取的电荷量随采样速率和输出代码而变化。U4 必须补充该电荷以保持 REF 引脚电压的固定。R5 用于把 U4 和 C1 隔离开来以改善 REF 引脚上的稳定。电压和温度额定值较高且物理尺寸较大的陶瓷电容器具有较低的电压系数,从而提供一个较高的有效电容。由于这个原因,C1 应该是一个 1210 尺寸和 10V 额定电压的 X7R 型陶瓷电容器。

图 1:经过滤波的 LTC6655-5 输出使 LTC2508-32 32 位 ADC 的 SNR 增加 6dB
▌ 电路性能
如表 1 所示,LTC2508-32 表现出几乎像理论的运行方式,当 ADC 输入连接在一起且REF 引脚由 LTC6655-5 直接驱动时,降频采样因子每增加 4 倍,动态范围增大差不多 6dB。表 1 另外还显示,当 ADC 驱动至接近全标度时,SNR 比 DR 小了多达 7.8dB (采用LTC6655-5 直接驱动 ADC REF 引脚)。这是由于基准的噪声所致。采用图 1 所示电路驱动 LTC2508-32 的 REF 引脚可实现高达 6.1dB 的 SNR 改善幅度,如表 1 所示。

表 1:由 LTC6655-5 和经过滤波的 LTC6655-5 直接驱动 REF 引脚时 LTC2508-32 的 SNR 比较(采用图 1 中的电路)
诸如 LTC2057 等斩波稳定式运放常常显示出位于斩波频率及其奇次谐波的音调。 LTC2057 运用电路以把这些人为干扰抑制在远低于失调电压。该电路与 ADC 自己的滤波器组合工作,以把任何可见音调从运放的斩波频率中消除,如图 2 的噪声层曲线图所示。图 2 中给出的曲线图是 5 次数据捕捉的平均值,旨在使噪声层平滑,以显露甚至任何杂散音调最小的痕迹。

图 2:靠近 FS 的 LTC2508-32 噪声层显示,采用图 1 所示电路来驱动 REF 引脚时无杂散音调
结 论
本文说明了一款滤波器电路,该电路可在不损害其准确度或温度系数的情况下降低基准输出噪声,并且仅要求适中的功耗和成本。与采用基准直接驱动 ADC 相比,把该电路的输出加至 LTC2508-32 的基准引脚,可在一个降频采样因子范围内使 32 位低噪声 ADC 的 SNR 性能指标改善多达 6.1dB。
推荐阅读:





