【导读】很多新手都比较头疼直流升压芯片的选择。令人困惑的是选择升压芯片必须要考虑到几个参数。这几个参数直接影响到升压芯片的选择。本文针对直流升压芯片的选择和种类等一一做出详细的介绍。图片解析升压芯片选择的重要性。
直流升压芯片的选择
关于升压芯片的选择主要从输入输出电压入手。DCDC输入电压范围较宽,不过还是尽量接近实际输入值,这样效率较高。
其次看是否隔离输出,这点要根据设计需要,一般第一级电源采用隔离型较好,内部用于不同电压等级的应用,可采用非隔离型,降低成本。如果作为输入或输出隔离器件使用,如需要两侧供电的光电隔离器等,还要看纹波和电磁兼容性能,一般工业应用选择IEC三级足以。最后还要看效率,效率越高,电路板能耗越小,发热也就越小。
直流升压芯片的种类
下面就对升压芯片的种类进行介绍,并顺带提及一下哪种升压芯片是电路结构较为简单的。
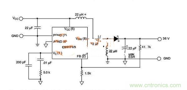
直流升压芯片通常有PWM、PWF和电荷泵三种。推荐一款DC-DC器件CS5171或CS5173,这款器件的输入电压范围是2.7V~30V,它可以实现升压、降压和反相,还可以实现对称正负双电源输出,输出电压范围1.28V~40V,最大输出电流1.5A,SO-8封装。

实用电路如图1。
经过本篇文章的介绍,希望大家能够对直流升压芯片的选用及种类有所了解,小编也将继续为大家整理此类相关知识,希望大家在阅读过后能够有所收获。
相关阅读:
M2M数据安全就由新一代安全芯片来护航
实例讲解:FPGA芯片在编程器烧录器中的应用
深度剖析:iPhone 6s 处理器、内存与无线通信芯片





