桃花源qm花论坛(品茶),凤楼阁论坛官网入口网址,一品楼品凤楼论坛最新动态,风楼阁全国信息2024登录入口

你的位置:首页 > 测试测量 > 正文

入门必修指导:简要设计UC3842的保护电路

发布时间:2015-08-17 责任编辑:echolady

【导读】UC3842的保护电路是一款控制简单,新手必会的电路设计,但是越简单的东西越是不能忽视,作为一个优秀的工程师,设计保护电路只是其中一项。本文就来介绍这个简单易懂的UC3842的?;さ缏飞杓?。

UC3842的?;さ缏饭ぷ髟?/strong>

UC3842是性能优良的电流控制型脉宽调制芯片。该调制器单端输出,能直接驱动双极型的功率管或场效应管。其主要优点是其管脚效应少,外围电路简单,电压调整率可达0.01%,工作频率最高达500KHz,启动电流小于1mA,正常工作电流为5mA,并可利用高频变压器实现与电网的隔离。该芯片集成了振荡器、具有高温补偿的高增益误差放大器、电流检测比较器、图腾柱输出电流、输入和基准欠电压锁定电路以及PWM锁存器电路。

入门必修指导:简要设计UC3842的保护电路
图1

基于UC3842做的电源的典型电路见图1。过载和短路?;?,一般是通过在开关管的源极串一个电阻(R4),把电流信号送到3842的第3脚来实现保护。当电源过载时,3842?;ざ?,使占空比减小,输出电压降低,3842的供电电压Vaux也跟着降低,当低到3842不能工作时,整个电路关闭,然后靠R1、R2开始下一次启动过程。这被称为“打嗝”式(hiccup)?;ぁ?br />
在这种?;ぷ刺?,电源只工作几个开关周期,然后进入很长时间(几百ms到几s)的启动过程,平均功率很低,即使长时间输出短路也不会导致电源的损坏。由于漏感等原因,有的开关电源在每个开关周期有很大的开关尖峰,即使在占空比很小时,辅助电压Vaux也不能降到足够低,所以一般在辅助电源的整流二极管上串一个电阻(R3),它和C1形成RC滤波,滤掉开通瞬间的尖峰。仔细调整这个电阻的数值,一般都可以达到满意的保护。使用这个电路,必须注意选取比较低的辅助电压Vaux,对3842一般为13~15V,使电路容易?;ぁ?br />
图1是使用最广泛的电路,然而它的保护电路仍有几个问题:

1、在批量生产时,由于元器件的差异,总会有一些电源不能很好?;ぃ馐毙枰霰鸬髡鸕3的数值,给生产造成麻烦。
2、在输出电压较低时,如3。3V、5V,由于输出电流大,过载时输出电压下降不大,也很难调整R3到一个理想的数值。
3、在正激应用时,辅助电压Vaux虽然也跟随输出变化,但跟输入电压HV的关系更大,也很难调整R3到一个理想的数值。

入门必修指导:简要设计UC3842的保护电路
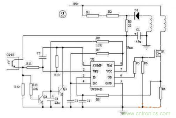
图2
 
[page]  
入门必修指导:简要设计UC3842的?;さ缏? src=
图3
入门必修指导:简要设计UC3842的?;さ缏? src=
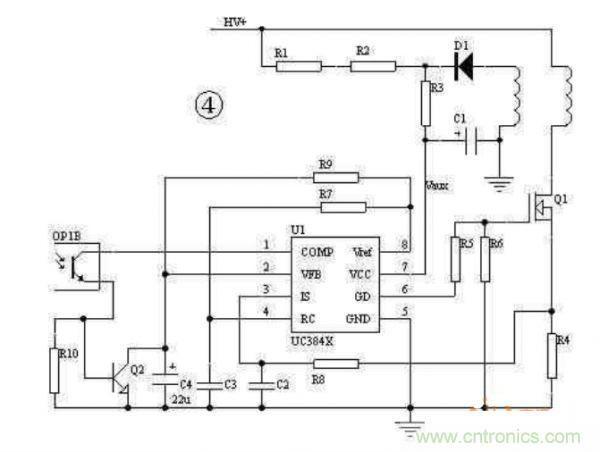
图4
 
这时如果采用辅助电路来实现保护关断,会达到更好的效果。辅助关断电路的实现原理:在过载或短路时,输出电压降低,电压反馈的光耦不再导通,辅助关断电路当检测到光耦不再导通时,延迟一段时间就动作,关闭电源。图2、3、4是常见的电路。图2采取拉低第1脚的方法关闭电源。图3采用断开振荡回路的方法。图4采取抬高第2脚,进而使第1脚降低的方法。在这3个电路里R3电阻即使不要,仍能很好?;ぁW⒁獾缏分蠧4的作用,电源正常启动,光耦是不通的,因此靠C4来使?;さ缏费映僖欢问奔涠鳌T诠鼗蚨搪繁;な?,它也起延时保护的左右。在灯泡、马达等启动电流大的场合,C4的取值也较大。

UC3842采用固定工作频率脉冲宽度可控调制方式,共有8个引脚,各脚功能如下:①脚是误差放大器的输出端,外接阻容元件用于改善误差放大器的增益和频率特性;②脚是反馈电压输入端,此脚电压与误差放大器同相端的2.5V基准电压进行比较,产生误差电压,从而控制脉冲宽度;③脚为电流检测输入端,当检测电压超过1V时缩小脉冲宽度使电源处于间歇工作状态;④脚为定时端,内部振荡器的工作频率由外接的阻容时间常数决定,f=1.72/(RT×CT);⑤脚为公共地端;⑥脚为推挽输出端,内部为图腾柱式,上升、下降时间仅为50ns驱动能力为±1A;⑦脚是直流电源供电端,具有欠、过压锁定功能,芯片功耗为15mW;⑧脚为5V基准电压输出端,有50mA的负载能力。

本篇文章针对UC3842,对于这款优秀的电源控制芯片的保护电路进行全面的介绍。并对?;さ缏分写嬖诘奈侍馀湟缘缏吠冀蟹治鲇虢饩?,是一篇非常适合新手进行阅读的文章,希望大家在阅读过本篇文章后能够有所收获。

相关阅读:

发烧友总结:UC3842开关电源的设计问题
专家答疑:UC3842中的2脚有什么奇用?
解决UC3842电路中的电源不起振问题

要采购开关么,点这里了解一下价格!
特别推荐
技术文章更多>>
技术白皮书下载更多>>
热门搜索
?

关闭

?

关闭