桃花源qm花论坛(品茶),凤楼阁论坛官网入口网址,一品楼品凤楼论坛最新动态,风楼阁全国信息2024登录入口

你的位置:首页 > 测试测量 > 正文

不足10元!超低成本DIY便携USB音箱

发布时间:2013-12-10 责任编辑:eliane

【导读】音箱大家都见过,有源音箱通常都拖着长长的尾巴,携带很不方便,而市面上的USB供电小音箱,只能提供5V/100mA即0.5W,推一些纸盆的喇叭没问题,重低音就不用想了。为此,网友DIY了一个USB音箱,真正的500mA电流,供电充足,音量巨大,低音浑厚,成本还不超过10元!

首先来看一下喇叭,从插卡音箱里抠的,4Ω/3W,音量超大,重低音也足。

不足10元!低成本DIY便携USB音箱

然后是供电,既然是用在笔记本上,当然是考虑通过电脑供电了,其实USB是可以提供500mA电流的,但需要设备申请,刚开始考虑通过C8051F320实现一个HID设备(主要是考虑免驱)向电脑申请500mA,后来看到有人自制USB声卡,连音频信号线都可以省了。当然30多大洋的PCM2912是无论如何谈不上低成本的,本人找到一款真正低价的USB声卡芯片CM102S+,3元。

CM102是自带功率放大的,但OTL怎么也比不上BTL,还是加个专用的功率放大吧,PAM8403,1元不到。
[page]
下面是关键器件,贴片元件没照下来,反正也看不清楚。箱体用的是保健品的瓶子,后面有。

不足10元!低成本DIY便携USB音箱

下面详细介绍制作过程:

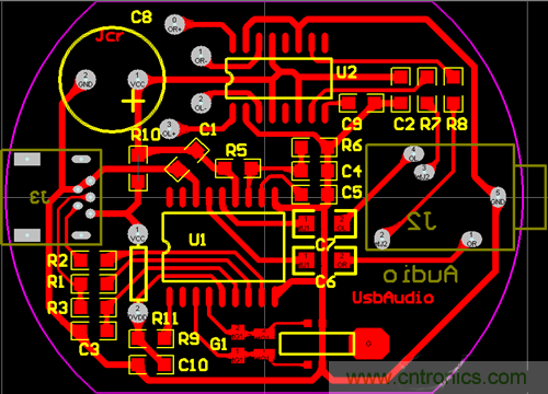
1、画PCB图,由于是自制PCB,只能单面布线,所以走线并不合理,不过能拔脓的就是好膏药,能干活就行。去掉丝印层、底层,黑白方式镜像打印。所有孔均为15mil,给钻头一个定位而已,实际孔大小取决于钻头。

不足10元!低成本DIY便携USB音箱
[page]
 
不足10元!低成本DIY便携USB音箱

2、转印到敷铜板,由于我买的是15*10cm的敷铜板,直接做两块,宽度为10cm。

不足10元!低成本DIY便携USB音箱

3、腐蚀,本人秘制的腐蚀液,双氧水+盐酸,比氯化铁速度更快、更加环保,美中不足的是盐酸为挥发性的,藏在柜子里不长时间柜子里的金属件全部锈蚀了,现在合页都掉了。

不足10元!低成本DIY便携USB音箱
[page]
大功告成。

不足10元!低成本DIY便携USB音箱

清洗干净后就是这样了。

不足10元!低成本DIY便携USB音箱

4、想把电路板放进瓶子里,还需要对电路板进一步加工,线路板的尺寸是精心测算的,圆形边框的直径是瓶子的内径,板子宽度是瓶口的直径,比瓶体内径小,这样才能放进去呀。

把上面的板子切开,上钳子,沿边框外剪一遍,尽量不剪到线。

不足10元!低成本DIY便携USB音箱
[page]
再上小锉刀,磨吧。

不足10元!低成本DIY便携USB音箱

5、完成后的PCB板应该能够放进瓶口,且在瓶内能够平放,板边与瓶子内壁切合。

不足10元!低成本DIY便携USB音箱

不足10元!低成本DIY便携USB音箱
[page]
6、打孔,微型电钻,难控制呀,一定得买个台钻才行。这才发现音频插座的一个脚画偏了,差了100mil呀。不过什么问题都难不倒咱Diyer,找对位置再打个孔呗。

不足10元!低成本DIY便携USB音箱

7、焊的过程中松香用得多了,焊完用酒精洗一下就可以了。

不足10元!低成本DIY便携USB音箱

喇叭可以也焊上了,把线用热熔胶固定一下,免得下面施工的时候拉断了麻烦。唯一的一根飞线挺扎眼,本来设计的是用电感,没找着,于是,成本进一步降低了。

不足10元!低成本DIY便携USB音箱
[page]
8、最后一步,把板子、喇叭装进瓶子里,美工刀、锉、钻...都用过后就可以了。

不足10元!低成本DIY便携USB音箱

9、最终效果。

不足10元!低成本DIY便携USB音箱

真正的500mA电流,供电充足,音量巨大,低音浑厚。算算成本,应该不会超过10元吧。

相关阅读:
低调有内涵!别人看不懂的LED电子表DIY
http://www.5r3h.cn/opto-art/80021938

DIY的福音!自制小音箱的三种方案
http://www.5r3h.cn/gptech-art/80021925

牛人力作!PCB版蓝牙智能小车终极DIY
http://www.5r3h.cn/gptech-art/80021901
要采购钻头么,点这里了解一下价格!
特别推荐
技术文章更多>>
技术白皮书下载更多>>
热门搜索
?

关闭

?

关闭