恩智浦半导体推出 SSL4120,这是一款集成功率因数校正 (PFC) 的 GreenChip? 半桥谐振控制器,可支持最高达400W的高功率 LED 应用。单芯片 SSL4120 是一款高效解决方案,用于高功率 LED 应用,例如办公照明、商场照明、高棚和低棚照明、停车场照明、广场照明和街道照明。SSL4120 完全支持市电应用,支持直接从整流后的通用市电电压 90至305伏范围内高效启动。SSL4120 支持低于 10% 的低总谐波失真 (THD),高于 0.97 的高功率因数 (PF)和 380 kHz 的典型 PFC 频率,满足并超过了高功率 LED 照明应用的传统要求。恩智浦将在香港国际灯饰展(展位号 5B-C12)展示其最新的 SSL 驱动器芯片绿色芯片系列。
恩智浦半导体全球照明解决方案产品线总经理 Ryan Zahn 先生表示,“无论室内还是户外,全世界商业、工业和街道照明应用对高功率 LED 解决方案的要求越来越苛刻。SSL4120 单个芯片集成了功率因数校正控制器和半桥谐振转换器,为市场的高效能 LED 驱动器和电源设计提供了优雅、经济的解决方案。”
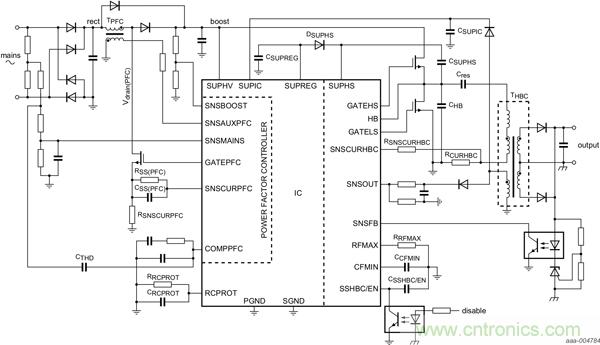
SSL4120 的主要特性
· 单芯片集成 PFC 和半桥谐振转换器 (HBC) 控制器
· 专为 75 至 400 W 的高功率 LED 应用设计
· 真正从 90 至 305 V 的通用市电操作
· 低 THD (10%) 和高 PF (0.97)
· 谐振拓扑和谷底/零电压切换实现高效能 (>93%)
· 380 kHz 典型 PFC 频率符合 THD 法律法规要求
· 外形紧凑,可以使用最少的外部元器件启动最高效的设计
· PFC 处于可实时控制的临界工作模式
· HBC 突发脉冲开关
· 全方位的?;?,包括过流保护 (OCP)、过压保护 (OVP)、消磁检测、开路?;?、电容模式保护和通用闭锁?;な淙?,即使在恶劣的操作情况下,也能保证安全工作。
上市时间
SSL4120 谐振控制器是恩智浦最新高功率 LED 驱动器芯片,目前已量产,样品也即将面市。其他高功率 LED 绿色芯片解决方案还包括屡获殊荣的 SSL4101,这是一款集成 PFC 返驰控制器,适应功率范围为 25 至 150 W。
、




