桃花源qm花论坛(品茶),凤楼阁论坛官网入口网址,一品楼品凤楼论坛最新动态,风楼阁全国信息2024登录入口

你的位置:首页 > EMC安规 > 正文

无需专用隔离反馈回路,简洁的反激式控制器是酱紫滴~

发布时间:2020-07-24 来源:ADI 责任编辑:wenwei

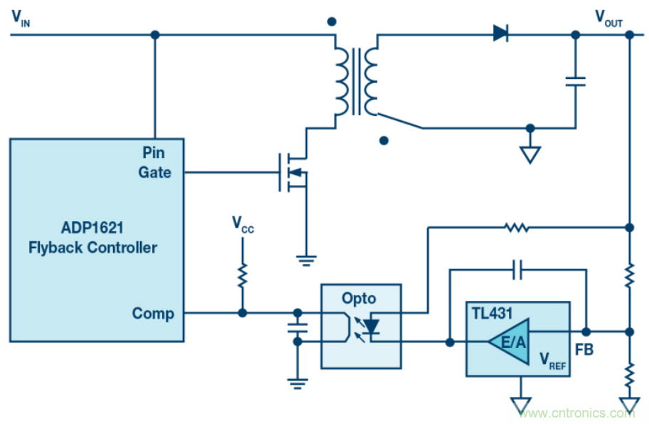
【导读】图1显示了传统的隔离型反激式转换器的架构。这些转换器的功率等级通??纱?0W左右。通过调整变压器的匝数比,借助原边开关和可以将电源电压转换为输出电压。有关输出电压的信息会通过反馈路径传输到原边的PWM发生器,以使该输出电压尽可能保持稳定。如果输出电压太高或太低,则将调整PWM发生器的占空比。
 
无需专用隔离反馈回路,简洁的反激式控制器是酱紫滴~
图1. 传统的带有光耦合器反馈路径的反激式控制器。
 
这种反馈路径会增加成本,占用电路板上的空间,并与变压器的隔离电压共同决定电路的最大隔离电压。光耦合器通?;崂匣?,随着时间的推移其特性会改变,并且通常不适用于85°C以上的温度。
 
除光耦合器外,可使用第三个变压器绕组来提供有关输出电压状态的信息??梢曰诖诵畔⒗吹鹘谑涑龅缪埂5?,这个额外的变压器绕组使变压器更加昂贵,并且输出电压的调节不是特别精确。
 
更好的替代方法是以替代器件取代光耦合器和光耦合器的副边控制模块。ADuM3190应运而生,它采用iCoupler®隔离技术,通过电感耦合(即无需光耦合器)跨过电隔离传输反馈信号。
 
但是,除此之外,还有另一种选择。一个特别简洁的解决方案是彻底消除分立式反馈路径。图2显示了无需分立式反馈回路的反激式转换器。图2所示为一款适用的转换器IC,即ADI的LT8300,它可以通过从副边反激回原边的电压来识别是否需要以及如何调节PWM发生器产生的占空比。该解决方案的优势是无需光耦合器或其他反馈电路。这样可以节省成本和空间。而且不会存在与反馈路径的最大隔离电压相关限制影响。只要将所使用的变压器设计用于特定隔离电压,整个电路就可以在该最大隔离电压下工作。 
 
此概念基于边界模式调节。这时,副边电流在每个周期内均降至零安培。然后,可以测量反激回变压器原边绕组的输出电压,并将其用于原边调节。
 
无需专用隔离反馈回路,简洁的反激式控制器是酱紫滴~
图2. 反激式控制器无需分立式反馈路径,但可通过原边变压器绕组进行调节。
 
是否可以在指定应用中使用不带分立式反馈路径的此类电路,在很大程度上取决于所需的输出电压调节精度。该精度可以优于±1%,但偏差也可能更大,具体取决于应用。
 
输出电压可通过下式计算得出:
 
无需专用隔离反馈回路,简洁的反激式控制器是酱紫滴~
 
Rfb如图2所示??梢越柚鹘谑涑龅缪?。Nps是所用变压器的匝数比,Vf是副边反激二极管两端的压降。它通常与温度密切相关。对于设置为较高值(例如12 V或24 V)的输出电压,温度对Vf的绝对影响较小。对于设置为3.3 V或更低的输出电压,温度对输出电压的影响非常大。一些无光耦合器的系列产品内置温度校正功能,以补偿不同的整流二极管在不同温度下的压降。
 
为了使电压调节功能正常工作,通?;剐枰谑涑龆耸┘幼钚「涸亍T贚T8300中,它约为最大可能负载的0.5%。
 
结论
 
反激式控制器不使用分立式反馈路径,但可以通过原边变压器绕组进行控制,从而简化了设计,并避免使用易失效的光耦合器。
 
LT8300
 
●   输入电压范围:6V至100V
●   260mA、150V 内部 DMOS 电源开关
●   低静态电流: 
    ○ 70µA(睡眠模式下)
    ○ 330µA(活动模式下)
●   边界工作模式(重负载下)
●   低纹波突发工作模式(Burst Mode®)(轻负载下)
●   全输出的最小负载<0.5%(典型值)
 
 
推荐阅读:
 
LIDAR感知挑战
工业机器视觉:改进系统速度和功能,同时系统更加简化
CareFusion与ADI之间的探讨:优化EEG放大器的性能并降低
新型谐波分析方法提高智能电表的精度并降低计算开销
从新能源汽车到智能充电桩,富士通打造车联网存储IC完美阵列
要采购变压器么,点这里了解一下价格!
特别推荐
技术文章更多>>
技术白皮书下载更多>>
热门搜索
?

关闭

?

关闭