【导读】leiditech开发了广泛的汽车电子系统的?;そ饩龇桨?。 一个典型的汽车应用有几个电路和接口,易受ESD,EFT和其他抛负载的影响。
典型应用包括信息娱乐网络,ADAS,T-BOX,车身电子和供电系统。 请参阅下面的首选?;そ饩龇桨浮?/div>
以下方案已经过合资厂验证,满足汽车级的静电要求和浪涌保护。
1.CAN总线静电?;?/strong>

2.LIN总线静电?;?nbsp;

3.RF天线接口静电保护

4.汽车电源接口?;?


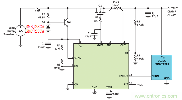
5.汽车电源接口?;?


6.汽车电源抛负载测试图片


7.汽车电源接口?;?


8.触摸屏接口静电?;?nbsp;

9.FlexRay 静电?;?nbsp;

10.ECU/燃油注入系统静电?;?nbsp;

11.100M/1000M接口静电?;?nbsp;

12.HDMI 1.3/1.4/2.0静电?;?nbsp;

13.ADAS电源系统静电?;?nbsp;


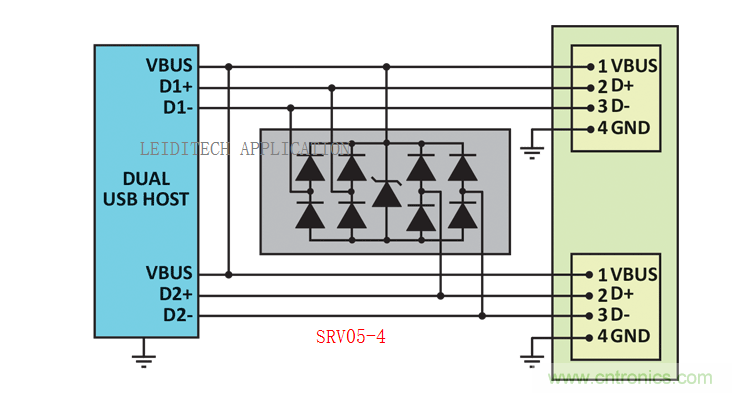
14.USB2.0静电?;?nbsp;


15.RS232/RS485静电?;?/strong>

以上方案为上海雷卯电子典型方案,如果设计中有特殊封装需求,特别参数要求,可以联系原厂提供个性的方案。
原厂EMC实验室提供各种汽车??椴返拿夥衙撞馐?,有需要的工程师联系雷卯电子实验室预约申请。
推荐阅读:
落地·共享,2018智能家居行业高峰论坛将于苏州举行
关注产品创新与企业成长,“ISHE 2018年度评选”正式启动
“新时代 新能量 新创造”,2017机器人库人工智能年会盛大开幕!
SaaS系统、智能门锁、无卡取电盒的软硬件结合运营方案
推荐阅读:
落地·共享,2018智能家居行业高峰论坛将于苏州举行
关注产品创新与企业成长,“ISHE 2018年度评选”正式启动
“新时代 新能量 新创造”,2017机器人库人工智能年会盛大开幕!
SaaS系统、智能门锁、无卡取电盒的软硬件结合运营方案






