【导读】最近基于定位的物联网应用铺天盖地,作者也研究了下市场上普遍应用SIM868这个无线模块的应用,已经应用在共享单车上了,发现了他的强大功能之外,其参考设计的ESD控制设计比较合理,本文基于此模块的ESD控制逐一做些分解,科普下ESD在通信应用的重要性和一些方案。


首先看到这个模块的功能框图,虽然个头很小,但是功能却非常强大,所以对周边参考设计电路也比较周全。
规格书也详细说明了通信接口必须考虑静电ESD放电,接下来看各接口推荐?;さ缏?。
SIM 卡接口2个
GSM/GNSS天线接口
Audio 接口包含麦克和扬声器
SD 卡接口
USB 接口
通用串口
I2C 接口
1、SIM卡静电?;?/strong>
这个模块集成2个SIM卡,所以推荐一种器件能同时?;?路信号的集成ESD器件。


ESDA6V1W6 是SOT-363 5V 同时?;?路信号的低容值ESD器件,由于信号接口集中,所以比分立器件使用更加便于布置。
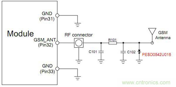
2、GSM天线静电?;?/strong>
对于天线的高频信号?;?,可以采用0402或0201的超低电容 ESD器件PESD0542U015,可以节约布板空间,且因为0.05PF的电容,可以保证高频、高速信号的完整传输。

3、SPEAKER扬声器静电?;?/strong>
对于扬声器的静电保护,可以采用0402或0201的超低电容 ESD器件PESD0542U015,可以节约布板空间,且因为0.05PF的电容,可以保证此模拟信号的完整传输。

4、Microphone静电保护
Microphone和扬声器的应用类似,采用PESD0542U015

5、SD卡静电保护
SD卡重点?;ata数据线和CLK,要确保选择的ESD器件是低容值和小封装的产品:LC0504F SOT-563

6、USB静电?;?/strong>
此??閁SB经常用来配置数据,插拔容易被静电损坏,本方案可以采用分立器件或者集成器件,但要确保选择的器件结电容小于3PF。


LC05CI SOD-323 5V 单路 Cj=1pf
SR05 SOT-143 5V 多路 Cj=1pf
7、GPIO静电?;?/strong>
对于普通的IO口的静电防护,因为其速率较低,采用普通的TVS器件即可满足8KV的防护需求。

结语:??樗湫?,接口众多,静电威胁无处不在,但是针对各接口的特性,设计不同的静电保护方案,选择合适的ESD器件,可以花较少的成本完成功能、可靠性、EMC测试的各方面需求,雷卯致力于从客户应用端解决问题,不但为客户提供各种EMC方案,同时也为PCB的设计提供各种新思路,新案例。





