【导读】在这个讲究高效率的移动互联网时代,“快”是我们追求的目标,对EMC设计也是如此,尤其是在消费电子领域,如何快速有效地解决产品EMC问题是设计师们面临的重大问题之一。在“EMC设计工作坊”活动上,韬略科技的康总给我们带来了一种快速且有效解决设计中EMC问题新方法。
在“EMC设计工作坊”活动上,马老师谈到,EMC是一个非常没有趣味性、很无聊的一个活,网友们也抱怨作为一名EMC工程师的诸多艰辛和难处,时间的约束、成本的限制等等,对此,韬略科技的康总也十分赞同,在这个讲究高效率的移动互联网时代,“快”是我们追求的目标,对EMC设计也是如此,尤其是在消费电子领域,给你足够的时间埋头在枯燥的EMC整改中,总能解决问题,但问题是等EMC改好了,黄花菜都凉了!因此我们需要一种方法能够快速解决EMC问题。
韬略科技的康总在“EMC设计工作坊”上为我们展示了一项新技术——扩展频谱(Spread Spectrum)技术。扩展频谱(Spread Spectrum)技术是一种常用的无线通讯技术,简称展频技术。展频技术是现如今最为先进有效的EMI抑制手段,对于峰值测量有很好的效果,原理是将单频率点的能量分散开至某一个展频范围内的能量,从而降低单点的峰值能量。
与传统整改方案不同的是,展频技术主要是在源头进行控制,与采用磁珠、滤波器等只能滤掉某一频率段不同,展频技术可以滤掉所有频率段,而除了时间成本的优势之外,采用展频技术的成本更低,一致性也更好。下图是使用展频前后产品辐射测试效果对比。

图:使用展频前后产品辐射测试效果对比
[page]以下是韬略科技两款展频IC:
1、展频IC:SSDCP1107AF

SSDCP1107AF 是利用SSCG 扩频技术,它可以将窄带时钟频率宽频化,从而有效的降低了基波与峰波频率中的峰值频谱能量;它采用模拟调制,作用于主时钟,频率范围从10MHZ 到80MHZ,目前在MID 、车载DVD、相框、行车记录仪等电子产品上得到了广泛的应用。
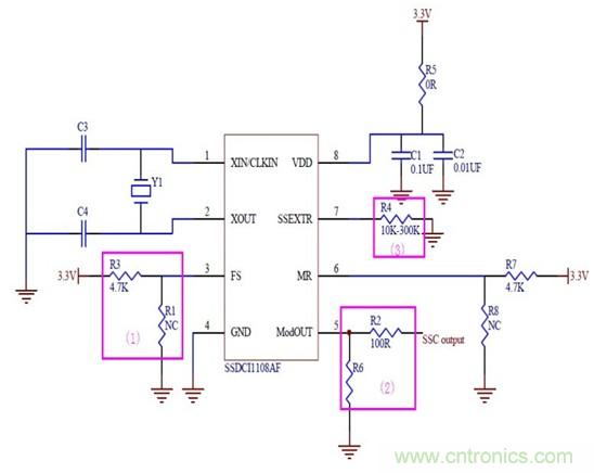
2、展频IC:SSDCP1108AF

SSDCP1108AF 是利用SSCG 扩频技术,它可以将窄带时钟频率宽频化,从而有效的降低了基波与峰波频率中的峰值频谱能量;它采用数字调制,作用于主时钟,频率范围从15MHZ 到40MHZ,目前在MID 、车载DVD、相框等电子产品上得到了广泛的应用。
对于展频技术大家如果有疑问的话,欢迎咨询韬略科技康总 kang@topleve.com。
相关阅读:
搞定EMC的两大关键:元器件选型和PCB设计
http://www.5r3h.cn/emc-art/80021879
实例讲解:如何做好USB?;さ缏返腅MC设计
http://www.5r3h.cn/cp-art/80021510






