桃花源qm花论坛(品茶),凤楼阁论坛官网入口网址,一品楼品凤楼论坛最新动态,风楼阁全国信息2024登录入口

你的位置:首页 > EMC安规 > 正文

关于CAN总线通讯的电磁兼容设计

发布时间:2013-03-05 责任编辑:Lynnjiao

【导读】CAN(Control Area Network)总线最初是一种为汽车车载设备(传感器、执行器)控制而设计的串行数字通信总线,由德国BOSCH公司和美国INTEL公司在20世纪80年代末期开发成功,并于1993年成为国际标准ISO11898。

CAN的目的是用多点、串行数字通讯技术取代常规的直接导线信号连接,可以节省大量车载设备的电缆布线。由于CAN总线芯片可靠性高、协议精练、价格低、货源广泛,因而在工业测控领域也获得广泛应用。但是,工业现场环境恶劣,电磁干扰较为严重,如何保证CAN总线通讯的可靠性尤为重要。

CANsmc系统概述

北京航空航天大学和北京和利时电机技术有限公司联合定义了一种基于CAN总线的数字伺服通讯协议——CANsmc(CAN for synchronous motion control)。CANsmc采用主从式的双通道网络,由一个主站和最多61个从站组成,如图1所示。系统的通讯由主站管理和协调,通道0为指令通道,主站通过它向各个从站发送控制指令数据。通道1为状态通道,各个从站通过它向主站发送运行状态数据。 

CANsmc应用示意图
图1:CANsmc应用示意图

图1也表示了CANsmc实验系统的组成,包括主站控制卡、从站控制卡和两种设备控制卡。主站控制卡基于ISA总线,插入PC机控制单元。从站控制卡是嵌入式的CAN总线通讯卡,设备控制卡包括位置控制卡和I/O控制卡,可以控制伺服驱动器和I/O设备。

电磁兼容分析

在电子产品的设计中,电磁兼容EMC(Electro Magnetic Compatibility)性能对系统的影响非常大,关系到其能否正常稳定运行。国际上已经开始对电子产品的电磁兼容性做强制性限制,电磁兼容性能已经成为产品性能的一个重要指标。

电磁兼容主要包括两方面的内容,一个是产品本身对外界产生不良的电磁干扰EMI(Electro Magnetic Interference)影响,称为电磁干扰发射;另一个是对外界电磁信号的敏感程度,称为电磁敏感度EMS(Electro Magnetic Sensitivity)。干扰源、耦合途径及敏感设备是电磁兼容的三要素,缺一不可。电磁兼容的详细内容如图2所示。

电磁兼容的内容
图2:电磁兼容的内容

如图2所示,电磁干扰信号的耦合途径有传导和辐射两种。而根据耦合结果的不同,干扰又分为共模干扰和差模干扰。共模干扰存在于所有的信号线(包括信号线、数据线和电源线等)和地线之间,而差模干扰存在于信号线之间。

提高电磁兼容性的措施有三种:提高电子设备本身的EMC性能、对辐射性耦合使用屏蔽技术加以抑制、对传导耦合采取滤波技术加以抑制。

PCB板EMC设计

CANsmc系统主站和从站电路板的设计对系统的EMC至关重要,而一个电路板的电磁辐射能力和接收能力往往是一致的,因此在提高电路板抗干扰能力的同时,也抑制了电路板的电磁辐射。PCB板的EMC设计主要考虑以下因素:

(1) 元器件选择和布局

选择EMC性能好的元器件,并尽量选择表面贴装的封装形式。器件合理布局,把相互有关的器件尽量放得靠近些,使各部件之间的引线尽量短。特别是微控制器和CAN控制器的时钟源晶体,一定要按规定放置,否则会不起振。

在位置控制卡中使用了模拟电路,应把模拟电路和高速数字电路合理地分开,使相互间的信号耦合为最小。

(2) 合理布局地线,降低地线阻抗

地线电平是所有信号的参考电位。理想状态下,电路板上所有的地线应该等电位,但是由于地线阻抗的存在导致地线各点电位有差异,所以应该尽量减小地线阻抗。最有效的办法是做多层板,在中间专门设置一层地线面。但是多层板成本较高,本系统中使用了双层板,在双层板的布线面布置了尽量多的平行地线,一面是水平线,一面是垂直线,然后在它们交叉的地方用过孔连接起来,形成地线网格,可以获得几乎和多层板相同的效果。

[member]
[page]
(3) 稳定电源

CANsmc系统中主站使用ISA插槽供电,从站使用开关电源供电,在电源线的入口处都放置了电容低通滤波器,以过滤电源中的高频毛刺。

电路中逻辑门输出状态切换时的瞬时效应、电源线阻抗的存在等不理想状态会使电源线产生噪声,这些噪声不仅会造成电路工作不正常,而且会产生较强的电磁辐射。除了设置电源线网格来减小电源线的电感和阻抗外,还可以使用储能电容。储能电容为芯片提供了电路输出发生变化时所需的大电流,避免了电源线上的电流突变,减小了感应出的噪声电压。储能电容布置在各个芯片附近,使它对芯片的供电回路面积尽量小,容量为470~1000pF。对于系统中用到的微控制器和位置控制器等QTP封装的大型芯片,在其四周每组电源和地引脚附近都放置了储能电容。

每片芯片的储能电容放电完毕后,需要及时充电,做好下次放电的准备。此时,为了减小对电源系统的扰动,在电源线入口处安装了一个二级储能电容,其容量为芯片储能电容总量的10倍以上。

(4) 降低信号线间串扰

电路板信号线间的串扰也是电路工作不稳定的一个重要因素,尤其是高频信号线。减小串扰,不仅要降低线路的电感,还要关注信号回流线,使回路面积最小。

在布线时,尽量控制走线的长度,加大线路的宽度和线间距离,以减小线路的电感。使用地线网格也可以使信号线回流面积减小,也减小了信号之间的互相耦合。重要信号线和地线之间安装滤波电容,以提高信号质量。高频时钟信号线用地线隔离,以避免和其它信号线耦合。

电磁辐射和电磁屏蔽

电磁屏蔽是解决电磁兼容问题的重要手段之一,而且不影响电路的正常工作,因此不需要修改电路。屏蔽体的有效性用屏蔽效能来度量,包括反射损耗和吸收损耗两部分。保持屏蔽体的导电连续性是电磁屏蔽效能的关键。

CANsmc系统中,CAN总线电缆具有很强的干扰辐射和干扰接收能力。电场在电缆中感应出共模电压,而磁场在电缆中既可以感应出共模电压,也可以感应出差模电压。通过屏蔽可以将电磁场的感应干扰降低到最小,而使用双绞线则进一步抑制了磁场感应的差模电压。双绞线的两根线之间具有很小的回路面积,而且双绞线的每两个相邻回路上感应出的电流具有相反的方向,相互抵消。双绞线的绞节越密,则效果越明显,如图3所示。为了减小CANsmc中两路CAN总线之间的串扰,应该将两组双绞线分别屏蔽,电缆中不使用的导线接到信号地。

屏蔽双绞线对电磁干扰的抑制
图3:屏蔽双绞线对电磁干扰的抑制

根据电磁屏蔽的原理可知,接地与屏蔽效能关系并不大,但是为了降低静电放电干扰,整个屏蔽体需要和大地相连。因此屏蔽层应使用连接器护套与主从站屏蔽机箱连接在一起,避免使用屏蔽层捻成小辫的形式。

传导干扰和信号滤波与隔离

CANsmc系统正常工作时,产生较大传导性干扰的环节有:开关电源、伺服驱动器、I/O控制设备等。而危害更大的干扰则是瞬态干扰,它的特点是时间短、幅值大、功率小。瞬态干扰的形式有:电机状态改变时产生的电快速脉冲群干扰、雷电或大功率开关在电缆上产生的浪涌、静电放电感应等。传导干扰以共模形式居多,也有部分为差模干扰。

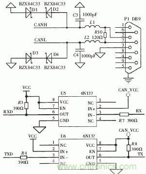
CAN总线电缆是传导干扰传播的一个重要途径,在系统中为保证CAN总线通讯的可靠性而使用的EMC措施有:LC滤波器、瞬态抑制二极管TVS(Transient Voltage Suppressor)、光电隔离等。具体电路如图4所示。

CANsmc滤波隔离电路图
图4:CANsmc滤波隔离电路图

(1) LC滤波器

在电路板的电缆入口处安装LC滤波器可以滤除CAN总线电缆中传导的各种高频干扰信号。LC滤波器的电容并联在CAN通讯信号线和信号地线之间,滤除高频差模干扰的电容,也称为旁路电容。电感串联在信号线上,扼制共模干扰电流。使用共模扼流圈则可以避免电感在流过较大电流时发生饱和,导致电感量下降。所有的信号线都要安装滤波器,否则整体性能会大大下降。

LC滤波器中电感量和电容量的选择对滤波器的效果影响很大,如果电容量和电感量选择过小,则效果不明显,如果选择过大,会使工频信号衰减,引起信号失真。在应用中,CAN总线最高波特率为1Mbps,所以电容器的电容值选用1000pF,电感选用10μH的铁氧体磁珠。

(2) 瞬态抑制二极管TVS

瞬态抑制二极管并联在信号线和信号地线之间,用来保护电缆受到雷击或静电放电时产生的浪涌高压。当TVS上的电压超过一定的幅度时,器件迅速导通,从而将浪涌能量泄放掉,并将电压的幅度限制在一定的范围内。图4中,每个信号线都使用了两个TVS管BZX84C33进行双向保护,它的额定工作电压为33V。

(3) 光电隔离

光电隔离是解决传导干扰问题的理想方法,它具有良好的电绝缘能力和抗干扰能力。选择光耦合器件时需要考虑两个参数:传输延时(Propagation Delay)和共模抑制CMR(Common Mode Rejection),在传输延时满足数据通讯波特率的情况下尽量选择共模抑制能力高的型号。衡量光电耦合器共模抑制能力的方法为:输出保持高(低)时可承受的最大共模电压上升(下降)率CMH(CML)。

要采购电缆么,点这里了解一下价格!
特别推荐
技术文章更多>>
技术白皮书下载更多>>
热门搜索

关闭

?

关闭