桃花源qm花论坛(品茶),凤楼阁论坛官网入口网址,一品楼品凤楼论坛最新动态,风楼阁全国信息2024登录入口

简单易行的动态功率控制方法,让IDAC远离过热困扰

发布时间:2025-11-20 责任编辑:lina

【导读】在精密电子系统设计中,电流输出型数模转换器(IDAC)的过热问题一直是困扰工程师的技术难点。当IDAC驱动负载时,其内部功率损耗主要来源于电源电压与负载输出电压之间的差值,这种电压差会导致芯片内部产生显著功耗,不仅引发温度急剧上升,影响器件长期可靠性,还会严重制约系统整体能效表现。针对这一挑战,本文提出一种创新的动态功率控制策略,通过实时优化调整IDAC的供电电压,确保其在满足输出需求的同时,始终工作在最低功耗状态。该方案配合ADI公司先进的单电感多输出(SIMO)电源技术,不仅能有效控制芯片温升,还显著缩小了系统体积,为高密度电子设备提供了理想的解决方案。


在精密电子系统设计中,电流输出型数模转换器(IDAC)的过热问题一直是困扰工程师的技术难点。当IDAC驱动负载时,其内部功率损耗主要来源于电源电压与负载输出电压之间的差值,这种电压差会导致芯片内部产生显著功耗,不仅引发温度急剧上升,影响器件长期可靠性,还会严重制约系统整体能效表现。针对这一挑战,本文提出一种创新的动态功率控制策略,通过实时优化调整IDAC的供电电压,确保其在满足输出需求的同时,始终工作在最低功耗状态。该方案配合ADI公司先进的单电感多输出(SIMO)电源技术,不仅能有效控制芯片温升,还显著缩小了系统体积,为高密度电子设备提供了理想的解决方案。


原理


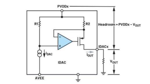
IDAC的输出级


图1显示了IDAC的简化输出级。需要注意的是用于拉(灌)电流的输出PMOS (NMOS)驱动级。MOS级的源极连接到负载,因此负载电压决定了IDAC的工作状态。为了用精准的电流驱动负载,负载电压应足够低(对于灌电流来说应足够高),以使输出器件保持饱和状态,进而维持高输出阻抗。


简单易行的动态功率控制方法,让IDAC远离过热困扰

图1.IDAC的输出级


热约束


因此,IDAC的输出级在提供输出电流的同时,会消耗全部的电压裕量,即电源电压与负载电压的差值。这会导致输出级产生功耗,进而使器件温度升高。片内功耗就是裕量电压与输出电流的乘积。


片内功耗会导致芯片的结温上升至建议的工作限值以上,对具有高通道密度或较高环境温度的系统而言可能是个大问题。


假设一个IDAC通道为10 Ω负载提供最大300 mA的输出电流,IDAC电源PVDD为3.5 V,相应的负载电压VOUT为3 V,如图1所示。因此,裕量电压为0.5 V,片内功耗约为0.5 V × 300 mA = 0.15 W。如果随后让IDAC通道提供低于满量程的电流,或者降低负载阻抗,则负载电压会降低,多余的裕量会作用在输出MOS级上,表现为片内散热。


器件结温与功耗的关系如公式1所示。


简单易行的动态功率控制方法,让IDAC远离过热困扰


其中:

TJ是结温。

PDISS是片内功耗。

θJA是结热阻,通常在数据手册中提供。

TA是环境温度。


也可以从另一个角度来看待公式1:对于给定的功耗,可以确定器件所能承受的最高环境温度,如公式2所示。


3.jpg


对于49引脚WLCSP封装,最大结温TJ(MAX)不能超过115°C,该封装的热阻θJA为30°C/W。在上例中,单个IDAC通道的内部功耗PDISS为0.15 W,故温升为0.15 W × 30°C/W = 4.5°C。最高安全环境温度降低至110.5°C。


如果单个封装中有四个通道,每个通道的内部功耗为0.15 W,则片内总功耗为0.6 W。四个通道导致的温升为PDISS × θJA = 0.6 W × 30°C/W = 18°C。因此,最高安全环境温度进一步降低,仅有97°C。


在当今的光通信系统中,通道密度要求不断提高,97°C的TA(MAX)显然会成为终端应用中的一个问题。在单个电路板或系统中,通常使用多通道电流输出DAC来驱动光负载,例如激光二极管、硅光放大器和硅光电倍增管。此外,高密度设计可能会导致系统温度显著升高。


动态功率控制


使用动态变化的PVDD电源电压可以缓解片内功耗过大的问题,这种方法也被称为动态功率控制(DPC)。DPC力求根据任何特定的输出电流和负载电压,提供刚好能够保证IDAC通道正常工作的PVDD电源电压。


DPC有多种不同的实现方法。一种方法是利用ADC检测负载电压,再由微控制器计算所需的PVDD电压。然后,该电源电压可由另一个电压或拉/灌电流DAC设置,甚至由所用IDAC的另一个通道来设置。


DAC可以通过多种方式来改变PVDD。图2和图3分别显示了利用电压和电流输出DAC来调节开关模式稳压器的输出,该稳压器具有可编程输出和反馈(FB)节点。


4.jpg

图2.利用电压输出DAC改变DC-DC转换器的输出


5.jpg

图3.利用拉/灌电流DAC改变DC-DC转换器的输出


本文详细介绍了IDAC AD5770R动态功率控制的一种简单实现方案,它使用精密模拟微控制器ADuCM410作为主机,并采用了SIMO开关稳压器MAX77655。


6.jpg

图4.动态功率控制解决方案的实现


对于ADI公司的其他IDAC系列,可以采用ADI公司的其他开关稳压器来实现这种解决方案。MAX77655使用I2C总线控制其输出电压,因此不需要前面提到的DAC。


测试动态功率控制


图4显示了用于展示动态功率控制优势的完整系统设计。SIMO稳压器通道用于为IDAC的各个PVDD电源供电。主机微控制器用于控制稳压器输出和IDAC输出电流。IDAC内置诊断多路复用器,可提取每个通道的输出电流和负载电压。主机控制器的内置模数转换器(ADC)用于检测IDAC的多路复用输出并将其数字化。


DPC算法有多种形式,但大致可以分为两类:一类用于IDAC驱动已知阻抗的情况,另一类用于IDAC驱动未知或变化阻抗的情况。


对于已知阻抗,微控制器可以通过计算得知所需的最小电源电压,并相应地设置PVDD电源电压。


对于未知阻抗,或者更常见的是,对于阻抗随温度而变化的负载,主机控制器可以在PVDD电源电压足够高的时候,首先检测负载电压。然后,控制器可以将PVDD电源电压降至最优值,即负载电压和最小裕量电压之和。此步骤可以在每次IDAC通道数字码改变时触发,或者以固定的时间间隔触发,具体触发方式取决于最终应用的需求。


无论采用何种方法,值得注意的一个关键规格是IDAC的最小裕量电压规格。PVDD电源电压和负载电压的任何差异都会作用在IDAC输出级上,导致片内散热。


结果


出于演示目的,图5仅绘制了一个IDAC通道(IDAC5)的结果,其满量程电流范围为100 mA,用于驱动22 Ω负载。需要注意的是,该IDAC的最小(PVDD–AVEE)电源要求为2.5 V,最小裕量电压为0.275 V。主机微控制器上运行的固件代码必须遵守这些限制。


7.jpg

图5.片内功耗比较及PVDD电源电压


片内功耗利用PVDD电源电压和负载电压的差值来计算。我们计算了两种情况下的功耗:一种是有DPC,一种是没有DPC。在没有DPC的情况下,PVDD电源电压固定在2.5 V,AVEE = 0 V。

通过测量开关稳压器3.3 V输入端和IDAC的AVDD引脚的电流,还可以得到系统的总功耗。图6显示了在0 mA至100 mA的整个电流范围内,系统从3.3 V电源消耗的总功率。


8.jpg

图6.有DPC和无DPC两种情况下的系统总功耗


图7和图8显示了在PVDD和IDAC通道引脚上观察到的纹波图。IDAC由开关稳压器输出直接驱动(如图4所示),因此预计会出现一定量的纹波,具体大小取决于IDAC的交流电源抑制比(PSRR)规格。交流PSRR衡量输出电流对DAC电源交流变化的抑制能力。如果应用需要,可以优化SIMO的输出电容和/或在SIMO PMIC输出端使用滤波器,从而进一步消除纹波。这些曲线图是在SIMO输出端和IDAC电源引脚之间使用LC滤波器后获得的。建议使用低ESR的电感,因为IDAC可以提供或吸收大量电流。


简单易行的动态功率控制方法,让IDAC远离过热困扰

图7.使用交流耦合输入的IDAC5 100 mA范围的满量程纹波图(交流耦合)


简单易行的动态功率控制方法,让IDAC远离过热困扰

图8.使用交流耦合输入的IDAC5 100 mA范围的半量程纹波图(交流耦合)


实现方案


根据最终应用,硬件实现可以采用不同的形式。图11显示了两种方案:一种采用单极性电源,仅有MAX77655(顶部);另一种采用双极性电源,外加了DC-DC转换器ADP5073(底部)以提供负电源。这两种情况都没有显示微控制器。如图所示,两种方案都非常紧凑,尺寸分别为1.275" × 0.605"和1.502" × 0.918"。两种方案均未经过评估,仅用于演示解决方案的紧凑性。结果是使用分立电路板获得的。图9和图10显示了相关解决方案的3D渲染效果。


简单易行的动态功率控制方法,让IDAC远离过热困扰

图9.采用单极性电源的最终解决方案的3D效果图


简单易行的动态功率控制方法,让IDAC远离过热困扰

图10.采用双极性电源的最终解决方案的3D效果图


13.jpg

图11.使用SIMO PMIC作为电源解决方案的布局示例。上方:单极性电源。下方:双极性电源。


结论


总而言之,动态功率控制能够减少电流输出DAC的片内功耗,并降低总功耗,同时不会对负载运行造成不利影响。SIMO拓扑的开关稳压器是驱动AD5770R等IDAC的理想解决方案,而且在布局上非常紧凑,能效也很出色。


我爱方案网


推荐阅读:

破局"芯片墙"!黑芝麻武当C1200如何重构汽车中央计算底层逻辑

强强联合:贸泽电子备货安森美17000+现货,助力创新项目极速启航

可靠性设计:热继电器温度补偿与复位机制深度解析

工程避坑指南:防水连接器选型中的5大关键参数

特别推荐
技术文章更多>>
技术白皮书下载更多>>
热门搜索

关闭

?

关闭