桃花源qm花论坛(品茶),凤楼阁论坛官网入口网址,一品楼品凤楼论坛最新动态,风楼阁全国信息2024登录入口

你的位置:首页 > 电路保护 > 正文

高压栅极驱动器的功率耗散和散热分析,一文get√

发布时间:2024-10-08 责任编辑:lina

【导读】高频率开关的MOSFET和IGBT栅极驱动器,可能会产生大量的耗散功率。因此,需要确认驱动器功率耗散和由此产生的结温,确保器件在可接受的温度范围内工作。高压栅极驱动集成电路(HVIC)是专为半桥开关应用设计的高边和低边栅极驱动集成电路,驱动高压、高速MOSFET 而设计。


高频率开关的MOSFET和IGBT栅极驱动器,可能会产生大量的耗散功率。因此,需要确认驱动器功率耗散和由此产生的结温,确保器件在可接受的温度范围内工作。高压栅极驱动集成电路(HVIC)是专为半桥开关应用设计的高边和低边栅极驱动集成电路,驱动高压、高速MOSFET 而设计?!陡哐拐ぜ鞯墓β屎纳⒑蜕⑷确治觥钒灼な榇泳蔡β仕鸷姆治?、动态功率损耗分析、栅极驱动损耗分析等方面进行了全面介绍。


图 1 显示了 HVIC 的典型内部框图。主要功能??榘ㄊ淙爰?、欠压锁定?;ぁ⒌缙阶黄骱褪涑銮?。栅极驱动器损耗包括:

● 当驱动器处于偏置状态且未进行开关时,高边和低边电路中静态电流相关的静态损耗。

● 当施加开关信号时与动态电流相关的动态损耗,与开关频率有关。

● 与负载开关电荷相关的栅极驱动损耗,直接依赖于开关频率。


高压栅极驱动器的功率耗散和散热分析,一文get√

图 1. HVIC 框图


本文将不讨论自举二极管的损耗,因为二极管的电流包括在动态损耗中。然而,不容忽视的是启动过程中为自举电容充电的瞬时功率损耗。在此期间,会有大量电流流过二极管,对自举电容快速充电,并在几个开关周期内产生相对较高的损耗。自举二极管必须能承受这些电流和功率损耗,当二极管启动时,这部分损耗将增加驱动器的内部功率损耗。


静态功率损耗分析


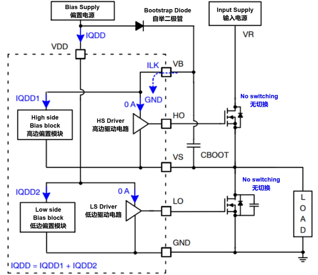
图 2 显示了与高低边驱动器相关的半桥开关网络简化示意图,以解释静态损耗。

高压栅极驱动器的功率耗散和散热分析,一文get√

图 2. 针对静态功率损耗的驱动器和半桥配置的简化电路图


静态损耗,是由低边驱动器中直流电压源 VDD到地的静态电流,以及高边驱动器中电平转换器的漏电流引起的,如下式所示。


高压栅极驱动器的功率耗散和散热分析,一文get√


其中,IQDD为无输入开关信号时 VDD的静态电流,VBOOT为 CBOOT 上的电压,VDBOOT为自举二极管上的正向压降,VR为输入电源的轨电压,ILK为自举引脚(图 2 中 VB引脚)上的漏电流。静态功率损耗在驱动器接通电源后即一直存在,与输入信号的频率无关。


然而,大部分功率损耗在驱动器打开或关闭电源时产生。因此,IQDD包含在开关模式的工作电流中,所以在这种情况下不应考虑 PQuiescent。当 ILK 小到不足以忽略或 VBOOT电平非常高(如 1200 V )时,应考虑 PLeakage。如果驱动器数据手册中没有提供 ILK,则可以忽略这一损耗,它与其他损耗相比通常很小。


动态功率损耗分析


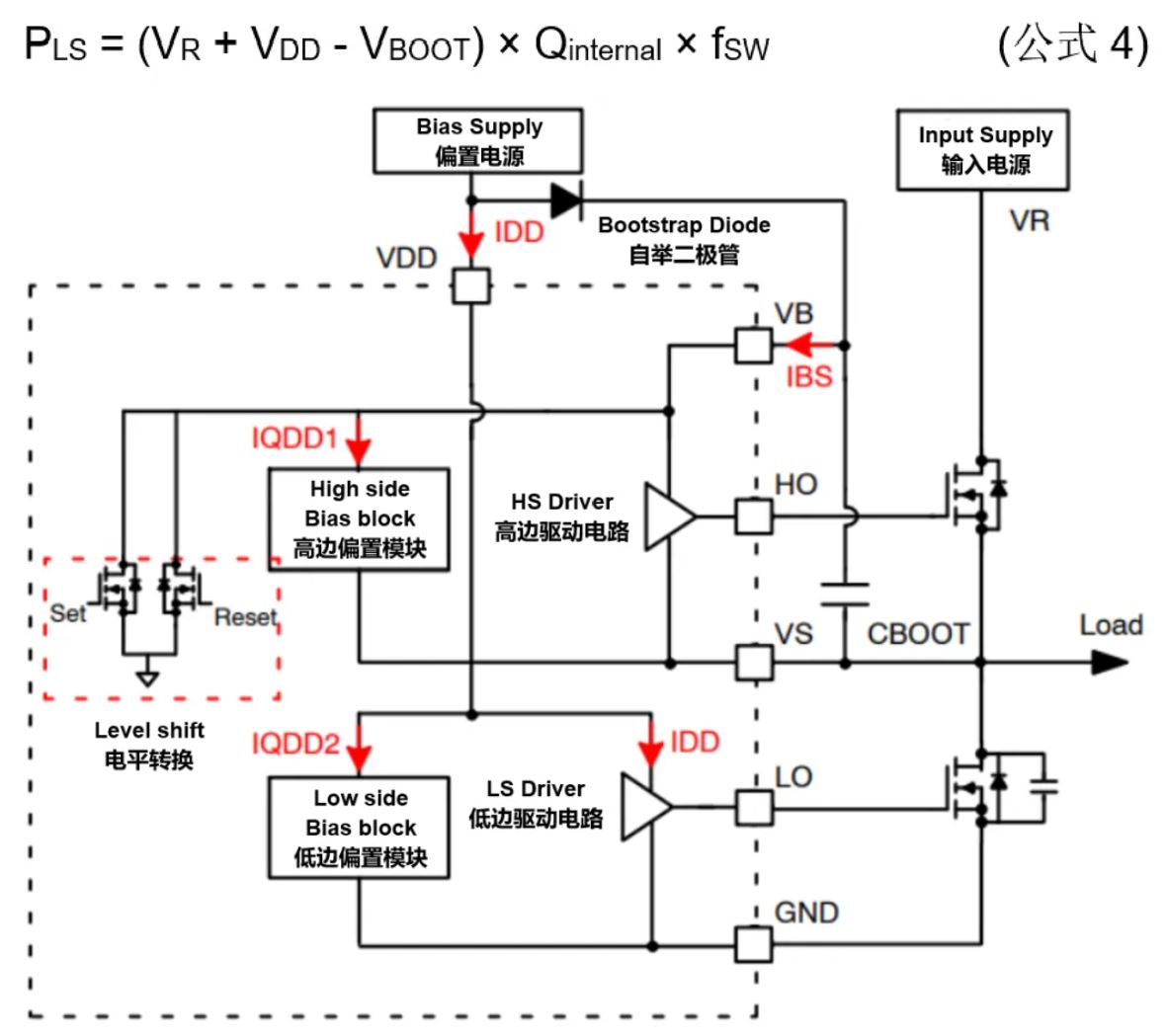
现在我们来考虑一下主要的损耗源。图 3 显示了解决动态损耗问题的驱动器电路图。第一种动态损耗是指高边驱动电平转换(LS)中的损耗,即 PLS。


高压栅极驱动器的功率耗散和散热分析,一文get√

图 3. 驱动器和半桥配置的动态和功率损耗简化电路图


Qinternal是电平转换电路中使用的内部 LDMOS的总栅极电荷。制造商通常不提供Qinternal规范,因此数据手册中找不到。根据经验,在这种情况下, 600 V 高边驱动器的Qinternal值约为 0.6~1.5 nC,100 - 200 V 驱动器的Qinternal值约为 0.4~1 nC。一些使用旧技术的驱动器产品可能具有相对较高的 Qinternal值,因此在高频操作时应考虑 PLS,但在最新技术的驱动器中,该值越来越低,如果没有提供 Qinternal的值,则可以忽略该损耗。


第二项动态损耗,与 VDD和 VBOOT电源供电的输出级工作电流有关。当输出级驱动外部功率器件时,动态损耗(POP)由下面公式给出。


高压栅极驱动器的功率耗散和散热分析,一文get√


IDD是 VDD上的工作电流,IBS是高边驱动器引脚 VB 上的工作电流。这种功率损耗来自动态工作条件下的内部电流消耗。内部电流 IDD和 IBS,应在实际工作条件下参照数据手册参数,并考虑开关频率后确定。


如果数据手册没有提供 IDD和 IBS随开关频率变化的曲线,建议采用以下方法计算给定工作条件下的 IDD和 IBS。


如果在无负载时,IDD(或 IBS)工作在 20kHz(FSW_DS),那么在 100kHz(FSW)时的 IDD(或 IBS)大约是 20kHz 时的 5 倍,因为它与开关频率成正比。


为了更准确地计算,在乘以5之前,从IDD或IBS中减去静态电流。


例如,数据手册中20kHz时的工作电流(IPDD)为0.5mA,静态电流(IQDD)为0.05mA,100kHz时的IDD按以下公式计算。


高压栅极驱动器的功率耗散和散热分析,一文get√


FSW为目标频率,FSW_DS为数据手册中的指定频率。


如果数据手册中指定了IDD(或IBS)的负载条件,例如1 nF电容,则可以通过下式消除1 nF电容的电流影响。

需要注意的是,这个公式只是一个大致的估计,实际情况可能会因为电路的具体参数和工作条件而有所不同。在实际应用中,最好进行实际测量或使用仿真工具,来确定准确的电流值。


高压栅极驱动器的功率耗散和散热分析,一文get√


CLOAD是数据手册中规定的负载电容


高压栅极驱动器的功率耗散和散热分析,一文get√

图 4. 栅极驱动功率损耗的驱动器和半桥配置简化电路图


栅极驱动损耗分析


驱动器中的栅极驱动损耗是在开关频率下提供栅极电流以开关负载 MOSFET 所产生的最大功率损耗。栅极驱动损耗来自负载电容的充电和放电(对于 MOSFET,负载电容是 MOSFET 的输入电容),用下式表示。


高压栅极驱动器的功率耗散和散热分析,一文get√


其中,Qg 是外部 MOSFET 的栅极总电荷,fsw 表示开关频率。在软开关拓扑中,Qg 等于 FET 或 IGBT 的栅源电荷 (Qgs)。因此,高、低边驱动器的总栅极驱动损耗是 Pcharging 的 4 倍。


高压栅极驱动器的功率耗散和散热分析,一文get√


由于主要的功率损耗是栅极驱动损耗,因此计算驱动器损耗的最简单快捷的方法是将栅极驱动损耗(Pgate_drving)和 VDD上的动态损耗相加。这些损耗在中等电压级别的高低边驱动器产品中占 90% 以上。


热分析


一旦计算出驱动器内部消耗的功率,我们就可以估算驱动器的结温。这可以根据热阻或类似热设计(散热和气流)的特性进行评估。热方程如下:


高压栅极驱动器的功率耗散和散热分析,一文get√


其中


TJ= 驱动器芯片的结温

Rjx= 温度上升与总功率耗散相关的热阻 (θ) 或特性参数 (Ψ)

Tx= 数据手册热特性表中定义的 x 点温度。


热信息如图5和表1所示。封装的热特性是几何形状、边界条件、测试条件等多个参数的函数。这就需要数值分析工具或建模技术,而这些工具或技术通常操作繁琐。根据数据手册中的热信息来精确估算结温是非常困难的。


因此,回顾一下热信息的定义很有必要。


θja是结对空气热阻。测量芯片结和空气之间的热流。主要适用于没有任何外部散热器的封装。

θjc是结到外壳热阻,测量芯片结和封装表面之间的热流。主要适用于使用某些外部散热器的封装。

Ψjt是结点到封装顶部热特性参数,提供了芯片温度和封装顶部温度之间的相关性??捎糜谠谟τ弥泄兰菩酒露?/p>

Ψjb是结点到电路板热特性参数,提供了芯片温度和电路板温度之间的相关性。可用于估算应用中的芯片温度。


高压栅极驱动器的功率耗散和散热分析,一文get√

图 5. 封装的热阻和特性参数。


表 1. 热阻和特性参数的定义。


高压栅极驱动器的功率耗散和散热分析,一文get√


一般来说,半导体数据手册中提供的热信息并不能涵盖所有应用场景。在以下示例中,我们仅使用 θja 计算 Tj。


降低 Tj 的建议


如果 Tj 太接近建议的工作温度,可以考虑以下几种情况。

2. 降低开关频率??仄德识怨β仕鸷牡挠跋熳畲螅虼酥灰τ迷市?,就可以降低开关频率。

3. 使用散热器。扩大 PCB 面积,在驱动器周围增加覆铜。

4. 尽可能降低电源电压 VDD。最新一代的驱动器和 MOSFET 均提供此选项。


降低开关频率或电源电压并不总是可行的,而且扩大印刷电路板或增加散热手段往往受到限制。大多数情况下,人们会出于各种原因使用外部栅极电阻,例如限制寄生或高 dV/dt 引起的振铃,调整栅极驱动强度以减少 EMI。这也会对功率损耗分布产生影响。添加外部栅极电阻后,栅极驱动功率损耗的计算如下:


高压栅极驱动器的功率耗散和散热分析,一文get√


其中,RON和 ROFF是内部上拉和下拉电阻,Rgon和Rgoff是外部栅极电阻。简单来说,如果RON=ROFF=Rg,与没有外部栅极电阻相比,Psw将是总功率耗散的一半。


高压栅极驱动器的功率耗散和散热分析,一文get√

图 6. 内部上拉和下拉电阻。


以 NCV51511 为例,根据 Vdd/峰值上拉(或下拉)电流计算,RON为 2 Ω,ROFF为 1 Ω。如果在输出引脚和 MOSFET 栅极之间插入 1 Ω,则栅极驱动损耗将降至 83%。


该白皮书还介绍了电平转换电路中的功率损耗、进行 NCV51511 的功率损耗计算和热估算、在 FAN73912 上的应用等,欢迎扫码下载完整版白皮书。

本文转载自:安森美


免责声明:本文为转载文章,转载此文目的在于传递更多信息,版权归原作者所有。本文所用视频、图片、文字如涉及作品版权问题,请联系小编进行处理。


推荐阅读:

“源”察秋毫,基于纳米发电机的高熵能源微弱信号测试

相约第104届中国电子展,观众预登记通道正式启动!

从智能手机到助听器:MEMS音频技术开启无限可能

意法半导体第四代碳化硅功率技术问世:为下一代电动汽车电驱逆变器量身定制

预补偿方法以减少Class D功率放大器的爆裂噪声

特别推荐
技术文章更多>>
技术白皮书下载更多>>
热门搜索

关闭

?

关闭