桃花源qm花论坛(品茶),凤楼阁论坛官网入口网址,一品楼品凤楼论坛最新动态,风楼阁全国信息2024登录入口

你的位置:首页 > 电路保护 > 正文

MOS管驱动电路设计,如何让MOS管快速开启和关闭?

发布时间:2024-07-17 责任编辑:lina

【导读】一般认为MOSFET(MOS管)是电压驱动的,不需要驱动电流。然而,在MOS管的G极和S极之间有结电容存在,这个电容会让驱动MOS变的不那么简单。


关于MOS管驱动电路设计,本文谈一谈如何让MOS管快速开启和关闭。


一般认为MOSFET(MOS管)是电压驱动的,不需要驱动电流。然而,在MOS管的G极和S极之间有结电容存在,这个电容会让驱动MOS变的不那么简单。

下图的3个电容为MOS管的结电容,电感为电路走线的寄生电感:


MOS管驱动电路设计,如何让MOS管快速开启和关闭?


如果不考虑纹波、EMI和冲击电流等要求的话,MOS管开关速度越快越好。因为开关时间越短,开关损耗越小,而在开关电源中开关损耗占总损耗的很大一部分,因此MOS管驱动电路的好坏直接决定了电源的效率。


怎么做到MOS管的快速开启和关闭呢?

对于一个MOS管,如果把GS之间的电压从0拉到管子的开启电压所用的时间越短,那么MOS管开启的速度就会越快。与此类似,如果把MOS管的GS电压从开启电压降到0V的时间越短,那么MOS管关断的速度也就越快。

由此我们可以知道,如果想在更短的时间内把GS电压拉高或者拉低,就要给MOS管栅极更大的瞬间驱动电流。

大家常用的PWM芯片输出直接驱动MOS或者用三极管放大后再驱动MOS的方法,其实在瞬间驱动电流这块是有很大缺陷的。

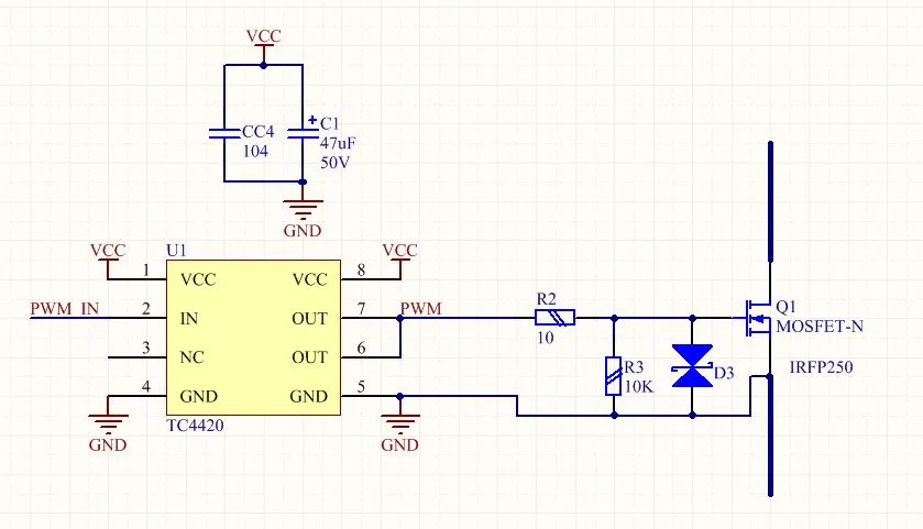
比较好的方法是使用专用的MOSFET驱动芯片如TC4420来驱动MOS管,这类的芯片一般有很大的瞬间输出电流,而且还兼容TTL电平输入,MOSFET驱动芯片的内部结构如下:


MOS管驱动电路设计,如何让MOS管快速开启和关闭?


MOS驱动电路设计需要注意的地方:


因为驱动线路走线会有寄生电感,而寄生电感和MOS管的结电容会组成一个LC振荡电路,如果直接把驱动芯片的输出端接到MOS管栅极的话,在PWM波的上升下降沿会产生很大的震荡,导致MOS管急剧发热甚至爆炸,一般的解决方法是在栅极串联10欧左右的电阻,降低LC振荡电路的Q值,使震荡迅速衰减掉。

因为MOS管栅极高输入阻抗的特性,一点点静电或者干扰都可能导致MOS管误导通,所以建议在MOS管G极和S极之间并联一个10K的电阻以降低输入阻抗。

如果担心附近功率线路上的干扰耦合过来产生瞬间高压击穿MOS管的话,可以在GS之间再并联一个18V左右的TVS瞬态抑制二极管。

TVS可以认为是一个反应速度很快的稳压管,其瞬间可以承受的功率高达几百至上千瓦,可以用来吸收瞬间的干扰脉冲。

综上,MOS管驱动电路参考:


MOS管驱动电路设计,如何让MOS管快速开启和关闭?


MOS管驱动电路的布线设计:


MOS管驱动电路设计,如何让MOS管快速开启和关闭?


MOS管驱动线路的环路面积要尽可能小,否则可能会引入外来的电磁干扰。


驱动芯片的旁路电容要尽量靠近驱动芯片的VCC和GND引脚,否则走线的电感会很大程度上影响芯片的瞬间输出电流。
常见的MOS管驱动波形:


MOS管驱动电路设计,如何让MOS管快速开启和关闭?


如果出现了这样圆不溜秋的波形就等着核爆吧。有很大一部分时间管子都工作在线性区,损耗极其巨大。


一般这种情况是布线太长电感太大,栅极电阻都救不了你,只能重新画板子。
高频振铃严重的毁容方波:


MOS管驱动电路设计,如何让MOS管快速开启和关闭?


在上升下降沿震荡严重,这种情况管子一般瞬间死掉,跟上一个情况差不多,进线性区。


原因也类似,主要是布线的问题。又胖又圆的肥猪波。
上升下降沿极其缓慢,这是因为阻抗不匹配导致的。
芯片驱动能力太差或者栅极电阻太大。
果断换大电流的驱动芯片,栅极电阻往小调调就OK了。
打肿脸充正弦的生于方波他们家的三角波:


MOS管驱动电路设计,如何让MOS管快速开启和关闭?


驱动电路阻抗超大发了,此乃管子必杀波,解决方法同上。


大众脸型,人见人爱的方波:


MOS管驱动电路设计,如何让MOS管快速开启和关闭?


高低电平分明,电平这时候可以叫电平了,因为它平。边沿陡峭,开关速度快,损耗很小,略有震荡,可以接受,管子进不了线性区,强迫症的话可以适当调大栅极电阻。


方方正正的帅哥波,无振铃无尖峰无线性损耗的三无产品,这就是最完美的波形了。

本文转载自:EDN电子技术设计


免责声明:本文为转载文章,转载此文目的在于传递更多信息,版权归原作者所有。本文所用视频、图片、文字如涉及作品版权问题,请联系小编进行处理。


推荐阅读:

全新Reality AI Explorer Tier,免费提供强大的AI/ML开发环境综合评估“沙盒”

PDN 元件对阻抗的影响

直流快速电动汽车充电器的设计技巧与解决方案

采用被动式红外传感器做运动检测 有没有简捷实现的方案?

HDMI信号隔离器要怎么???试试专用芯片!



特别推荐
技术文章更多>>
技术白皮书下载更多>>
热门搜索

关闭

?

关闭