桃花源qm花论坛(品茶),凤楼阁论坛官网入口网址,一品楼品凤楼论坛最新动态,风楼阁全国信息2024登录入口

如何解决单芯片驱动HB/LB/DRL,LED负载切换电流过冲?

发布时间:2024-07-11 责任编辑:lina

【导读】随着汽车照明技术的成熟,LED汽车照明已经逐渐取代了传统卤素灯,汽车前照灯正朝着智能化,小型化,高效节能的方向不断发展。在车辆日益智能的当今,汽车前组合灯根据功能细分成远光灯,近光灯、日行灯,转向灯,角灯,雾灯等多个灯组 。这些灯组由于车灯结构和制造要求,都集中在一块区域。不同的厂家对灯的逻辑和要求也会有所不同,传统的汽车组合前灯由多个独立的LED组成,需要分别驱动,造成电路复杂、功耗高、造型受限等问题。以远近光灯为例,传统的方式如图一和图二。


 随着汽车照明技术的成熟,LED汽车照明已经逐渐取代了传统卤素灯,汽车前照灯正朝着智能化,小型化,高效节能的方向不断发展。在车辆日益智能的当今,汽车前组合灯根据功能细分成远光灯,近光灯、日行灯,转向灯,角灯,雾灯等多个灯组 。这些灯组由于车灯结构和制造要求,都集中在一块区域。不同的厂家对灯的逻辑和要求也会有所不同,传统的汽车组合前灯由多个独立的LED组成,需要分别驱动,造成电路复杂、功耗高、造型受限等问题。以远近光灯为例,传统的方式如图一和图二。


如何解决单芯片驱动HB/LB/DRL,LED负载切换电流过冲?

图一、用继电器调整反光碗的角度来实现远近光切换


如何解决单芯片驱动HB/LB/DRL,LED负载切换电流过冲?


图二、单颗LED恒流芯片驱动单组LED


如今,驱动电路板空间越来越紧凑,成本控制越来越严格,越来越多的客户考虑单颗恒流驱动芯片通过bypass 的方式实现远近光灯切换如图三,相对于传统一颗芯片驱动一组灯的方案具有外围元器件少、BOM成本低、EMC性能好等优点。


如何解决单芯片驱动HB/LB/DRL,LED负载切换电流过冲?

图三、通过bypass的形式来控制远/近光切换


但是bypass的方式存在一定的弊端,通过bypass的管子短路LED灯珠,由于MOS管导通速度比较快,会对输出电容进行快速放电,导致LED电流出现较大过冲(如图四绿色波形),这个过冲可能是正常工作电流的几倍,长期使用会影响LED灯珠可靠性和寿命。


如何解决单芯片驱动HB/LB/DRL,LED负载切换电流过冲?

图四、输出电流过冲

     

对于输出电流过冲现象的解决方案是减缓bypass MOS管导通速度,使MOS管对输出电容进行缓慢放电,减少LED电流过冲。调整MOS管下降时间,电流过冲明显变?。ㄊ奔浣ㄒ?mS~5mS,不同MOS管不一样),如图五测试波形。


如何解决单芯片驱动HB/LB/DRL,LED负载切换电流过冲?

图五、输出电流过冲改善

      

针对不同的应用需求,络明芯可以提供负载bypass 切换的参考设计,  大大降低LED负载切换LED电流过冲。目前络明芯的升降压恒流驱动芯片IS32LT3958/IS32LT3959A系列芯片已应用于超过二十款的量产车型, 可以根据驱动负载需求提供一站式超高性价比解决方案,大大简化了汽车照明系统的设计和布线,而且大大降低了系统成本和功耗。


IS32LT3958


(Buck-Boost LED负载to Vbat)


如何解决单芯片驱动HB/LB/DRL,LED负载切换电流过冲?



IS32LT3958主要特性


? 支持Boost/Buck-Boost/SEPIC /Buck多种拓扑

? 输入电压范围:5V~70V 

? 电流精度:±2.8%(-40℃~150℃)

? 工作频率:100KHz~1MHz

? 内置PWM发生器

? PWM频率:100Hz-1KHz

? 占空比:5%-100%

? 可编程软启动功能

? 支持扩频功能,优化EMI性能

? 通过外部时钟同步工作频率

? 模拟调光,外部/内部PWM调光

? 双模拟调光输入,可同时支持LED亮度bin和LED过温降电流?;?/p>

? 故障?;び氡ù砉δ?/p>

? VCC欠压?;ぃú槐ǜ妫?/p>

? LED开路/短路?;?/p>

? 可配置输出过压?;ゃ兄?/p>

? RT/SYNC 电阻短路保护

? VDD短路?;?/p>

? VDD欠压保护(不报错)

? 过温?;すδ?/p>

? AEC-Q100认证

? 工作温度:-40~150℃

? 封装:eTSSOP-20

IS32LT3959A


(Buck-Boost LED负载对地)


IS32LT3959A主要特性


? Boost/Buck-Boost/Buck 多种拓扑

? LED灯串阴极参考点为GND

? 输入电压范围:4.5V~55V  

? 电流精度:±3.0%(-40℃~150℃)

? 工作频率:150KHz~650KHz

? 内置 PWM发生器

? PWM频率:100Hz-2KHz,占空比:5%-95%

? 内置PMOS驱动,实现PWM调光,故障?;ず褪涑龅缌鞯鹘?/p>

? 内置扩频功能,优化EMI性能

? 支持模拟调光,外部或者内部PWM调光

? 丰富的故障保护及报告功能

? 输入/输出过流?;?/p>

? 两级OVP?;?/p>

? LED开路/短路?;?/p>

? 单颗LED短路保护

? 输入/输出过流监测

? 过温关闭功能

? 封装:eTSSOP-28


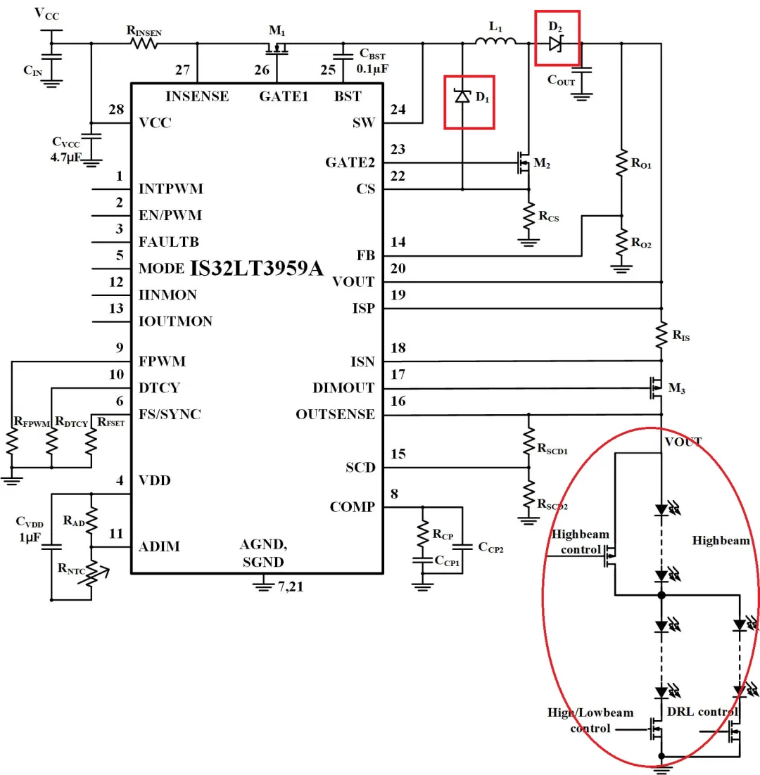
 IS32LT3959A单芯片可同时驱动远光/近光/日行灯/位置灯,可通过切换MOS来选择远光/近光/日行灯/位置灯,借助芯片内置的PWM产生器设置日行/位置灯的亮度。


如何解决单芯片驱动HB/LB/DRL,LED负载切换电流过冲?

图六、IS32LT3959A单芯片驱动多组灯

      

此外, IS32LT3959A支持PCR 模式,  可以将调光PMOS作为一个线性恒流功率管, 当负载切换的时候,可以实现“零”过冲电流。想了解PCR模式和Non PCR 模式工作原理可查阅详细规格书。


如何解决单芯片驱动HB/LB/DRL,LED负载切换电流过冲?

图七、PCR 模式电流波形(绿色)

     

相对四开关同步方案,IS32LT3959A采用了两个低成本的肖特基二极管替代了两个昂贵的NMOS。虽然略微牺牲了一点效率,但整体系统BOM成本大大降低。此外, IS32LT3959A也集成展频功能,可减少外围滤波器件,轻松通过Class5 EMI测试。


如何解决单芯片驱动HB/LB/DRL,LED负载切换电流过冲?

图八、IS32LT3959A效率曲线

      

总结:  IS32LT3959A非常适用于单芯片驱动多组LED灯负载切换的应用,开关切换过程中可实现LED零过冲电流,大大提高了整个系统的可靠性和LED的使用寿命,又极大地降低了前灯驱动的系统成本,是一款极具性价比的汽车前组合大灯解决方案。如果您需要了解以上的方案细节,请您与络明芯的销售和技术联络以取得进一步的技术支持。


关于络明芯


络明芯微电子(Lumissil),是全球技术领先的集成电路设计企业,其分支机构分布于厦门、武汉、苏州、合肥、深圳、上海、北京、中国香港、美国、日本、新加坡、欧洲、印度和韩国及其它地区。主要产品为用于中低功率的RGB混色和高功率照明应用的LED驱动、音频驱动、电源、MCU和传感器、GreenPHY和有线通信等各种集成电路芯片。主要应用于汽车;通信;工业、医疗、家电;消费电子等市场。

文章来源:Lumissil络明芯微电子


免责声明:本文为转载文章,转载此文目的在于传递更多信息,版权归原作者所有。本文所用视频、图片、文字如涉及作品版权问题,请联系小编进行处理。


推荐阅读:

估分布式雷达架构的四个理由

AC-DC控制器PCB布局指南

IOTE 2024第22届国际物联网展·深圳站邀请函

医疗健康领域的NFC

为机器视觉系统选择图像传感器,绕不开这三大关键考虑因素


特别推荐
技术文章更多>>
技术白皮书下载更多>>
热门搜索

关闭

?

关闭