桃花源qm花论坛(品茶),凤楼阁论坛官网入口网址,一品楼品凤楼论坛最新动态,风楼阁全国信息2024登录入口

为什么运放会产生交越失真?

发布时间:2024-05-07 责任编辑:lina

【导读】有工程师表示遇到过,用示波器采集运放的输出波形时,在某一输入电压处,原本很完美的正弦波出现了一点失真的情况,但不知是运放的原因还是其他外在原因。在了解工程师使用的运放类型之后,笔者得出结论:运放出现了输入的交越失真现象。


有工程师表示遇到过,用示波器采集运放的输出波形时,在某一输入电压处,原本很完美的正弦波出现了一点失真的情况,但不知是运放的原因还是其他外在原因。在了解工程师使用的运放类型之后,笔者得出结论:运放出现了输入的交越失真现象。

大部分工程师可能对这个现象很陌生,甚至没有听过这个名词。本文将会系统且完整地介绍运放的交越失真:它产生的原因、运放的基本工艺架构对交越失真的影响,以及针对交越失真我们如何进行改善。

运放基于工艺的分类

运放基于工艺方面基本可以分为:Bipolar、JFET、CMOS三种架构类型,也有基于以上三种类型衍生出来的BiFET和CMOS zero-drift架构,每种架构各有各的优点,本章节主要是针对三种基本的架构进行阐述。

Bipoalr输入架构


为什么运放会产生交越失真?图1 ADA4806-1内部输入架构


上图(图1)是ADA4806-1的输入架构,信号过来直接进入双极结型PNP管,这是典型的Bipolar架构;三极管是电流控制电流型器件,驱动能力比较强,速度快,耐压高,噪声比较小。

因为输入极只有一对PNP管,所以ADA4806-1的输入只可以达到下轨,比如在±5V供电的情况下,输入共模电压-5.1V到+4V。

JFET输入架构


为什么运放会产生交越失真?图2 ADA4622-1内部输入架构


上图(图2)是ADA4622-1内部的输入架构,信号输入后直接进入一对JFET管子。FET是电压控制电流型器件,输入阻抗特别高,是电压驱动型器件,基本不需要输入电流,输入回路比较简单。

因为输入极只有一对JFET管,所以ADA4622-1的输入只可以达到下轨,比如在±5V供电的情况下,输入共模电压-5.2V到+4V。

CMOS输入架构


为什么运放会产生交越失真?

图3 ADA4530-1内部输入架构


上图(图3)是ADA4530-1内部输入架构,信号输入后直接进入一对MOSFET管子。同样作为电压控制型器件,MOSFET相比JFET而言,输入阻抗更高,因此做出的运放在失调电流以及偏置电流方面的参数更好。MOSFET对于静电放电抵抗能力不佳,这类器件在运放电路中,前端通常需要添加上二极管(如上图图3黄框所示)进行?;ぃ琈OSFET的沟道在表面,不像JFET在体内,故JFET型输入的运放在噪声方面性能更优异。

上图(图3)ADA4530-1输入级只有一对MOSFET管,所以输入只能达到下轨,在单4.5V供电的情况下,输入电压范围0-3V。

以上介绍运放的三种基本架构中,多次提到一个参数:输入电压范围。这关系到运放的一个性能:轨到轨 (Rail To Rail),包含了输入轨到轨以及输出轨到轨。在实际应用中,工程师很关心输入电压范围该参数。因为当前很多强调低功耗的应用,需要低电压供电。比如:对于3.3V供电系统来说,如果运放输入不能轨到轨,输入的电压动态范围会被压缩到很低。

轨到轨运放

所谓轨对轨 (Rail To Rail) 运算放大器,指的是放大器输入和输出电压摆幅非常接近或几乎等于电源电压值。

但是上面所阐述的三种架构都没有真正地达到轨到轨,下文会分享两种全新的架构,阐述如何达到轨到轨。

Bipolar轨到轨输入架构


为什么运放会产生交越失真?图4 ADA4099内部输入架构


CMOS轨到轨输入架构


为什么运放会产生交越失真?

图5 ADA4505内部输入架构


我们不难发现,与前文三种不支持轨到轨的输入架构相比,轨到轨输入运放在输入的时候额外多了一对管子,无论是三极管还是MOS管。

对于Bipolar型来说,NPN输入对的输入电压范围后,几乎可以扩展至正电源轨。PNP输入对的输入电压范围后,几乎可以扩展至负电源轨。实际上,在两个相对的电源方向上,Bipolar型的运放很难绝对做到轨到轨,因为需要保证一定的裕量使三极管处于正向放大区。

对于FET型来说,和上面Bipolar型类似;但是FET管子的导通压降很低,可以使输入电压范围几乎接近供电电压。

运放的交越失真

从上文的阐述可以得知:为了达到轨到轨,芯片设计工程师在设计芯片时,会采用两对极性相反的管子。在实际工作中两对管子交替工作,当两对管子切换时,会出现失真现象,我们把这个现象称为运放的输入交越失真。我们通过下图(图6)深入地了解该现象:


为什么运放会产生交越失真?图6 ADA4807 Vos和输入共模电压关系


ADA4807是一款支持轨到轨输入输出的高速低噪精密运算放大器,在±5V供电的情况下,大概在4V时,我们可以看到Vos有一个阶跃。这也好理解:在输入电压比较低的时候,使用PNP管子工作,随着输入电压的增大,NPN管子开始介入,两种管子由于本身的特性以及制造工艺的不同导致了这个结果。


为什么运放会产生交越失真?

图7 交越失真现象


上图( 图7)显示了运放出现交越失真现象,在要求比较高的精密测量场合中,该交越失真现象是不允许的,那该如何解决这个问题?

ADI 处理交越失真问题的解决方案

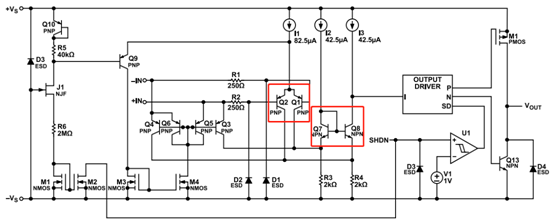
方案一 调节三极管的静态工作点


为什么运放会产生交越失真?图8 AD8027/AD8028调节静态工作点


这种方式并不是从根本上改善了交越失真,而是通过外部的输入电压介入,改变三极管的静态工作点,将交越失真点向输入电压正轨或者负轨进行搬移,适用于输入电压不要求满轨的情况。

方案二 内置电荷泵预充电技术


为什么运放会产生交越失真?

图9 AD8505内置电荷泵消除交越失真


内部电荷泵用一个高电压,可以使输入信号始终经过一个差分对而不跳到另外一个。某种意义上,是从根本消除了交越失真。


为什么运放会产生交越失真?图10 电荷泵技术改善之前的Vos和Vcm关系


为什么运放会产生交越失真?

图11 电荷泵技术改善之后的Vos和Vcm关系


方案三 零漂移 zero-drift架构



为什么运放会产生交越失真?图12 ADA4528-1 Chopping+ACFB架构


零漂移架构,从另一个角度来解决交越失真问题:允许有交越失真,但是可以通过电路校正。


为什么运放会产生交越失真?

图13 ADA4528-1 Vos与Vcm关系


总结

工程师在进行芯片设计时,为了实现低功耗,采用了低电压供电;为了实现更大的输入电压范围,出现了轨到轨设计。再到发现交越失真问题并想办法解决问题,技术结合实际,ADI运算放大器正是在这种发现问题与解决问题的过程中一步步发展。

通过上面的阐述,相信大家不仅明白了运放的交越失真,对运放的工艺制造以及芯片设计、设计过程中如何更好地选择内部器件也有了更深入的了解。


参考资料

ADI | 混合信号和数字信号处理IC | 亚德诺半导体 (analog.com)
赛尔吉欧·佛朗哥《基于运算放大器和模拟集成电路的电路设计》西安交通大学出版社
毕查德·拉扎维《模拟CMOS集成电路设计》西安交通大学出版社


免责声明:本文为转载文章,转载此文目的在于传递更多信息,版权归原作者所有。本文所用视频、图片、文字如涉及作品版权问题,请联系小编进行处理。


推荐阅读:

嵌入式系统的微处理器选择

近红外成像:最新3D传感技术可降低成本并简化硬件架构

MPPT常用拓扑原理与英飞凌实现方法

揭秘热设计:集成电路设计的关键密码

SEMI-e 第六届深圳国际半导体展,华为 华天 长电 上?;Φ韧凡科笠?月齐聚



特别推荐
技术文章更多>>
技术白皮书下载更多>>
热门搜索
?

关闭

?

关闭