【导读】在许多隔离式电源应用中,功率 MOSFET 通常采用某种形式的桥配置,用于优化电源开关和电源变压器,从而提高效率。这些桥配置创建了高侧 (HS) 和低侧 (LS) 两种开关类型。UCC277xx、UCC272xx 和 LM510x 系列等专用 HS 和 LS 栅极驱动器 IC 可在单个 IC 中为 HS 开关管以及 LS 开关管提供输出。
摘要
在许多隔离式电源应用中,功率 MOSFET 通常采用某种形式的桥配置,用于优化电源开关和电源变压器,从而提高效率。这些桥配置创建了高侧 (HS) 和低侧 (LS) 两种开关类型。UCC277xx、UCC272xx 和 LM510x 系列等专用 HS 和 LS 栅极驱动器 IC 可在单个 IC 中为 HS 开关管以及 LS 开关管提供输出。
相比之下,某些应用通过使用单输出栅极驱动器(例如 UCC2753x 或隔离式 UCC53xx 系列),而不是将 HS 和LS 组合为一个半桥驱动器,也能实现巨大优势。单输出驱动器的位置可以更靠近电源开关,带来更大的布局灵活性和更少的寄生效应,从而实现出色的开关性能。
1 引言
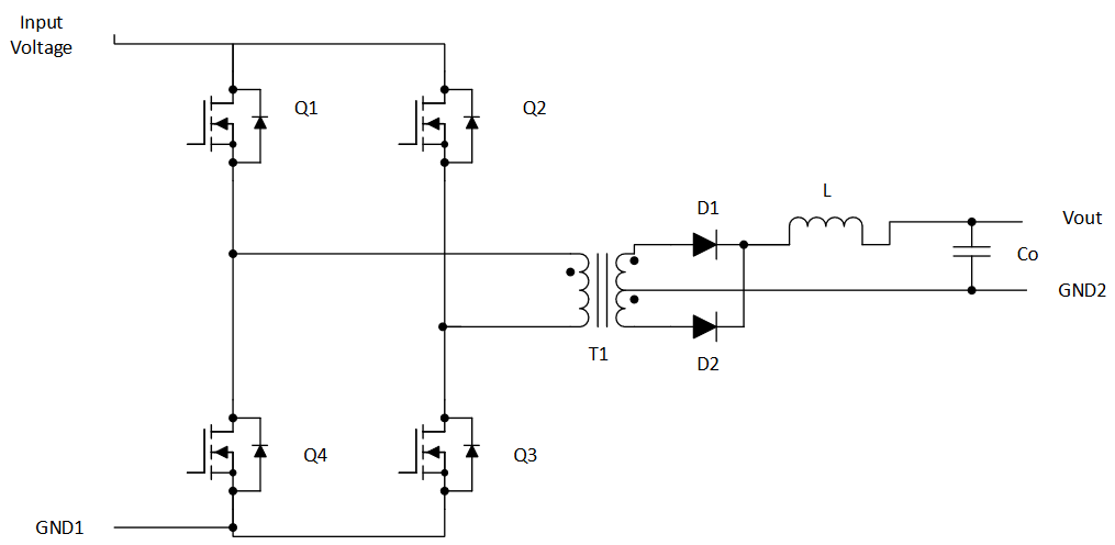
HS 开关管请参阅图 1-1 中的 Q1 和 Q2。这些开关具有浮动的源极连接,并且此基准上的电压在开关周期内会发生变化。Q3 和 Q4 被视为 LS 开关管,因为它们的源极基准连接到输入地,并且在开关周期内不会改变电压。当Q1 和 Q3 同时导通或者 Q2 和 Q4 同时导通时,将为 Vout 供电。对于节 2 中的电路示例,我们将仅关注使用 Q1和 Q3 的桥部分。
图 1-1. 具有高侧和低侧初级 MOSFET 的全桥功率级
要在高功率应用中正确打开这些开关,通常需要栅极驱动 IC。要正确驱动 LS 开关管,通常非常简单,因为栅极驱动器的输出可以直接连接到开关的栅极,并且驱动器 IC 的 GND 连接到开关的源极。但是,要驱动 HS 开关管,还必须注意以下事项:
1. 对于栅极驱动器输出信号本身,需要电平转换器或隔离式信号收发器(例如数字隔离器),以确保栅极保持高于源极的适当电压,从而正确打开 HS 开关管。随着 Q1 的源极(栅极驱动器的 GND)在 Q1 导通期间上升,驱动器需要其基准电压密切跟随 Q1 源极并保持信号电压和基准电压之间的差异。此外,该驱动器的GND 需要与控制器地隔离,因为 Q1 源极在 0V 和 400V 等较高电压之间移动。
2. HS 栅极驱动器还需要某种辅助电源,该电源可以浮动,并在源极升至输入电压时保持适当的导通偏置。否则,当 Q1 源极电压升高时,栅极驱动器将关断。这通常通过以下方式来实现:使用自举电路、隔离式辅助电源,或使用栅极驱动变压器将栅极驱动器与开关节点基准隔离。
2 高侧驱动方法
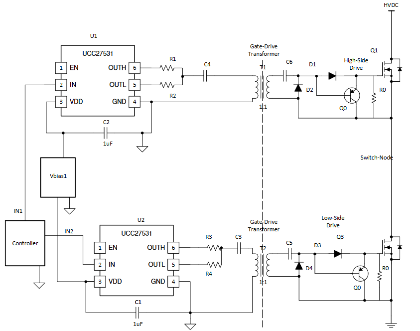
2.1 栅极驱动变压器解决方案
图 2-1. 高侧栅极驱动变压器
信号隔离
在图 2-1 中,U1 的输出信号通过使用 T1 进行隔离。变压器允许到 Q1 的栅极信号具有浮动基准,该基准可以随开关节点电压的变化而变化。添加了 C4 和 C6 等直流阻断电容器以及整流器 D1 和 D2,以添加 C6 的失调电压,从而防止变压器中失衡。Q0 和 R0 用于关闭电源开关。
高侧偏置
在图 2-1 中,不需要隔离式电源或自举电源。在该配置中,栅极驱动器以与控制器和 Vbias1 相同的地为基准。因此,偏置电压可由 Vbias1 直接提供。
2.2 具有电容式信号隔离的自举辅助电源解决方案
信号隔离
图 2-2. 使用基于电容器的信号隔离的高侧自举电路
在图 2-2 中,U1 的输入使用 U3 进行隔离。U3 是电容式信号隔离器 ISO77xx。即使具有较大的共模接地压摆率,电容式隔离器也可正确地发出信号。与光耦合器相比,它们在使用寿命和温度范围内更稳定,并且没有栅极驱动变压器的占空比限制。
高侧偏置
在图 2-2 中,当 Q1 打开时,Dboot 和 Cboot 用作正确偏置 U1 的自举电路。当 Q1 关闭时,Dboot 正向偏置,并且在 Cboot 充电时,U1 直接由 Vbias1 供电。当 Q1 导通时,开关节点电压会增加到 HVDC,Dboot 被反向偏置并?;bias1,并且当 Cboot 将其电荷清空到 U1 的 VDD 引脚时,U1 被供电。Cboot 产生的这种电荷必须足以在 Q1 整个导通期间使 Q1 保持开启。Dboot 和 Cboot 的大小超出了本文的讨论范围。在 UCC27712 数据表中,请参阅 来选择 Cboot,并参阅 来选择 Dboot。
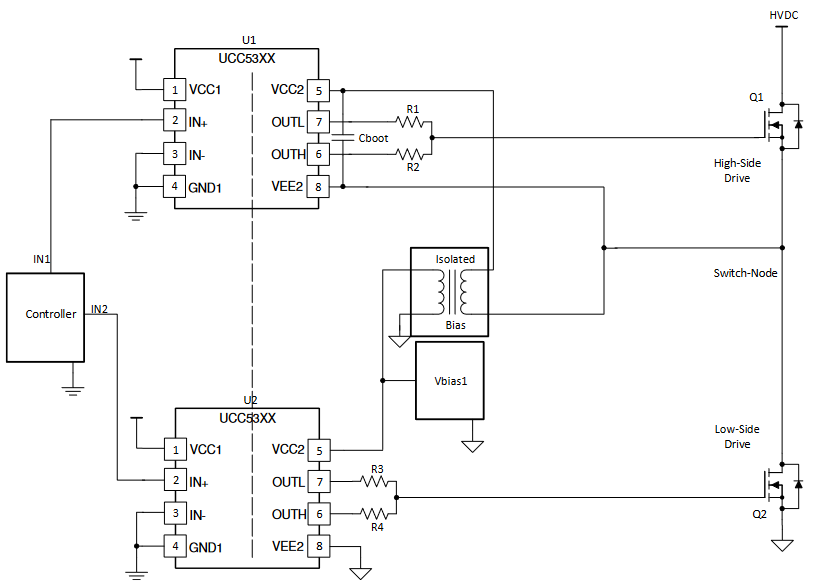
2.3 具有隔离式高侧栅极驱动器的隔离式辅助电源解决方案
图 2-3. 高侧隔离式驱动器和辅助电源
信号隔离
在图 2-3 中,对高侧使用隔离式栅极驱动器隔离输入信号,对低侧使用 ISO77xx。
高侧偏置
在图 2-3 中,U1(隔离式栅极驱动器 UCC53xx)用作高侧驱动器,并使用电源侧的隔离式辅助电源和信号侧的VCC 供电。电源 Vbias1 以非隔离式 UCC27531 的 GND 引脚或电源地为基准,也为高侧提供浮动偏置。这与UCC27531EVM-184 或 UCC5390SCDEVM-010 中的配置类似,其中使用了非稳压隔离式电源(例如SN650x)。
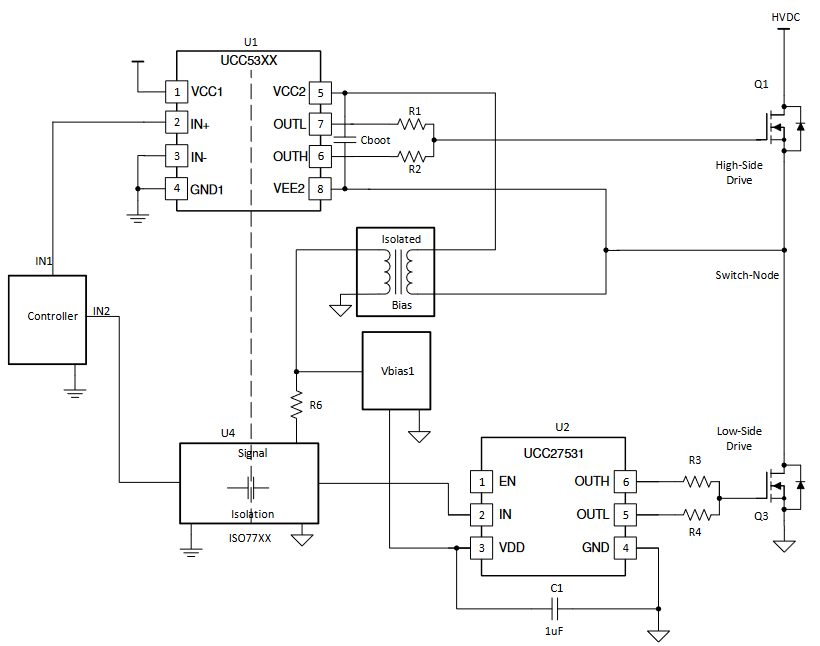
2.4 采用隔离式高/低侧栅极驱动器的自举辅助电源解决方案
图 2-4. 采用高侧自举电路的隔离式驱动器
信号隔离
在图 2-4 中,U1 的输入信号通过隔离式栅极驱动器 UCC53xx 进行隔离。这样,即使信号参考(开关节点)在整个开关周期内改变电压,信号也能正常工作。它还将控制器地与开关节点和电源地隔离。
高侧偏置
在图 2-4 中,Dboot 和 Cboot 用作正确偏置 U1 的自举电路。在 UCC27712 数据表中,请参阅 来选择 Cboot,并参阅 来选择 Dboot。
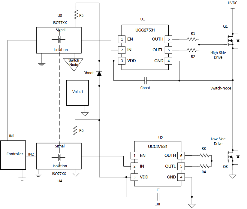
2.5 栅极驱动变压器解决方案
图 2-5. 使用隔离式辅助电源的隔离式驱动器
信号隔离
在图 2-5 中,U1 的输入信号通过隔离式栅极驱动器 UCC53xx 进行隔离。隔离式辅助电源(变压器)允许到 Q1的栅极信号具有浮动基准,该基准可以随开关节点电压的变化而变化。
高侧偏置
在图 2-5 中,不需要信号隔离,因为栅极驱动器在内部提供信号隔离。在该配置中,由于隔离式辅助电源,不需要自举电源。Vbias1 以电源地为基准,为高侧提供浮动偏置。
3 结论
在信号路径和适当偏置方面,驱动 LS 开关管的栅极相当简单。但是,在桥配置中驱动 HS MOSFET 等源极浮动的开关管会在 HS 栅极驱动器的信号路径和偏置两方面带来一些挑战。本文提供了大量电路示例,展示了使用单输出栅极驱动器实现 HS 栅极驱动的不同方法。
免责声明:本文为转载文章,转载此文目的在于传递更多信息,版权归原作者所有。本文所用视频、图片、文字如涉及作品版权问题,请联系小编进行处理。
推荐阅读:
SEMl-e 2024第六届深圳国际半导体展2024年6月召开,汇集800家企业参展




