【导读】NCP1345 是一款高度集成的准谐振反激式控制器,适用于设计高性能离线 USB-PD 和 USB Type-C 电源转换器。 包含的双引脚 VCC 架构允许直接连接到辅助绕组,以简化 VCC 管理,同时减少零件数量并提高性能。
NCP1345 是一款高度集成的准谐振反激式控制器,适用于设计高性能离线 USB-PD 和 USB Type-C 电源转换器。 包含的双引脚 VCC 架构允许直接连接到辅助绕组,以简化 VCC 管理,同时减少零件数量并提高性能。
NCP1345 还具有一个精确的、基于初级侧的输出电流限制电路,以确保恒定的输出电流限制。
EVB为 65 W、Type C接口PD3.0,通用交流输入,常用于智能手机、PAD和支持PD3.0或PPS协议的NB适配器,其中从交流电源隔离是必需的,并且成本低,高效率和低待机功耗是必不可少的。
此电源特色是一个简单的 QR 反激式,利用 onsemi 的 NCP1345 HF PWM 控制器的拓扑结构,NCP4307同步整流控制器,FDMS86180同步 MOSFET 和 NTTFS4C02 开关 MOSFET。
此设计结合onsemi的FUSB15101 PD3.0协议控制器提供PD3.0(5V/3A,9V/3A、12V/3A、15V/3A、20V/3.25A)和PPS功能。
该设计还提出了一个双辅助电源,以供给PWM控制器, PWM控制器由低输出电压下的高压辅助电压和由高输出时的低压辅助电压提供电压。
?场景应用图
onsemi-EVBUM2819
?展示板照片
onsemi-EVBUM2819
onsemi-EVBUM2819
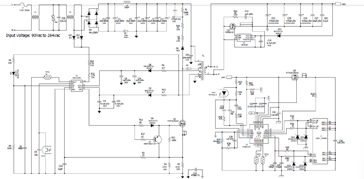
?方案方块图
onsemi-EVBUM2819
?核心技术优势
1. 具有掉电检测功能的集成高压启动电路;
2. 集成 X2 电容器放电能力;
3. 8 V 至 38 V 的宽 VCCL 范围;
4. 用于连接高压辅助绕组的 150 V VCCH 引脚;
5. 36.5 V VCC 过压保护;
6. 基于初级侧的恒定输出电流限制;
7. 绕组短路异常过流故障?;ぜ觳?
8. 内部过温?;?
9. 谷底开关操作,带谷底锁定以实现无噪音;
10. 用于快速减少开关的快速频率折返频率;
11. 带输出电压补偿的跳跃模式;
12. 最小化空载功耗;
13. 用于降低 EMI 特征的频率抖动;
14. 闭锁或自动恢复过载?;?
15. 可调过功率?;?
16. 固定/可调最大频率箝位;
17. 严重故障条件下的故障引脚,与 OTP 兼容的 NTC;
?方案规格
1. 通用交流输入范围 (90–264 Vac);
2. 非常低的待机(5 V 和 230 Vac)功耗,无插入电缆;
3. 非常低的纹波和噪声;
4. 固有的 OVP、SCP 和 OCP ?;?
5. 在 230 V 和满载时高达 190 kHz 的高工作频率;
6. 高功率密度 (1.62 W/cm3);
7. 在拔下电缆时快速关闭 FET,并在再次插入电缆时 Vbus 降至 5 V 时打开 FET;
8. 带谷底开关的准谐振电流模式控制;
9. 谷底锁定避免了谷底跳跃操作时的可闻噪音;
10. 支持TYPE-C PD3.0 & PPS协议;
11. 自适应输出 OVP 和 UVP;
12. 开回路?;?
13. PCBA 尺寸:46 毫米 x 46 毫米 x 19 毫米;
免责声明:本文为转载文章,转载此文目的在于传递更多信息,版权归原作者所有。本文所用视频、图片、文字如涉及作品版权问题,请联系小编进行处理。
推荐阅读:
从收音机到移动智能乐园,看车载信息娱乐系统如何点亮“第三空间”?





