【导读】现代开关模式电源使用 X 电容器和 Y 电容器与电感器的组合来过滤共模和差模 EMI。滤波器元件位于任何有源(或无源)功率因数校正 (PFC) 电路的前面(图 1),因此 EMI 滤波器的电抗对功率因数 (PF) 造成的任何失真都会改变甚至完美的功率因数校正 (PFC) 电路。修正了电压-电流关系。
现代开关模式电源使用 X 电容器和 Y 电容器与电感器的组合来过滤共模和差模 EMI。滤波器元件位于任何有源(或无源)功率因数校正 (PFC) 电路的前面(图 1),因此 EMI 滤波器的电抗对功率因数 (PF) 造成的任何失真都会改变甚至完美的功率因数校正 (PFC) 电路。修正了电压-电流关系。
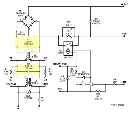
典型 PFC 225W 电源输入级示意图。

图 1:典型 PFC 225W 电源的输入级原理图,突出显示 EMI 滤波器中约 680 nF 的 X 电容,跨 L 相和 N 相连接
当输出功率处于标称功率时,输入高于 75W,通常需要有源 PFC 才能实现大于 0.9 的 PF。直到近,这种满载要求在设计输入滤波器时还是非常有帮助的。随着负载的增加,电源的电阻输入阻抗会降低并终淹没 X 电容的无功阻抗,从而主导整个功率转换引擎的 PF。在轻负载和高线路条件下,PSU 输入阻抗,PF 将因 X 电容而降低(图 2)。
通过向整个负载范围(230VAC 输入)的理想系统(单位功率因数)添加增加的 X 电容(共模)来实现对 PF 的平均效果。

图 2:在整个负载范围(230VAC 输入)内向理想系统(单位功率因数)添加增加的 X 电容(共模)对 PF 的平均影响
然而,一些现代标准,例如80 PLUS Titanium PC标准(20%负载时PF > 0.9),开始要求轻负载时PF较高。如果配电网络并行暴露于大量机器,这是有意义的。在轻负载下并行运行的多个设备、显示器或计算机可以(并且将会)通过在低 PF 下呈现大量需求来压倒本地网络的 VA 功率能力,从而产生不可持续的视在功率要求。由于众多电机的共模效应,电器通常使用较大的 X 电容值,因此这是设计中 X 电容可能很大的另一个原因。,与滤波电感相比,X 电容器相对便宜,这使得应用更多或更大的 X 电容器而不是增加 EMI 滤波电感器的尺寸更具吸引力。
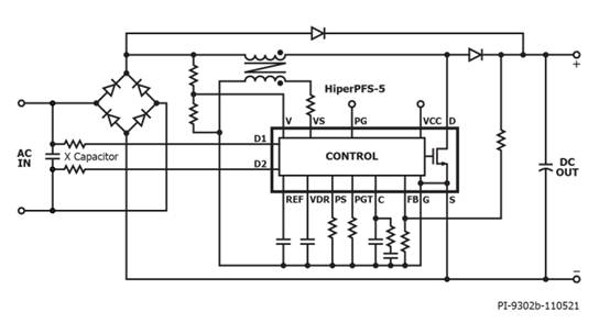
“强力”方法可能是在系统的输入中添加电感以减少容抗,在某些情况下,这可能是实用的。然而,更优雅的解决方案是让 PFC 级监控输入电压和输入电流相位关系,然后在轻负载时对 PF 函数应用校正因子。这具有在其校正算法中引入电流相位滞后的效果,以将整个系统功率因数恢复为单位。图 3 显示了基于 Power Integrations 的 HiperPFS-5 IC 系列的先进有源 PFC 设计,这是一款具有集成 750V PowiGaN 开关的先进 PFC 控制器 IC,针对整个负载范围内的高 PF 和效率进行了优化。

图 3:PFC 250W 电源的输入级。PFC 使用变频准谐振 DCM 控制技术以及 GaN 功率开关,在整个负载范围内提供非常高的效率,同时保持较低的升压电感。
功率因数增强 (PFE) 通过扭曲校正电流波形来补偿输入电容的相位失真,从而提高功率因数。它还减少了输入电流波形失真的影响(电流正弦波的失真,特别是在过零处,将增加总谐波失真,将在另一篇文章中讨论)。
通过利用控制引擎,可以显着改善轻载PF。图 4 显示了实际电源的 PF,负载了人为的高输入电容 (650 nF)。PFE 功能可将功率因数提高高达 10%,负载约为 75W。

图 4:随着负载增加(230 VAC 和 265 VAC),PFC 块上具有主动 PFE 和禁用 PFE 功能的 225 W 电源的 PF
通过向 PF 控制引擎添加失真信息,可以显着减少输入电容造成的 PF 失真。该电路会自动补偿输入阻抗的变化,从而确保的 PF,尽管滤波器组件存在生产公差和一系列工作条件。系统支持严重失真的输入电压波形(例如发电机或逆变器输入)的能力在另一篇文章中进行了描述。
免责声明:本文为转载文章,转载此文目的在于传递更多信息,版权归原作者所有。本文所用视频、图片、文字如涉及作品版权问题,请联系小编进行处理。
推荐阅读:




