【导读】一个带有外部调整管的 5V 线性稳压器(为负载电流提供额外的并行路径)可提供两倍的输出电流(150mA 至 300mA),同时保持 5V 调节。
一个带有外部调整管的 5V 线性稳压器(为负载电流提供额外的并行路径)可提供两倍的输出电流(150mA 至 300mA),同时保持 5V 调节。
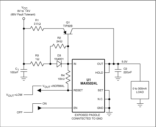
在图 1 中,5V 线性稳压器 (U1) 在单独工作时可提供高达 150mA 的负载电流。该电路采用所示的外部调整管(Q1)工作,保持5V稳压,同时提供超过300mA的电流。

图1.一个外部调整管(Q1) 的输出电流能力是该 5V 线性稳压器 (U1) 的两倍以上。
该电路接受 9V 至 14V 范围内的正常工作电压,并在 5V 时提供高达 300mA 的负载电流。得益于 IC 的高输入电压额定值和内部热?;?,它可承受高达 65V 的输入瞬变。宽输入电压范围(6.5V至65V)和-40°C至+125°C温度范围使该电路适合12V和48V汽车应用。
外部调整管通过创建从输入到输出的额外路径来增加可用负载电流。本例中的路径设计用于额外的150mA电流,但您可以通过替换电路中的其他元件来获得更大的输出电流。要了解外部晶体管如何允许更大的负载电流,请想象没有输出电流的电路。在这种情况下,IN和Q1发射极的电压大约等于V抄送.Q1的基极-发射极电压为零,晶体管关断。
当负载电流从零缓慢增加到300mA时,电流开始从V流过U1抄送至 OUT,导致 R3 和 D3 两端出现压降。R1和V上出现相同的压降是的 Q1。V是随着负载电流的增加而增加。作为 V是接近Q1的阈值时,晶体管逐渐导通,并允许电流从输入流向负载。Q1的V是室温下的阈值约为0.7V,在较高温度下降至约0.3V。
选择所示晶体管 (TIP32B) 是因为其功耗能力和高集电极至发射极电压 (-80V)。TO-220 封装允许几瓦的功耗,-80V 集电极至发射极电压允许在输入电压高达 65V 的应用中工作(使用 U1)。如图2-3所示,该电路在存在负载和线路瞬变的情况下保持稳定。

图2.图1电路的负载瞬变(顶部迹线)。

图3.图1电路的线路瞬变(顶部迹线)。
免责声明:本文为转载文章,转载此文目的在于传递更多信息,版权归原作者所有。本文所用视频、图片、文字如涉及作品版权问题,请联系小编进行处理。
推荐阅读:




