桃花源qm花论坛(品茶),凤楼阁论坛官网入口网址,一品楼品凤楼论坛最新动态,风楼阁全国信息2024登录入口

扩大40年期电源电压范围,从<300uA到3A无电阻电流检测解决方案

发布时间:2022-12-28 责任编辑:lina

【导读】测量系统中的电流是监测系统状态的一种基本而有效的工具。随着科技发展,电子或电气系统在性能提升的同时,物理尺寸大大缩小,并降低了功耗和成本。每个电子设备都在监测自己的健康和状态,而这些诊断提供了管理系统所需的重要信息,甚至决定了其未来的设计升级。 


测量系统中的电流是监测系统状态的一种基本而有效的工具。随着科技发展,电子或电气系统在性能提升的同时,物理尺寸大大缩小,并降低了功耗和成本。每个电子设备都在监测自己的健康和状态,而这些诊断提供了管理系统所需的重要信息,甚至决定了其未来的设计升级。 


系统中越来越需要测量大范围电流,从微小电流一直到几安培电流。例如,在以下情况下,确定系统中高动态范围的电流流动或消耗情况:


●睡眠/非活跃电流,以确定除正常运行外的总体负载性能和估算电池/电源功率。

●ATE/测试环境需要处理从微小/低微安培级电流到安培级电流,这就需要进行研发或生产级的测试。

●生产车间环境,以发现生产问题(积聚在IC下的焊剂、不必要的焊料短路或开路),以及正常的操作功能测试。

●工业设备监测,开启和关闭期间的功耗可显示设备的健康状况,例如,监测设备的正常电流和泄漏电流,以确定其随时间推移的磨损情况。


在高达80V的高电压电平(共模电平)应用中,由外部的简单电流检测放大器(CSA)(但为了使结构达到精度和准确性要求,集成电路的设计比较复杂)和检测电阻器组成的方案可以解决电流测量时的大多数问题。电流检测放大器目前具有出色的准确度和精度,满足实现微安级电流的要求,同时保持更好的信噪比(SNR)性能,从而提供系统设计所需的测量分辨率。 


然而,为设计人员选择优化的CSA并不是一件容易的事情。有一些权衡因素需要考虑: 


  • 可用的电源 

  • 最小可检测电流(转化为器件的最小输入失调电压(VOS))

  • 最大可检测电流(转化为最大输入检测电压(VSENSE))

  • RSENSE上允许的功耗


由于差分电压范围由电流检测放大器的选择来设定,因此增加RSENSE值可以提高较低电流值的测量精度,但在较高的电流下功耗较高,这可能是不可接受的。另外,检测电流的范围也有所降低(IMIN : IMAX)。


降低RSENSE值更有利,因为它减少了电阻的功耗,增大了检测电流范围。降低RSENSE值可降低信噪比(可以通过计算平均值,取平均输入噪声来改善信噪比)。应当注意的是,在这种情况下,设备的偏移会影响测量的精度。通常,会在室温下进行校准,以提高系统精度,通过增加某些系统的测试成本来消除失调电压。


此外,输入差分电压范围(VSENSE)取决于电源电压或内部/外部基准电压和增益: 


扩大40年期电源电压范围,从<300uA到3A无电阻电流检测解决方案


在任何实现高电流范围的应用中,目的都是在既定的精度预算下最大限度地扩大动态范围,这一般通过以下公式来估算:


扩大40年期电源电压范围,从<300uA到3A无电阻电流检测解决方案


大多数CSA的VSENSE-RANGE通常是100mV,输入失调电压约为10μV。请注意,如果选择VSENSE_MIN作为10xVOS系数,则在未校准系统中,最多可得出30年±10%的误差。同样,如果选择100xVOS,则可以达到±1%的误差范围,但动态范围会缩减到20年。因此,在动态范围和精度之间存在一个权衡:收紧精度预算会减少VSENSE_MIN所决定的动态范围,反之亦然。


有一点需要注意,在CSA + RSENSE系统中,RSENSE(容差和温度系数)通常是系统总精度的瓶颈。与电量计、带集成芯片电阻器的CSA、使用运算的差分放大器的分立式器件实现等其它替代方案相比,它简单、可靠且成本合理,仍然是行业中监控/测量系统电流的有效做法。也有更高级别容差和温度系数检测电阻,只是价格比较高。应用在温度范围内的总误差预算需要与RSENSE产生的误差相当。 


无电阻检测解决方案


对于需要测量从几百微安到几安培电流的更高动态范围应用,下方图1所示的基于ADI集成式电流检测器件(U1)是非常有用、有效的解决方案。该解决方案满足以下条件:


  • 集成式检测元件(无电阻)  

  • 超过40年的电流检测动态范围

  • 电流输出功能(与160Ω LOAD一起提供0-1V的VOUT,与所有ADC/微控制器电流输入实现方案兼容)。

 

扩大40年期电源电压范围,从<300uA到3A无电阻电流检测解决方案

图1:带有集成电流检测元件的2.5V至5.5V电流检测系统


代替外部检流电阻, 在VDD输入和负载(LD)输出之间配置集成检测器件,能够测量100uA至3.3A的系统负载电流(ILOAD)。增益为1/500的内部增益块提供输出电流ISH,即I_LOAD/500。在ISH电流输出和接地间连接一个160Ω电阻,可得到0V至1V的VISH电压输出。


在负载电流为3A时,检测元件装置上VDD和LD之间的压降约为60mV(曲线图1),相当于仅有180mW的功耗,而在较低的电流值下,观察到的检测100μA范围的总误差在10%左右(曲线图2)。该方案在较高电流负载下功耗较小,在较低电流水平下仍能保持较好的误差预算,优于传统检测电路。因此,需要更大电流检测范围(最高可达3A)的应用可以从这个方案中受益。

 

扩大40年期电源电压范围,从<300uA到3A无电阻电流检测解决方案

曲线图1:内部检测元件上的压降与负载电流的关系


扩大40年期电源电压范围,从<300uA到3A无电阻电流检测解决方案

曲线图2:不同温度下ISH输出的增益误差与负载电流的关系


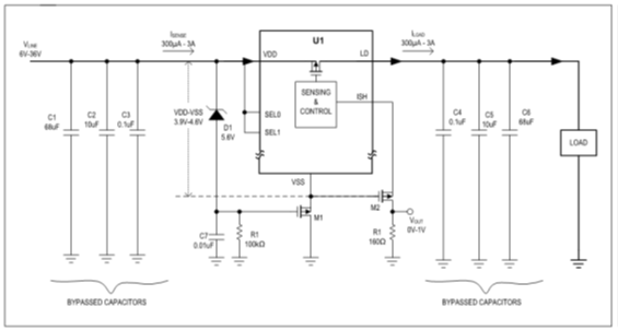
具有扩展线路/输入电压的无电阻检测方案


图2是图1的输入电压范围扩展,其中U1的电源电压现在可以接受更高的线路电压,可高达6V至36V。齐纳二极管(D1)将VDD和PFET(M1)栅极之间的电压维持在5.6V。高压线路的大部分被M1吸收,M1的源电压钳位在与VDD输入电压相差大约4V-4.5V的水平,从而将U1的工作电压(VDD-VSS)维持在正常工作范围内(曲线图3)。然后,这个M1的源电压为M2 PFET的栅极电压提供偏置。M2 PFET源电压处于VSS (U1) + VTH (M2)的水平,确保U1 ISH输出在可接受的电压水平内。ISH电流输出和R1相对于接地端产生0至1V的输出电压。


 扩大40年期电源电压范围,从<300uA到3A无电阻电流检测解决方案

图2:带有集成电流检测元件的6V至36V电流检测系统


扩大40年期电源电压范围,从<300uA到3A无电阻电流检测解决方案

曲线图3:MAX40016电源电压(VDD-VSS)与VLINE的函数关系


扩大40年期电源电压范围,从<300uA到3A无电阻电流检测解决方案


结语


通过使用ADI的MAX40016无电阻检测解决方案,能够实现40年期的电流检测解决方案,工作范围亦扩大至36V。


免责声明:本文为转载文章,转载此文目的在于传递更多信息,版权归原作者所有。本文所用视频、图片、文字如涉及作品版权问题,请联系小编进行处理。


推荐阅读:

从测试角度看宽禁带技术的挑战,泰克为工程师提供简化工具

基于全新测量原理的二氧化碳传感器 清洁空气的好时机

数字波束成形相控阵中RF电子器件的物理尺寸分配

汽车雷达传感器和拥挤的无线电频谱

全面了解和分析开关稳压器噪声


特别推荐
技术文章更多>>
技术白皮书下载更多>>
热门搜索
?

关闭

?

关闭