桃花源qm花论坛(品茶),凤楼阁论坛官网入口网址,一品楼品凤楼论坛最新动态,风楼阁全国信息2024登录入口

教你如何分析过压?;さ缏飞杓?/h2>

发布时间:2021-07-19 责任编辑:lina

【导读】绝大部分电子产品,电源部分是重中之重,好的电源防护更是不可或缺,好的电源保护可以?;ず笮匾牡缏芬约霸骷皇芡獠抗褂跋於鸹?。今天我们一起探讨下,电源防护中的过压?;?。
 
绝大部分电子产品,电源部分是重中之重,好的电源防护更是不可或缺,好的电源?;た梢员;ず笮匾牡缏芬约霸骷皇芡獠抗褂跋於鸹?。今天我们一起探讨下,电源防护中的过压保护。
 
简单的?;?,我们一般加个TVS之类的,当外部有瞬间高能量冲击时候它能够把这股能量抑制下来,虽然功率高,上千W都可以,但是维持抑制的时间很短很短,万一器件损坏或者长时间工作电压高于正常工作电压的时候,就力不从心了。
 
So,只能设计一个智能点的电路了,参考一些资料,总结了下面的这个电路,不一定完美,大家可以评论区内留言改进。
 
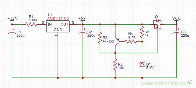
教你如何分析过压?;さ缏飞杓? title=
 
为了说明原理简单花了一个原理图,实际使用中大家可以灵活变化,输入为12V电压,如果后级用的电流比较小,可以直接用LDO降压到5V,经过100欧的电阻可以为LDO分担一点压力,正常直接通过MOS给VCC供电,当电压大于5.5V的时候,MOS管会把电路切断。
 
原理分析
 
1、正常工作情况下,12V经过AMS1117,输出电压为5V,此时三极管Q2截止,A点电压为R2以及R3的分压,大概为0.87V,PMOS Vgs<-4V,PMOS导通,VCC正常供电;
 
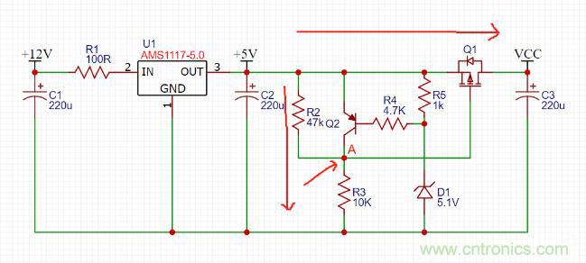
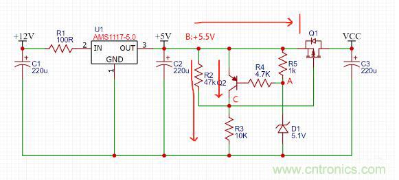
教你如何分析过压?;さ缏飞杓? title=
 
2、由于某些情况,比如AMS1117短路,或者其他原因使得+5V的电压意外升高,比如B点电压升高到5.5V,Q2基极A点因为有D1的限制,一直维持在5.1V,Ve>Vb,三极管就导通了,三极管导通后,C点电压接近5.5V,Q1栅极电压跟B点电压接近,MOS管关闭,于是停止对VCC的电压输出,实现过压?;?。
 
教你如何分析过压?;さ缏飞杓? title=
 
实际使用中,可以根据自己的实际使用场景调整参数,符合自己的需求。
 
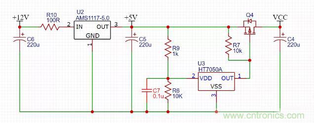
电压检测IC
 
有一类IC专门用于过压?;?,比如,HT7050A,如下图所示,原理跟上面差不多。
 
教你如何分析过压?;さ缏飞杓? title=
 
HT7050A,是一个5V电压检测的IC,VDD小于5V的时候,输出低电平,大于5V的时候,输出高阻抗。所以,结合R9跟R6的分压电路,当输出为5.5V时,U3的VDD为5V,当电压再高的时候,就输出高阻抗,关断MOS,切断电源。
(来源:芯片之家chiphome-dy;作者:晓宇)
 
特别推荐
技术文章更多>>
技术白皮书下载更多>>
热门搜索

关闭

?

关闭