【导读】反激式转换器有很多优点,例如它是成本最低的隔离式电源转换器,可以轻松提供多个输出电压,它是简单的原边控制器,可以提供高达300W的功率输出。反激式转换器可用于许多离线应用,从电视到手机充电器,以及电信和工业应用。
反激式转换器有很多优点,例如它是成本最低的隔离式电源转换器,可以轻松提供多个输出电压,它是简单的原边控制器,可以提供高达300W的功率输出。反激式转换器可用于许多离线应用,从电视到手机充电器,以及电信和工业应用。但其设计选择过多,而且基本操作令人望而生怯,尤其对那些之前没有设计过此类转换器的人来说更是如此。本文将以53 VDC-12V@5A连续导通模式 (CCM) 反激式转换器为例,给出一些关键的设计考量因素。
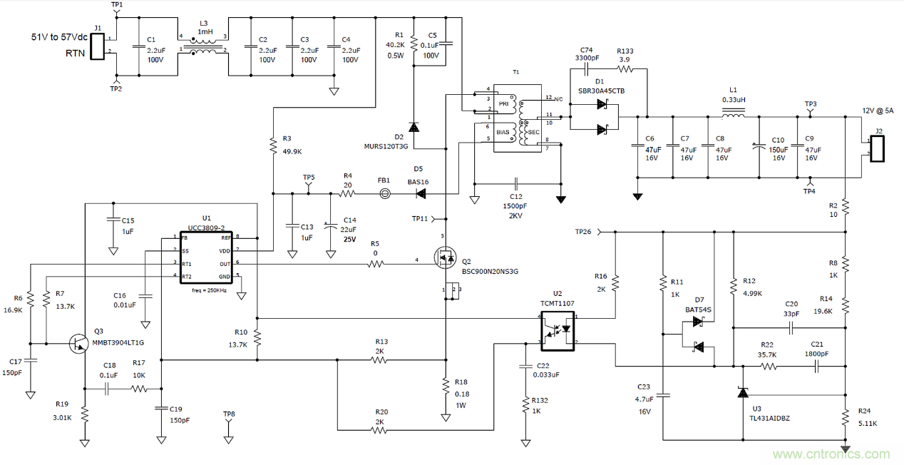
图1显示了详细的60W反激式转换器设计原理图,其工作频率为250 kHz。当 FET Q2导通时,输入电压施加在变压器的原边绕组上。绕组中的电流逐步上升,从而将能量存储在变压器中。 由于输出整流器 D1 为反向偏置,因此流向输出的电流被阻断。当 Q2关断时,原边电流被阻断,迫使绕组的电压极性反转。电流流出副边绕组,使绕组电压的极性反转为正向电压。 D1 导通,向输出负载提供电流并为输出电容器充电。

图1: 60 W CCM反激式转换器原理图。
我们可以添加额外的变压器绕组,甚至堆叠在其他绕组上面,以获得额外的输出。但是,增加的输出越多,调整率就会越差,因为绕组和磁芯(耦合)之间的磁通链不理想以及绕组的物理分离都会产生漏电感。漏电感作为与原边和输出绕组串联的杂散电感,会引发与绕组串联的意外压降,从而事实上降低了输出电压调整精度。常用的经验法则是,采用恰当绕线的变压器在交叉负载下获得变化率在+/-5%至10%之间的非稳压输出。此外,重载稳压输出会由于峰值检测泄漏电感引起的电压尖峰而导致空载副边输出电压大幅增加。在这种情况下,预加载或软钳位将有助于限制电压。
连续导通模式(CCM)和非连续导通模式 (DCM) 各有其优点。根据定义,DCM 操作发生在输出整流器电流降至0A,下一个周期开始之前。DCM 操作的优势包括:较低的原边电感(通??梢允迪纸闲〕叽绲牡缭幢溲蛊鳎?,消除了整流器的反向恢复损耗和 FET 导通损耗,而且没有右半平面零点。但是,与CCM相比,这些优势又被一些缺陷所抵消,如原边和副边中较高的峰值电流、增加的输入和输出电容、增加的电磁干扰 (EMI)以及轻载下降低的占空比。

图2: CCM与DCM反激转换器FET和整流器电流的比较。
图2表明了在最小VIN下,CCM和DCM模式下的负载从最大值下降到约25%时,Q2和D1中的电流变化。CCM模式下,当输入电压固定且负载介于其最大和最小设计水平(约25%)之间时,占空比恒定。电流“基础”水平随着负载的减少而降低,直到进入DCM模式,此时占空比下降。在DCM模式下,最大占空比仅在VIN最小和负载最大时出现。占空比随着输入电压的增加或负载的减少而降低。
这会导致高压线路和最小负载下的占空比变小,因此请确保您的控制器可以在此最短导通时间正常运行。在整流器电流达到 0A后,DCM 操作会给低于50%的占空比操作引入死区时间。其特征是FET漏极上的正弦电压,它由剩余电流、寄生电容和漏电感设置,通常为良性。在此设计中,采用CCM操作是为了通过降低开关损耗和变压器损耗来实现更高的效率。
该设计使用原边参考14V偏置绕组,在12V输出达到稳压后为控制器供电,与直接通过输入供电相比,降低了损耗。另外,我选择了两级输出滤波器以实现低纹波电压。第一级陶瓷电容器处理来自D1脉动电流的高RMS电流。再通过滤波器L1和C9/C10将纹波电压降低大约10倍,同时降低C9/C10 中的RMS电流。如果可以接受较高的输出纹波电压,也可以取消L/C滤波器,但输出电容器必须能够处理全部RMS电流。
UCC3809-1和UCC3809-2 控制器专为隔离式应用而设计,可以直接与U2光耦合器连接。在非隔离式设计中,可以取掉U2和U3以及直接连接到控制器的电压反馈电阻分压器,例如带有内部误差放大器的UCC3813-x系列。
Q2 和 D1 上的开关电压会在变压器绕组间和元件寄生电容中产生高频共模电流。如果没有 EMI 电容器 C12 提供返回路径,这些电流将流入输入和/或输出,增加噪声并可能导致操作不稳定。
Q3/R19/C18/R17组合通过将振荡器的电压斜坡与 R18 的原边电流采样电压相加来提供斜坡补偿,用于实现电流模式控制。斜坡补偿消除了次谐波振荡(宽占空比脉冲后面紧跟窄脉冲的现象)。由于该转换器设计为不超过50%的占空比操作,因此我添加了斜坡补偿以降低开关抖动敏感性。不过要注意,过大的电压斜率会将控制回路推向电压控制模式并可能引起不稳定。最后,光耦合器传输来自副边的误差信号以保持输出电压的稳定。反馈 (FB) 信号包括电流斜坡、斜坡补偿、输出误差信号和用于降低过流阈值的DC偏移。
图3为Q2和D1的电压波形,反映出一些漏电感和二极管反向恢复引起了振铃。

图3:通过钳位和缓冲器限制FET和整流器振铃(57 VIN,12V/5A)。
在要求低成本隔离式转换器的应用中,反激是标准拓扑。本设计示例涵盖了CCM 反激拓扑设计的基本注意事项。关注我们可以了解后续更详细的功率级设计计算。
(来源:转载自《电子工程专辑》网站,作者:John Betten,参考原文:Flyback converter design considerations。)
免责声明:本文为转载文章,转载此文目的在于传递更多信息,版权归原作者所有。本文所用视频、图片、文字如涉及作品版权问题,请电话或者邮箱联系小编进行侵删。



