【导读】放大器的失调电压是工程师在直流耦合电路设计中,评估频次极高的参数,本篇通过一个案例介绍失调电压的影响方式,以及探讨产生原因。
放大器的失调电压是工程师在直流耦合电路设计中,评估频次极高的参数,本篇通过一个案例介绍失调电压的影响方式,以及探讨产生原因。
01 由失调电压导致故障的一则案例
2019 年 8 月 11 日(星期日)晚,笔者接到负责电源领域同事的信息,一家上市公司在汽车电子领域首款产品的小批量生产测试中出现异常,其中使用 ADI 放大器设计的电路发生“失效”问题,急需申请失效分析。8 月 12 日上午现场拜访该企业,工程师讲述电路设计不存在问题,并且通过 ADI 官方指定渠道购买 15 片 ADA4851-1,其中 2 片芯片所在的板卡出现“失效”,将“失效”板卡中 ADA4851-1 芯片与正常工作板卡的 ADA4851-1 芯片进行互换,“失效”现象跟随“异常芯片”继续复现,因此要求进行失效分析。
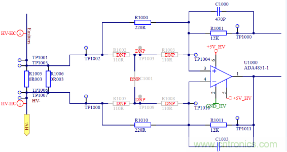
面对上述问题的现象描述,笔者无法定位问题的根源。与项目组负责人详细了解电路图和测试过程。如图 2.7,使用 ADA4851-1 组建差动放大电路,电路由+5V 单电源供电,TP1000 网络由参考电压源提供。工作中在输入端 TP1001 网络与 TP1006 网络连接到地时,如果 ADA4851-1 的输出端(TP1011 网络)电压超出±38.7mV 时,系统判定电路出现异常并终止工作,上述 2 片“异常芯片”的输出电压均超过±38.7mV。

图 2.7ADA4851-1 应用电路
参考 ADA4851-1 的电气参数进行分析,如图 2.8。在 25℃环境中,+5V 供电,电路增益为 1 时,输入失调电压的典型值为 0.6mV ,最大值为 3.4mV。

图 2.8 ADA4851-1 输入失调电压
假定图 2.7 中的比例电阻完全匹配,即 R1000 与 R1010 为 220Ω,R1001 与 R1011 为 12KΩ。该差动放大电路的增益为 54.4 倍。输入失调电压经过放大后的输出应为 32.7mV(典型值)时电路正常工作,但是失调电压最大值对应的输出值为 185.5mV,已经超出判定故障的阈值电压。并且在+5V 电压供电时,ADA4851-1 失调电压的分布如图 2.9,输入失调电压为±1mV 的情况出现频次较高,此时对应的输出电压为±54.4mV,同样超出系统判定的阈值电压。

图 2.9 ADA4851-1 输入失调电压分布
所以笔者与工程师确认,现有 ADA4851-1 应用电路的输出电压折算到输入端,均在数据手册参数范围内,工作不存在失效问题,该电路的软件判定阈值设计不合理,建议整改办法包括:
(1)调整判定故障的阈值电压。
(2)使用低失调电压的放大器,并类比 ADA4528,在 25℃环境中,+5V 供电时,失调电压最大值仅为 2.5uV 如图 2.10。失调电压的分布更为集中,如图 2.11。

图 2.10 ADA4528-1 电调电压

图 2.11 ADA4528-1 失调电压分布
通过该案例可见,失调电压的存在,导致电路输出产生直流误差。
02 失调电压与漂移定义
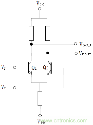
如图 2.12(a)为放大器模型,短路放大器的两个输入端(Vp、Vn),如果是理想放大器其输出电压 Vo 应为 0V。但是,真实放大器内部处理 Vp 与 Vn 的输入级存在失配,导致放大器的输出不为 0V。为了使真实放大器的输出实现 0V,需要在输入管脚之间增加适合的校正电压,称为失调电压(Offset voltage,Vos)。
如图 2.12(b),真实放大器的电压传递曲线(VTC)不会过原点,它向左移还是右移由失配的方向决定??梢岳斫馕诶硐牖蛭奘У鞯缪狗糯笃鞯囊桓鍪淙攵舜桓鲂〉缪乖?Vos,其电压传递曲线如式 2-1。
为了实现输出电压为 0V,需要满足式 2-2。
所以放大器的两个输入端电压关系是近似相等,即“虚短”原则。Vos 的取值范围在毫伏到微伏。

图 2.12 具有失调电压的放大器模型和电压传递曲线
对于某个放大器的失调电压是确定值,但是放大器会因为温度、工作时间变化,使输入失调电压产生随其变化量比值的变化,该比值称为失调电压漂移(Offset Voltage Drift)。
(1)变量为温度,单位是μV/℃,表示输入失调电压的变化量与导致该变化的温度变化量的比值。数据手册提供的参数为测量温度范围内的平均值,符号为ΔVOS/ΔT,或者 dVOS/dT。
考虑温度漂移的失调电压,为式 2-3。
如图 2.2,以 ADA4077-1 SOIC 封装 B 级芯片为例,在 25℃环境中,供电电压为±15V,失调电压最大值为 35μV,失调电压漂移最大值为 0.25μV/℃。当芯片温度上升到 75℃时,将参数代入式 2-3 计算失调电压变化为 47.5μV。

图 2.2 ADA4077 失调电压与温漂
(2)变量为时间,单位是μV/Mo,表示失调电压每月变化多少微伏。代表放大器在长期工作中失调电压的稳定性。
如图 2.18,ADA4077 数据手册提供实测 10000 小时失调电压漂移。工程师以此模拟系统长期运行,可以评估在设备长期工作中放大器失调电压的稳定情况。
失调电压漂移是放大器电路设计中难以处理的参数,因为它的存在随时会产生新的失调电压,所以常见的处理方法是使用失调电压漂移参数小的放大器。

图 2.18 ADA4077 实测 10000 小时的失调电压长期漂移
03 失调电压产生原因
(1)输入级的制造工艺
放大器输入失调电压的产生,主要由于输入级对称三极管晶圆的不匹配所导致。如图 2.13,三极管(Q1,Q2)的匹配度,在一定范围内和晶圆面积的平方根成正比,就是说匹配度提高到原来的两倍,晶圆面积就是原来的四倍。当达到一定水平后,增加晶圆面积也不能改善输入失调电压,另外增加面积会直接增加芯片的制造成本。所以,常用的方法是在放大器生产后再进行测试与校准,或者在输出级使用斩波等技术改善放大器的失调电压。

图 2.13 放大器输入级电路
如表 2.1 为 ADI 不同种类放大器的失调电压范围,及代表型号。

表 2.1 多类放大器的失调电压范围和代表型号
(2)芯片封装技术
放大器的封装类型,通常包括 SOIC、MSOP、LFCSP、SOT-23 几种,大多数放大器的封装不会影响失调电压。如图 2.14 所示 ADA4528-1 有 MSOP、LFCSP 封装两种,失调电压的典型值,最大值、最小值没有因为封装而不同,如图 2.10。

图 2.14 ADA4528-1 封装示意图
但是少数放大器的封装技术会影响放大器的失调电压。如图 2.2,ADA4077-2 A 级的 MSOP 封装芯片的失调电压最大值为 90μV,典型值为 50μV。同等条件下 SOIC 封装的 ADA4077-2 A 级芯片的失调电压最大值为 50μV,典型值为 15μV。两种封装失调电压的分布也存在明显区别,其中 SOIC 封装的失调电压分布相对集中,如图 2.15。

图 2.15 ADA4077-2MSOP 与 SOIC 封装的失调电压分布
注:芯片规格书中常见 A 级、B 级产品,在生产的原材料,制造过程完全一致,区别在封装测试完成以后,将个别较好的参数进行标记。
综上,由于半导体工艺所导致失调电压是构成电路直流误差的重要影响因素之一。在稳定的环境中,由失调电压导致的直流误差可以进行校准,但是失调电压漂移所产生影响无法过校准完全消除。
免责声明:本文为转载文章,转载此文目的在于传递更多信息,版权归原作者所有。本文所用视频、图片、文字如涉及作品版权问题,请电话或者邮箱联系小编进行侵删。



