【导读】图 1 中所示为一个典型的直流电机控制电路。电路得名于“H 桥式驱动电路”是因为它的形状酷似字母 H。4 个三极管组成 H 的 4 条垂直腿,而电机就是 H 中的横杠(注意:图 1 及随后的两个图都只是示意图,而不是完整的电路图,其中三极管的驱动电路没有画出来)。
一、H 桥原理
图 1 中所示为一个典型的直流电机控制电路。电路得名于“H 桥式驱动电路”是因为它的形状酷似字母 H。4 个三极管组成 H 的 4 条垂直腿,而电机就是 H 中的横杠(注意:图 1 及随后的两个图都只是示意图,而不是完整的电路图,其中三极管的驱动电路没有画出来)。
如图所示,H 桥式电机驱动电路包括 4 个三极管和一个电机。要使电机运转,必须导通对角线上的一对三极管。根据不同三极管对的导通情况,电流可能会从左至右或从右至左流过电机,从而控制电机的转向。
图 1 H 桥式电机驱动电路要使电机运转,必须使对角线上的一对三极管导通。例如,如图 2 所示,当 Q1 管和 Q4 管导通时,电流就从电源正极经 Q1 从左至右穿过电机,然后再经 Q4 回到电源负极。按图中电流箭头所示,该流向的电流将驱动电机顺时针转动?! 〉比?Q1 和 Q4 导通时,电流将从左至右流过电机,从而驱动电机按特定方向转动(电机周围的箭头指示为顺时针方向)。

图 2 H 桥电路驱动电机顺时针转动图 3 所示为另一对三极管 Q2 和 Q3 导通的情况,电流将从右至左流过电机。 当三极管 Q2 和 Q3 导通时,电流将从右至左流过电机,从而驱动电机沿另一方向转动(电机周围的箭头表示为逆时针方向)。

图 3 H 桥电路驱动电机逆时针转动
二、使能控制和方向逻辑驱动电机时,保证 H 桥上两个同侧的三极管不会同时导通非常重要。如果三极管 Q1 和 Q2 同时导通,那么电流就会从正极穿过两个三极管直接回到负极。此时,电路中除了三极管外没有其他任何负载,因此电路上的电流就可能达到最大值(该电流仅受电源性能限制),甚至烧坏三极管?! 』谏鲜鲈颍谑导是缏分型ǔR糜布缏贩奖愕乜刂迫艿?a target="_blank" style="text-decoration:none;" >开关?! ⊥?4 所示就是基于这种考虑的改进电路,它在基本 H 桥电路的基础上增加了 4 个与门和 2 个非门。4 个与门同一个“使能”导通信号相接,这样,用这一个信号就能控制整个电路的开关。而 2 个非门通过提供一种方向输人,可以保证任何时候在 H 桥的同侧腿上都只有一个三极管能导通。(与本节前面的示意图一样,图 4 所示也不是一个完整的电路图,特别是图中与门和三极管直接连接是不能正常工作的。)

图 4 具有使能控制和方向逻辑的 H 桥电路
采用以上方法,电机的运转就只需要用三个信号控制:两个方向信号和一个使能信号。如果 DIR-L 信号为 0,DIR-R 信号为 1,并且使能信号是 1,那么三极管 Q1 和 Q4 导通,电流从左至右流经电机(如图 4.16 所示);如果 DIR-L 信号变为 1,而 DIR-R 信号变为 0,那么 Q2 和 Q3 将导通,电流则反向流过电机。

图 5 使能信号与方向信号的使用
实际使用的时候,用分立件制作 H 桥式是很麻烦的,好在现在市面上有很多封装好的 H 桥集成电路,接上电源、电机和控制信号就可以使用了,在额定的电压和电流内使用非常方便可靠。比如常用的 L293D、L298N、TA7257P、SN754410 等。
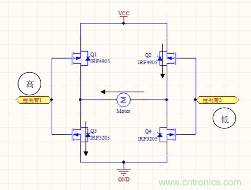
三、MOS 管 H 桥 1、上臂 PMOS,下臂 NMOS 它由 2 个 P 型场效应管 Q1、Q2 与 2 个 N 型场效应管 Q3、Q3 组成,所以它叫 P-NMOS 管 H 桥。 桥臂上的 4 个场效应管相当于四个开关,P 型管在栅极为低电平时导通,高电平时关闭;N 型管在栅极为高电平时导通,低电平时关闭。场效应管是电压控制型元件,栅极通过的电流几乎为“零”。 正因为这个特点,在连接好下图电路后,控制臂 1 置高电平(U=VCC)、控制臂 2 置低电平(U=0)时,Q1、Q4 关闭,Q2、Q3 导通,电机左端低电平,右端高电平,所以电流沿箭头方向流动。设为电机正转。

图 6 控制臂 1 高电平,控制臂 2 低电平,正转
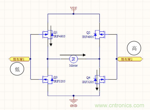
控制臂 1 置低电平、控制臂 2 置高电平时,Q2、Q3 关闭,Q1、Q4 导通,电机左端高电平,右端低电平,所以电流沿箭头方向流动。设为电机反转。

图 7 控制臂 1 低电平,控制臂 2 高电平,反转
当控制臂 1、2 均为低电平时,Q1、Q2 导通,Q3、Q4 关闭,电机两端均为高电平,电机不转;当控制臂 1、2 均为高电平时,Q1、Q2 关闭,Q3、Q4 导通,电机两端均为低电平,电机也不转,所以,此电路有一个优点就是无论控制臂状态如何(绝不允许悬空状态),H 桥都不会出现“共态导通”(短路)。
2、4 个 N 型场效应管的 H 桥
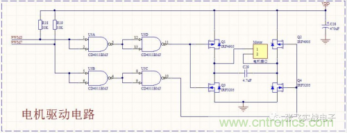
另外还有 4 个 N 型场效应管的 H 桥,内阻更小,有“共态导通”现象,栅极驱动电路较复杂,或用专用驱动芯片,如 MC33883,原理基本相似,不再赘述。下面是由与非门 CD4011 组成的栅极驱动电路,因为单片机输出电压为 0~5V,而我们小车使用的 H 桥的控制臂需要 0V 或 7.2V 电压才能使场效应管完全导通, PWM 输入 0V 或 5V 时,栅极驱动电路输出电压为 0V 或 7.2V, 前提是 CD4011 电源电压为 7.2V 。 切记!!故 CD4011 仅做“电压放大”之用。之所以用两级与非门是为了与 MC33886 兼容。

两者结合就是下面的电路:调试时两个 PWM 输入端其中一个接地,另一个悬空(上拉置 1),电机转为正常。监视 MOS 管温度,如发热立即切断电源检查电路。CD4011 的 14 引脚接 7.2V,7引脚接地。

使用时单片机 PWM 输出信号:1 路为 PWM 方波信号,另一路为高电平(置 1)。反转亦然。



