【导读】百度一下上拉电阻与下拉电阻,一堆一堆的解释就出来了,不过,好像没有一个能解释的通熟易懂,可能是写解释的人水平太高了,说的话小编也听不懂。我来给你来点通熟易懂的解释吧,保证你看懂!
上拉电阻与下拉电阻用在什么场合?
答:用在数字电路中,存在高低电平的场合。
上拉电阻与下拉电阻怎么接线?
上拉电阻:电阻一端接VCC,一端接逻辑电平接入引脚(如单片机引脚)
下拉电阻:电阻一端接GND,一端接逻辑电平接入引脚(如单片机引脚)

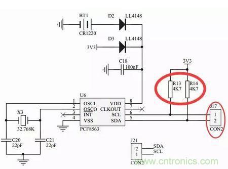
如上图,R13和R14,一端接到了3.3V,一端通过J17连接到单片机引脚,这两个电阻就是上拉电阻。

如上图,R18的一端连接到了GND,一端连接到了单片机的引脚(只不过是串了一个电阻后连接到了单片机引脚)。所以这个就是下拉电阻。
上拉电阻和下拉电阻有什么用?
提高驱动能力:
例如,用单片机输出高电平,但由于后续电路的影响,输出的高电平不高,就是达不到VCC,影响电路工作。所以要接上拉电阻。下拉电阻情况相反,让单片机引脚输出低电平,结果由于后续电路影响输出的低电平达不到GND,所以接个下拉电阻。
在单片机引脚电平不定的时候,让后面有一个稳定的电平:
例如上面接下拉电阻的情况下,在单片机刚上电的时候,电平是不定的,还有就是如果你连接的单片机在上电以后,单片机引脚是输入引脚而不是输出引脚,那这时候的单片机电平也是不定的,R18的作用就是如果前面的单片机引脚电平不定的话,强制让电平保持在低电平。
再这么解释一下吧,如果IE_DATA那个地方,不连接任何引脚,那么由于R18的下拉作用,IE_DATA就是低电平,所以三极管就不会导通。


