桃花源qm花论坛(品茶),凤楼阁论坛官网入口网址,一品楼品凤楼论坛最新动态,风楼阁全国信息2024登录入口

汽车音响扬声器?;さ缏飞杓萍霸⌒?/h2>

发布时间:2014-07-30 责任编辑:sherryyu

【导读】本文讲解的是汽车音响扬声器?;さ缏飞杓?,该汽车音响扬声器?;さ缏分饕芍械愕缥患觳獾缏?、延时电路及继电器等组成。电路工作过程请看下文。同时小编还分享了如何选取该?;さ缏分械脑骷?。
 
一、工作原理 
 
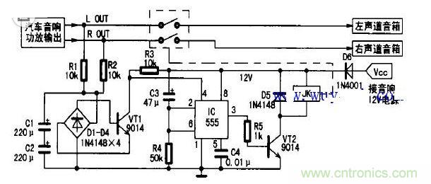
扬声器?;さ缏啡缤?所示。主要由中点电位检测电路、延时电路及继电器等组成。电路工作过程是:
 
在接通音响电源的瞬间,因电容C3两端电压不能突变,可视为短路,则时基电路555的②、⑥脚电位高于2/3 Vcc,故555处于复位状态,③脚输出低电平,晶体管VT2截止,继电器JK常开触点不动作。同时+12 V电压通过电阻R4向电容C3充电,延时约5s(秒钟)后555的②、⑥脚电位降低至1/3Vcc,555被触发置位,③脚由低电平变为高电平,晶体管VT2导通,继电器JK得电,常闭触点闭合,从而实现了延迟一段时间将扬声器接入功放,彻底消除了开机时大电流对扬声器的冲击。 
 
关闭音响电源时,+12电压很快消失,但功放输出信号并没有立即消失,同样避免了关机过程产生的冲击噪声。 
 
当功放工作异?;蛘咭馔馑鸹刀贾轮械愕缥还?高于1.8 V)时,直流电压经R1、R2限流,送至C1、C2滤波及D1~D4整流,约1~2s(秒),晶体管VT1导通,555的④脚由高电平变低电平,555被直接复位,③脚输出低电平,晶体管VT2截止,继电器JK失电,??サ闾锷饔牍Ψ诺缏范峡?,有效地?;ち搜锷鞑皇芩鸹怠?nbsp;
 
改变R4、C3的参数,可调整扬声器?;さ缏房映偈奔涞某ざ?,一般设为5 s(秒)即可。 
汽车音响扬声器?;さ缏? width=
二、元件选择 
 
555一定要选用功耗很低的CMOS时基电路。VT1、VT2用9014、C1815型小功率塑封晶体管,要求电流放大倍数β>100。D1~D5均用1N4148型硅开关二极管,D6用于电源接反?;?,可选用1N4001~1N4007型硅整流二极管。R1~R5均用0.5 W五色环金属膜电阻。C1、C2用优质铝电解电容,C3要选用漏电小、精度高的钽电解电容,否则将影响延时精度。JK选用12 V/7 A双联型继电器(左、右声道各用一组),如JZC-22F。
要采购扬声器么,点这里了解一下价格!
特别推荐
技术文章更多>>
技术白皮书下载更多>>
热门搜索

关闭

?

关闭