【导读】本文介绍的是一款很经典的电视信号调制芯片的内部电路设计,该芯片所调制的视频效果有很高的还原度。现在讲这款芯片的内部电路设计分享给大家,可以作为DIY的基础理论,当然如果大家有好的创意设计,希望能展示出来大家一起学习!
本文介绍的是一款经典电视信号调制芯片的内部电路设计,所调制的视频效果还原度较高。
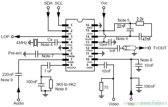
电视信号调制芯片内部电路设计图如下:

相关阅读:
针对电视扫描电路故障的五种检查与判断方法
http://www.5r3h.cn/gptech-art/80021633
DIY/电路设计必备:详解测温芯片DS18B20
http://www.5r3h.cn/cp-art/80021624





