中心议题:
- ?;さ缏饭ぷ髟矸治?/strong>
- ?;さ缏返魇杂胧迪?/strong>
解决方案:
- 开关电源采用负温度系数电阻组成的软启动?;さ缏?/strong>
- 开关电源脉宽调制器采用脉宽调制器T L494
- 利用LM339 电压比较器实现的掉电?;?/strong>
精密机床数控系统由CNC 控制器、内置PLC 控制器、开关电源电路、CRT 显示器、输入输出接口、光电编码器等设备组成。而开关电源电路负责为整个机床数控系统各部分设备提供电源。在机床加工车间等场所,因有较多大功率用电设备,在这种复杂电磁环境下, 如果开关电源可靠性不高、保护功能缺乏, 会使得数控机床系统工作异常,很容易出现飞车等重大事故。
因此,具有各种?;すδ艿母呖煽啃钥氐缭词鞘鼗蚕低澄榷üぷ鞯闹匾V?。本文主要介绍了一种机床数控系统用开关电源各种?;さ缏返墓ぷ髟砗褪迪址椒?,通过实际研制, 使得该系统开关电源稳定性大大提高, 保护功能稳定可靠, 满足了批量生产要求?! ?br />
1 保护电路工作原理分析
机床数控用开关电源包含有软启动?;?、过压?;ぁ⒐鞅;ぁ⑶费沟舻绫;さ鹊缏??! ?br />
(1) 软启动电路
由于开关电源输入整流电路后级大多采用电容性滤波电路滤波, 在电源合闸瞬间, 往往会产生电流幅值高达几十甚至几百安培的浪涌电流,此种浪涌电流十分有害,会造成开关电源启动故障甚至损坏。常用的软启动电路有可控硅和限流电阻组成的防浪涌软启动?;?、继电器触点组成的软启动保护、负温度系数电阻组成的软启动?;さ缏返?。
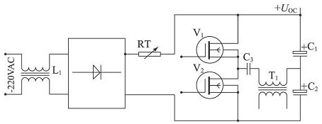
本系统开关电源采用负温度系数电阻组成的软启动?;さ缏?, 简单实用, 工作可靠。如图1, 220 V 交流电经线圈L1滤波共模干扰后, 整流产生约三百伏左右直流电压, RT 电阻为负温度系数热敏电阻,型号为M02-7Ω。当电源合闸瞬间, 浪涌电流使得热敏电阻发热, 阻值迅速减小, 输出直流电压逐渐建立,可有效防止浪涌电流对电源电路的冲击, 使得整个电源半桥变换电路稳定可靠。

图1 负温度系数电阻组成的输入软启动电路
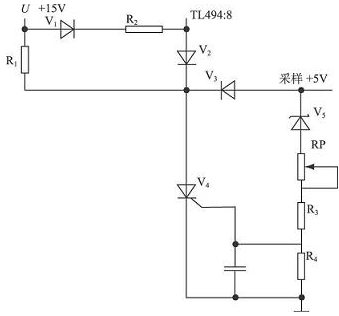
在开关电源启动时, 由于脉宽调制器尚未建立稳定的驱动脉冲, 需采取措施使得驱动脉冲逐渐建立起来,该开关电源脉宽调制器采用性价比较高的脉宽调制器T L494。如图2, TL494 的第四脚为死区控制,它既可以为变换功率管提供安全的死区时间控制, 也可以作为驱动芯片的软启动控制??布?, 电容器C1上未建立电压, + 5 V 通过电容C1 送TL494: 4 脚, 封锁脉宽调制器的输出脉冲。随着电容C1 两端电压逐渐升高, T L494: 4 脚电压逐渐下降, 驱动脉冲宽度逐渐展宽。当辅助电源+ 15 V 出现故障时, 三级管V1迅速导通, + 5 V 电压经三极管V1 送T L494: 4 脚, 切断驱动脉冲, 使开关电源停止工作而不致损坏。

图2 利用TL494:4 脚进行驱动软启动及电源?;ぁ ?/p>
[page]
(2) 过压保护电路
通常的数字信号处理电路大多采用TT L 或CMOS 系列的集成门电路。对于TTL 集成门电路,往往工作电压不能大于5. 5 V。该数控系统开关电源输出有多路, 有+ 5 V, + 15 V, - 15 V, + 24 V 等多路输出, 在开关电源系统中,对主变换电压+ 5 V 进行过压?;?, 具体电路见图3。

图3 数控开关电源过压?;さ缏贰 ?/p>
工作原理: 数控开关电源由辅助电源+ 15 V 提供给可控硅V4管阳极工作电压, 实际输出取样电压送至稳压管V5 , 当超出?;さ缪广兄? 5. 5 V 时, 输出电压经稳压管、电阻R3 、R4 分压触发可控硅V4 导通, 将辅助电源+ 15 V 通过电阻R1接地, 同时通过二极管V2切断8 脚电源。调节RP 电位器, 可以对输出电压?;ゃ兄档憬猩柚谩! ?br />
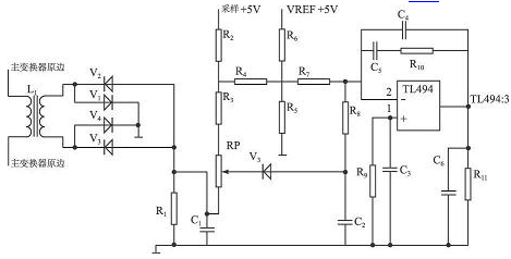
(3) 过流?;さ缏?/strong>
本开关电源过流?;さ缏返墓ぷ髟砑?。变压器T 1原边串接在开关电源主变压器原边回路中, 通过实验选择合理的变压器原副边匝数比,感应开关电源变换时的原边电流值, 经二极管V1 ~ V4 整流, R1、C1 滤波后送电位器RP。原边电流越大,电流取样变压器整流出的电压越大, 电位器RP 中心点电压越低,TL494: 2 脚电压随之下降, 使得TL494: 3 脚电压升高,送入脉宽调制器, 将T L494 驱动脉冲宽度逐渐减少, 从而得到过流?;さ哪康?。图中电容C4、C5、R10为TL494 误差放大器的反馈元件, 使得放大电路稳定可靠。

图4 数控开关电源过流保护电路电路图
(4) 欠压?;さ缏?/strong>
利用+ 5 V 及PF ( Power FAIL) 信号进行比较, 在+ 5 V 掉电时, PF 信号至少需维持10 ms 时间,以便存储相关信息。欠压?;さ缏啡缤? 所示。

(a) 利用LM339 电压比较器实现的掉电?;?/p>

(b) 上电时序及掉电?;な毙蛲?br />
图5 数控开关电源的欠压?;さ缏?/p>
[page]
2 ?;さ缏返魇杂胧迪?/strong>
(1) 软启动电路调试
热敏电阻软启动电路, 可用电烙铁对负温度系数热敏电阻贴近进行烘烤, 用万用表测量其电阻值变化,同时计时并估算其电阻变化率,进行初步检验。将不同阻值的热敏电阻分别装入电路, 用示波器高压探头测试开机时整流电路输出的高压波形, 比较其电压建立时间,从而选择合适的负温度系数热敏电阻?! ?br />
(2) 过压?;さ缏返魇?/strong>
过压?;さ缏分械目煽毓璐シ⒌缏芬螅?1) 触发时要求能供出足够的触发电压和电流。2) 不触发时, 触发端电压应小于0. 15 V ~ 0. 2 V, 为防止误触发, 一般宜加1~ 2 V 的负偏压。3) 触发脉冲的上升前沿要陡, 最好在10us 以下,使触发电压准确。4) 触发脉冲必须有足够的宽度, 因可控硅的开通时间一般在6us 以下, 故脉冲宽度应大于6us, 最好有20us~ 50us?! ?br />
过压保护电路调试: 将输出电压逐渐调至5. 5 V,用万用表测试可控硅的触发极电压, 同时用示波器观察驱动芯片TL494: 8 脚、11 脚波形, 调节过压保护多圈电位器RP, 直到?;さ缏范鳎?驱动波形消失为止, 此时保持多圈电位器RP 旋钮位置不变。逐渐调低输出电压, 保护电路因可控硅不触发而不动作。如再调高输出电压至5. 5 V, ?;さ缏方?, 反复试验,直至?;さ缏饭ぷ魑榷煽??! ?br />
(3) 过流保护电路调试
过流?;さ缏费≡窀咂堤跆宕判綞E12, 原边电感量为0. 013 mH, 副边电感量为0. 74 mH 。该开关电源+ 5 V 最大输出电流为25 A, 截取直径为 1. 2mm 的漆包线一段, 量取其电阻值为0. 2Ω , 将此模拟负载接在电路中,测量过流整流输出电压Ui, 调整过流?;ざ嗳Φ缥黄?, 电路在Ui= - 0. 57 V 时开始保护。改变输出模拟负载,反复调试过流?;さ缏凡问钡焦鞅;さ缏肺榷煽俊! ?br />
3 结论
本文通过对数控开关电源保护电路的工作原理分析及调试, 提出了一种软启动保护、过压过流?;さ木咛迨涤玫缏罚钪蘸侠砩瓒烁鞅;さ缏返墓ぷ鞑问?,使得数控系统开关电源的保护功能稳定可靠, 整机性能得到了提升, 为数控系统的批量生产奠定了基础。



