中心议题:
- 不同类型熔丝比较
- 电子熔丝的重要特点
- 使用电子熔丝的要点
- 过压钳位?;ば酒馐芄顾蔡跋?/strong>
- 监测发热信号以检测芯片的状态
- 集成了dv/dt电路控制系统浪涌电流
- 在FET温度达到关闭点的事件中启动热关闭
计算机系统电源总线很好理解及量化。大多数外围器件要么使用12V总线,要么使用5V总线,或同时使用12V及5V总线。由于连接至这些总线的器件数量众多,需要认真注意每个电路的接口。
无论器件什么时候连接至带多个负载的电源,都需要当本地?;さ缏?。这种需要是双重的,既需要在发生电压瞬态事件时保护这些器件免受电源影响,也需要在发生过载条件时?;さ缭疵馐苷庑┢骷跋?。本文介绍几种不同的熔丝选择,并详细解释电子熔丝(eFuse)的工作。
不同类型熔丝比较
为了更好地了解市场上不同的熔丝选择,我们比较了这问题常见的三种解决方案。金属熔丝应用已久,易于理解。它们通常联合硅瞬态电压抑制器(TVS)一起使用,结合了钳位电压尖峰和限流?;?。
聚合物器件以导电型塑料制成,这些器件在电流(内部热量)达到预设定的电平时会改变它们的阻抗。这些器件也经常与TVS器件一起使用,就像金属熔丝那样。电子熔丝是半导体电路,控制功率开关(通常是功率MOSFET),并按照预设的参数改变其阻抗。表1简单比较了这三类熔丝。

所选的这些测试器件是我们讨论的不同类型器件的代表。多家制造商提供众多额定值各不相同的器件。因此,这比较并不是决定性的,但可助了解不同类型器件的主要区别。
1.动作周期数:电子熔丝是半导体电路,虽然任何元件都有其相关的平均无故障时间(MTBF),但它没有固有的耗损(wear-out)问题。测试显示,它们经过数百万次工作周期都没有故障。聚合物熔丝的使用寿命有限,虽然在大多数情况下它们的寿命都比它们所?;さ淖爸贸さ枚?。当然,金属熔丝是仅能使用一次的器件。
2.动作时间:金属熔丝或聚合物熔丝的动作时间取决于发热量,不同环境温度及过载幅度下的动作时间各不相同。由于电子熔丝是半导体电路,它们的工作速度比因热动作的器件高得多。
一般情况下,对金属熔丝和聚合物熔丝而言,电路的热时间常数及器件耗散的能量是影响器件能够?;さ缏返乃俣鹊闹饕蛩?。对电子熔丝而言,基于寄生电容及驱动电流的电气时间常数决定了动作速度,它们的速度快得多且非常一致。
3.导电/阻断时的电阻变化:这些数据对比了导电状态的电阻及阻断状态的电阻。电子熔丝的阻抗基于12V电压源及1nA最大泄漏电流。
4.导通阻抗容限:这个参数衡量的是器件在导电模式下的电阻变化。导电状态下的阻抗很重要,因为它是电源系统损耗的一种衡量标准,能够影响散热及电源稳压。
5.电流动作点容限:该参数指的是额定动作电流在20°C时的变化幅度。必须选择额定电流能够确保工作而不会在最大负载电流时动作的熔丝,故最低的动作点必须大于可能的最大负载。这样动作点容限就决定短路条件下最大电流有多大。
6.动作点变化vs.温度:这个变化参数属于器件总容限的一部分。
7.?;ぃ河捎诮鹗羧鬯亢途酆衔锶鬯渴茄细裣蘖鞯钠骷潜局噬喜换嵴攵缘缪辜夥寮八蔡录峁┍;?。有几种聚合物器件以与瞬态电压抑制器(TVS)钳位器件封装在一起的形式供货,能够提供电压瞬态?;ぁD承┫低持?,金属熔丝也与TVS器件结合在一起。
电子熔丝包含过压?;さ缏?,而这个功能本质上没有坏处。它不会改变功率场效应管(FET)的要求,仅会增加少许的控制电路。
8.复位选择:聚合物熔丝通常是在冷却后复位。市场上某些型号的聚合物熔丝也有会闩锁的版本。电子熔丝可设计成能够提供闩锁或复位功能。它们的设计也带有自动复位选项,如有需求也可提供。
9.尺寸:电子熔丝是所讨论的这三类器件中所有尺寸参数都最小的器件。
10. U.L.认证:市场上有多种UL认证,大多数金属熔丝应用都通过UL认证。某些聚合物熔丝有了UL认证等级(rating)。目前,电子熔丝还没有UL认证等级。但是,半导体器件的功能不像金属熔丝,不是诸如UL/CSA248-14这样的熔丝认证等级的候选者。
[page]
电子熔丝的重要特性
1电流感测
电子熔丝与热动作类熔丝(即金属熔丝和聚合物熔丝)的一项重要区别是其基于电流感测电路感测到的峰值电流而动作,其动作速度可为信号增加滤波器来减慢,但通常并不要求这样做。
由于电子熔丝感测并响应瞬态电流,高交流电平的负载应当集成某种程度的滤波。负载有大交流电成分并工作在与其他负载共用的总线时,无论使用的是哪种类型的熔丝器件,加入某种滤波是很好的设计习惯。大峰值电流会与总线及负载的其他杂散阻抗(strayimpedance)交互作用,可能导致其他负载上出现噪声。
2双电流限制
电子熔丝使用SENSEFETTM来开关电源、限制电流及监测输出电流。SENSEFET的优势是仅测量小部分的负载电流。没有SENSEFET,全部负载电流将要流经感测电阻,而这将需要大功率、极低阻抗的电阻。与价格不足1美分的小型片式电阻相比,这些电阻较昂贵。
SENSEFET包含较大及较小的MOSFET,它们位于相同裸片上,漏极、栅极相连。如果源极的电势相同,这些FET将很好地共享电流。在SENSEFET中,测得流经感测单元的电流,而感测电阻的压降保持得越低越好,从而使源极接近相同的电势,并使两个器件的共享比例误差极小。
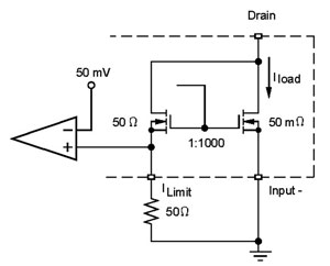
图1所示为限流所用基本电路的原理图。主FET的漏极至源极有足够的压降时,电路就类似于两个电流源,电流以与两个FET相同的比例共享:本例中是1000:1。
本例中,1A的负载电流将触发限流变压器,并开始启动恒流工作模式。负载电流到达1A时,感测电流将是其1/1000,即1mA。流经50Ω感测电阻的1mA电流将导致电阻出现50mV压降,而这是限流放大器的阈值。这个模式称作短路,因为在短路条件下FET感测到明显的电压降。导通时,器件处于工作模式,因为输出为低电平,而且通常情况下,这器件在为输出电容充电时处于限流状态。

图1 采用SENSEFET感测电流
当输出电容充电完成时,电流急降,限流电路停止控制输出。在这种条件下,FET电压极低,限流电路充当分压器。如果我们还是假设负载电流为1A,那么主FET的压降就为50mV。电流感测放大器的输入就是这电压根据由感测单元(50Ω)和外部感测电阻(50Ω)构成的分压器按比例所分的电压。所有电流变压器上的输入仅有25mV电压,不足以激活放大器,且这器件没有进入限流状态。
图2展示NIS5132的一对曲线。导通较低的曲线时,激活的是短路曲线。一旦电流降低至低于这个电平,FET就完全导通(线性区域),接下来面对的就是过载电平。如果电流达到过载电平,FET的栅驱动将立即减小,而漏极至源极电压将增加,并会将工作模式改为短路电平模式。这器件在过载电平时不能维持稳态工作。

图2 NIS5132的限流曲线
限流电路永远都不会关闭芯片,但只会降低输出电压。如果器件在芯片不能维持功率电平保持足够长的时间段的限流,热限制电路最终将关闭这器件。
使用电子熔丝
计算机总线是这些器件的极佳应用领域。如果总线上的过载会导致连接到总线上的任何负载关闭,分布式电源架构的可靠性就大打折扣。连接电路保护器件会大幅提升这类系统的可靠性。这并非新技术,但在过去,大多数方案采用金属熔丝或聚合物熔丝,并结合或没有合熔丝使用TVS器件。
这些器件的典型应用包括风扇驱动器、硬盘驱动器、光盘驱动器,以及通常从5V或12V总线消耗1A或更大电流的任何电路板。5V及12V电子熔丝都有供货。
它们还可用于热插拨应用。电子熔丝的功能是积极地限流,而非简单地监测电流并在预定的电平关闭电流。热插拨应用的一个例子是需要移除电源或硬盘驱动器并插入热总线的大型高可靠性计算机系统。这些器件限制浪涌电流至低电平,使器件的输入或输出端都不会出现瞬态电压。
[page]
1基本工作原理
电子熔丝器件是电子熔丝,如果理解其基本工作原理的话,就简单易用。图3显示的是电子熔丝的系统级原理图。图中显示了两个器件(5V及12V),它们连接至共用的启动及关闭电路。两个器件都含低导通阻抗的垂直MOSFET,用于低损耗工作。

图3 5V及12V熔丝的系统原理图
电子熔丝最少需要1个外部元件。电流感测电阻是必需的,且必需选择这电阻来设定限流至所期望的电平。可以增加其他元件来改变器件的功能。
这些元件有内部压摆率(dv/dt)控制电路,会在约1.5ms的时间间隔内提升输出电压。在dv/dt引脚至地间增加外部电容还能延长这时间。也能够使用启用(enable)引脚至地间的开漏极晶体管来控制这器件。
电子熔丝设计为默认导通状态。只有三种条件会导致它们关闭,否则FET会启用。这些条件是:
①达到了热限制值;
②输入电压不符合欠压锁定(UVLO)要求;
③启用(enable)引脚拉至低电平。
如果上述条件一个都没有符合,这器件将处理于导通状态,为负载提供电流。
2过压钳位
过压钳位功能?;じ涸孛馐芸赡芩鸷ζ涞缏返氖淙胨蔡挠跋臁J涑龅缪勾锏降缏飞瓒ǖ?12V器件的额定电压为15V,5V器件的额定电压为6.7V),主FET的栅驱动将减小,器件将充当线性稳压器工作。只要未达到热动作限制值,这种工作模式就能够无限地维持。过压电路不会直接关闭器件。这特性使这芯片能够?;じ涸孛馐芄顾蔡跋欤笔垢涸啬艹中ぷ?。
图4中,应用了持续时间数毫秒(ms)的25V瞬态,输出电压钳位至安全的电平。只要瞬态存在,这电路就一直钳位,只是芯片耗散的功率会有不同。

图4 12V电子熔丝对25V浪涌的瞬态响应
3启用(enable)电路
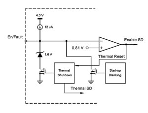
启用电路使用户能够控制器件,并在发生热关闭时提供信号。这是一种三态信号,同时发送及接收信息,能够监测这信号以检测芯片的状态。如果用户选择不用这个引脚,它只需保留在开路状态,器件会自己控制。
图5显示的是这电路的信号电平,而图6显示的是等效原理图。在正常工作中,内部电流源将启用引脚上拉至4.3V。如果发生热故障,由于过大直流电流、限流或过压?;ぴ?,这器件将关闭,热逻辑将把这信号下拉至1.6V电平。

图5 启用/故障信号电平
这电平能够由微处理器或其他电路来监测并提示发生了热关闭。启用引脚下拉至地时热闩锁会复位。热释放完毕后,芯片将重启。
图3所示电路中,二者的启用引脚连接在一起。这些芯片的设计支持3个器件连接在一起,启用引脚将使这些芯片能相互通信。如果任何一个芯片进入热关闭状态,所有连接在一起的器件都将关闭,直到启用引脚拉至低电平前。启用引脚拉至低电平将会把热过载的芯片上的闩锁复位,且所有芯片都将同时导通。
4 dv/dt(slew率控制)电路
为了控制系统的导通浪涌电流及电子熔丝负载的电压,集成了dv/dt电路来提升输出电压??刂剖涑龅缛萘蕉说缪沟膁v/dt率会迫使恒定电流流动,直至输出电压等于输入电压。
内部电容设定5V电子熔丝的上升时间(ramptime)为1.4ms,而设定12V器件的上升时间为0.9ms。若有需要,在这引脚上增加额外的电容能延长上升时间至数百毫秒。
5 UVLO
芯片的输入处于安全范围之前,内部欠压锁定(UVLO)电路将关闭输出。12V电子熔丝的UVLO设定为8.5V,而5V器件设定为3.6V。
6 热?;?/strong>
裸片上热?;すδ苁拐庑┢骷峁獭U夤δ芗嗖夤β蔉ET的温度,并在温度达到关闭点的事件中启动热关闭。这就保证FET工作在安全区域(SOA)。结合这个功能及限流电路,这些器件唯一的失效模式就是超过额定输入电压。

图6 启用/故障内部电路
目前的器件有热闩锁电路,在发生热故障时会关闭器件。然后芯片能通过下拉启用引脚至地并释放热,或是重新启动输入电源来重启。
在众多应用中,电子熔丝有明显的优势。对于较大电流的应用,低导通阻抗垂直MOSFET的优势是设计人员在下一个设计中考虑选择电子熔丝方案的另一个原因。




