中心论题:
- 分析过压的内外部?;?/strong>
- 分析低电压故障?;?/strong>
解决方案:
- 利用外部二极管提供过压保护
- 采用低电压故障?;?a target="_blank" style="text-decoration:none;" >开关
在现有设计中,大多数系统工作于标准电源电压(单极性3.3V或5V,或双极性±3.3V或±5V),这个电压通常也是板上的最高电压。在实际使用中,电路板的输入端子可能会暴露于比电源电压更高的电压之下,同时,电路板电源被切断后,输入端子上的电压有可能仍然存在。受这种过压影响的第一个元件常常是多路复用器或开关,这就要求为开关元件和下游电路提供适当的?;?。
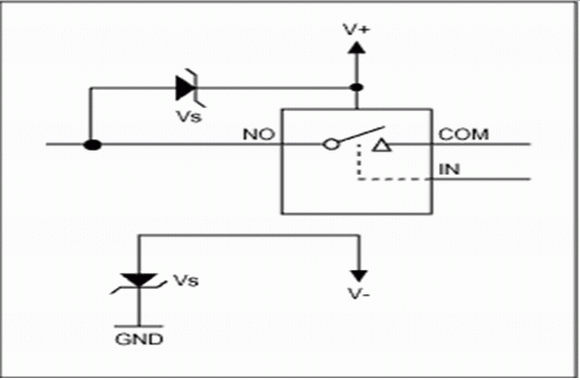
模拟开关内的通道元件通常包括一个或更多的MOSFET,同时还包含有寄生钳位二极管(钳位至电源电压),用于ESD?;?。图1显示了一个闭合的模拟开关的等效电路图。只要V+和V-存在,并且输入电压不超过:电源电压 + 钳位二极管的正向偏压(典型0.6V),二极管就处于反向偏置,没有电流通过。
图1. 闭合开关的等效电路
不正确的电源顺序会导致过压故障,许多开关要求首先接通最大的“正”电压,最后才是最低的“负”电压。应当注意的是,当电源关断时有输入电压或输入电压超出了电源电压时,都会有电流流过钳位二极管。这些二极管仅有数毫瓦的功率容量(取决于IC的半导体工艺),当因功率耗散而产生的热量超过一定容限时将会永久性地损坏开关。
更低一些的电流还可能会导致锁定—一种导致开关功能失效、并从电源吸取过量电流的故障状态。大多数情况下你只需移去开关上的所有电压便可消除锁定,而不会损坏开关,但在此之前整个电路板将不能正常工作。
外部?;?/strong>
防止模拟开关进入锁定状态的一个简单方法是增加一个大电流肖特基二极管(图2),这个二极管具有较低的正向偏压(最大0.3V)。如果输入电压超过了电源电压,肖特基的低偏压可保证没有电流流过钳位二极管,因为后者的典型正向偏压为0.6V。

图2. 利用外部肖特基二极管防止闭锁
不过,这种无锁定电路仍然存在有缺陷,不仅仅是因为两只保护二极管所带来的额外成本。肖特基二极管会让超过电源电压0.3V以上的任何电压通过。对于连接到V+、V-的器件,在电源没有接通(V+和V-位于地电平)并且输入电压始终低于电源线上连接的每个器件的极限值时不存在问题。
但是,这个电路并不能提供过压保护。举例来讲,如果V+ = 5V,开关输入端的故障电压为8V,这时V+就会被上拉到接近7.7V—这对于V+上连接的大多数数字器件来讲过高。即使当V+上只有开关本身,并且开关能够承受这样的故障电压,这样的高电压还是会通过闭合的开关危及到下游器件。此外,具有多路输入的开关需要在每个输入端连接一个肖特基二极管到V+,这样会增加很多成本和板上空间。
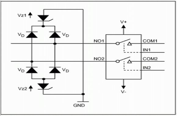
图3电路提供了一个比较好的过压保护方案,适合于那些在开关未接通电源之前永远不会有输入电压的应用。一个常规的硅二极管的正向偏压VD一般为0.7V,这样在选择齐纳管击穿电压Vz1时必须满足VD + Vz1 < V+。对于负向?;ず蚔z2也是一样:|D + Vz2| < |V-|。二极管(齐纳管和标准硅二极管)的最高额定电压必须按照可能的最高故障电压来选。
图3. 利用外部二极管提供过压?;?/p>
对于一个持续的过压故障(而非毛刺),须在地和齐纳二极管之间连接一个电阻来限制通过二极管的电流。这种?;さ淖畲笕钡闶窍拗屏丝氐氖淙氲缪狗段?。由于二极管的偏压有很大差异,二极管网络的最小/最大限也会有很大的差异。如果按最差的极限情况来设计网络,就有可能在电压比电源电压还低很多的情况下二极管就开始导通,这样就使开关丧失了满摆幅特性。
通过在输入通道中串联电阻(kΩ级)来限制流过开关中钳位二极管的电流也可以起到某种程度的?;ぁ2还?,过电压仍然可能威胁到开关下游的器件。串联电阻显著增加了开管导通时的通道电阻。这个电阻随着温度的改变会给信号带来误差,因为来自于开关的泄漏电流会流过这个增大了的导通电阻。
内部?;?br />
在模拟开关内部集成故障?;さ姆椒ㄊ紫缺挥糜谀持掷嘈偷亩嗦犯从闷鳎耐ǖ涝龃腗OSFET,依次为n沟道p沟道n沟道。这种结构可以为每个信号通道提供±100V的?;?图4)。随着输入电压接近并超过电源电压,复用器的导通电阻迅速增大,限制了输入电流,?;ち烁从闷?以及复用器前后的器件)。对于故障电流的限制同时也阻断了故障向其他通道的耦合。
图4. 早期故障?;た氐牡纪ǖ缱杷嫘藕诺缪沟谋浠?/p>
串联MOSFET的方法也可在无电源的情况下提供保护。早期的器件,如MAX388或HI-509A,只工作在±4.5V至±18V,有着较大的封装、较高的导通电阻(最小350Ω,最高可至3.5kΩ),并且只能通过比电源电压低大约2V的输入信号电压。
对于工作在9V至36V或±4.5至±20V范围的器件,解决这些问题的第一步就是开发一种新的开关结构,类似于下面即将谈到的低电压故障保护方案。较之三FET串联技术,新方案最突出的优点是允许满摆幅工作和更低的导通电阻。内部电路检测到故障时自动切断开关,阻止故障穿过开关或复用器到达其他电路。
故障状态下,由于只有很小的漏电流流入开关或复用器,开关不会因功率耗散而损坏。和早期的3-FET方案相同,基于这种新的工艺和结构的开关/复用器会在断电情况下返回高阻抗状态,因而消除了断电情况下的故障问题。这种器件(包括MAX4511开关和MAX4508复用器系列)适合于需要±40V故障?;さ母叩缪瓜低常皇屎嫌诔<?V和5V系统。这些器件在低电压范围内没有规定特性,它们在5V电源下的Rds(on)会高达数千欧。
低电压故障保护
故障?;た丶易逯械淖钚鲁稍北挥呕ぷ饔诘ゼ?.3V或5V电源,或者是双极性(±3.3V或±5V电源。它们不需要外部保护,具有最多30Ω (±5V电源)或100Ω (+3V电源)的低导通电阻。
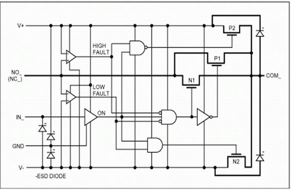
如图5所示,这些开关由一个n沟道FET (N1)和一个p沟道FET (P1)并联构成低阻抗输入到输出信号通道。只要输入信号位于电源范围以内,或不超出电源150mV,就可通过开关到达COM端,因此允许开关满摆幅工作。
图5. 低电压故障?;た氐哪诓靠蛲?br />
开关内部的两个比较器用于监视输入电压,它们将输入电压与电源电压V+和V-进行比较。当NO (???端或NC (常闭)端上的信号位于V+和V-之间时,开关正常工作。当信号电压超出电源约150mV时(故障情况),输出电压(COM)被限制在电源电压—保持相同极性且输入为高阻。这是在故障比较器的控制下实现的,它在故障情况下关闭了N1和P1。故障比较器同时还按照以下规则控制钳位FET (N2和P2):如果开关闭合时出现了负极性故障,接通N2连接COM到V-。如果开关闭合时出现了正极性故障,则接通P2连接COM到V+。如果开关开路时出现了故障,则输出呈现高阻。
故障期间,输入始终呈现为高阻,与开关状态及负载阻抗无关。最高输入故障电压受限于开关元件的极限值,MAX4711系列为±12V。举例来讲,如果MAX4711工作于+5V电源,则在正端可承受的最高故障电压为+12V,而在负端为-7V (5V + |-7V| = 12V)。该器件能够在没有电源电压的情况下为输入引脚(NO和NC)提供故障?;ぃ踔炼系缡碧峁└煽康谋;ぃ诖饲榭鱿?,故障电压可接近±12V。逻辑输入端(IN)的过压保护正向最高达(V+)+12V,但负向仅能超出负电源一个二极管压降。输出端(COM)没有保护,正如上面所提到的,COM电压不应超出任何一端电源电压0.3V以上。
图6显示了一个闭合的、具有故障?;さ目卦诰礁龇较虻氖淙牍收系缪蛊诩涞氖涑銮榭?。通常情况下,在输入电压比V+ (或V-)高出150mV约200ns后,输出(COM)就会等于正(或负)电源电压减去一个FET的电压降。当输入电压返回到电源范围以内后,需要再经过一个700ns (典型值)的延迟,输出方可恢复并跟随输入。这个延迟和COM输出端的电阻和电容有关,而和故障电压的幅度无关。COM端的电阻和电容越大,恢复时间就越长。

图6. 故障状态下的输入和输出电压
应用
除了一些典型应用以外,例如在ATE和工业设备中作为模拟输入的?;ぃ庑┑偷缪?、故障保护型开关还可以在很多其他应用中用来简化设计和解决板上空间不足的问题。举例来讲,为了避免切断整个设备机箱的电源,许多应用要求能够向一个带电的底板插入扩展卡。尽管可以用MAX4271这样的热插拔控制器来限制卡上的浪涌电流,但其信号线的?;げ⒉蝗菀住5蹦憬蹇ú迦氲装迨?,底板的数据总线采用5V TTL电平进行通信,这时卡上的数字IC (微控制器,ASIC等)就有可能在5V电源接通前在其输入端“看到”5V电压。前面已经提到,这种情况会导致锁定或板卡损坏。
将低电压故障保护开关连接在敏感器件和底板之间(图7)可以提供必要的过压?;?。这些开关在卡上电源电压接通之前保持COM输出为高阻态,电源就绪后开关闭合接通底板??氐谋;な淙?NO)面向底板,未接电源时提供±12V的?;?,而在电源电压稳定后也可保护板卡不受底板上的过电压冲击。应该注意的是,通常所用的来自于其他供应商的逻辑总线开关并不能提供这种?;ぁK强梢蕴峁┍缺曜糃MOS器件高一些的锁定电流容限,但不能承受持续的过电压。
图7. 热插拔背板信号
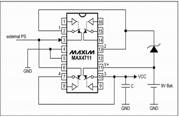
在图8所示电路中,低电压故障?;た卦诩觳獾接型獠康缭?如墙上适配器)接入时,会切断内部电源(一节9V电池或两节串连的锂电池)。通常情况下,开关由电池通过13引脚供电。低电压肖特基二极管阻止非充电电池被外部电源充电。
图8. 当有外部电源接入时电池被切断
VCC由第10引脚的开关取出,大多数应用中,这个电压还要由后面的电压调节器进行调理。一旦检测到外部电源电压,微控制器接通开关1和4,断开开关3。输出电容C在VCC由开关3切向开关4的过程中为系统提供电源。为了保护电池,当开关4闭合时,必须始终保持开关3处于断开状态。外部电源移走后,开关4和1断开而开关3闭合。当外部电源电压高于电池电压,或电池已深度放电时接入外部电源,或C已充电而电池被移走时,故障?;ぬ匦钥梢员Vた卣?、安全地工作。




