桃花源qm花论坛(品茶),凤楼阁论坛官网入口网址,一品楼品凤楼论坛最新动态,风楼阁全国信息2024登录入口

你的位置:首页 > 互连技术 > 正文

“扒开”超级电容的“外衣”,看看超级电容“超级”在哪儿

发布时间:2024-10-30 来源:贸泽电子 责任编辑:lina

【导读】说起电容的作用,很多电子人脱口而出:滤波。没错,这是大部分电容在电路中的作用,但有一种电容生而不是为了滤波,那就是超级电容。


说起电容的作用,很多电子人脱口而出:滤波。没错,这是大部分电容在电路中的作用,但有一种电容生而不是为了滤波,那就是超级电容。本期贸泽科普实验室,momo就为大家说一说超级电容——


超级电容视频.JPG


正如视频所讲到的,超级电容,在本质上,无疑是电容家族的一员,但其独特的结构设计赋予了它超乎寻常的能力——即能够存储更为庞大的电荷量,从而开辟了更广阔的应用前景。接下来,让我们“扒开”超级电容的“外衣”,从内至外,好好的研究一番,为什么被称为超级电容?超级电容怎么用?


为什么被称为超级电容?


一是超级电容容量超级大。电路板上,随处可见的电容容量多是nf或者μf级别的,容量比较小。而超级电容的容量远超传统电容,直接到法拉级,容量可达数万法。


二是超级电容个头超级大。有多大呢,与普通电容对比一下就知道了。下图中左手是超级电容,右手镊子上的就是普通的多层陶瓷电容。


“扒开”超级电容的“外衣”,看看超级电容“超级”在哪儿


超级电容有这么大的容量,这是因为它独特的内部结构。


“扒开”超级电容的“外衣”,看看超级电容“超级”在哪儿


左侧为普通电容,右侧为超级电容


两端电极使用了活性炭,其表面有细小的孔,因此电极表面积成倍扩大。而表面积越大就越能更多的蓄电,因此超级电容实现了非常高的静电容量。


“扒开”超级电容的“外衣”,看看超级电容“超级”在哪儿


当超级电容器的两个极板上施加外电压时,极板的正电极存储正电荷,负极板存储负电荷,在两极板上电荷产生的电场作用下,电解液与电极间的界面处形成极性相反的电荷用以平衡电解液的内电场,这样的正电荷与负电荷在活性炭和电解液的接触面上,以正负电荷之间极短间隙排列在相反的位置上,这个电荷分布层也叫做双电层。当两极板间电势低于电解液的氧化还原电极电位时,电解液界面上电荷不会脱离电解液,超级电容器为正常工作状态,如电容器两端电压超过电解液的氧化还原电极电位时,电解液将分解,为非正常状态。在超级电容器放电过程中,正、负极板上的电荷被外电路释放,电解液的界面上的电荷相应减少。


超级电容适不适合滤波?


前面了解了超级电容的结构、工作原理,那么问题又来了,在开发板上我们怎么没有见过使用超级电容来滤波呢?


“扒开”超级电容的“外衣”,看看超级电容“超级”在哪儿


回答这个问题前,先来简单的科普下电容的滤波原理,非常简单,当输入脉动电压高于电源两端电压时,电容开始充电;当输入脉动电压低于电容两端电压时,电容开始放电,补充了输入脉动电压的下降,从而降低了脉动电压。这就是利用了电容可以充、放电的原理。


“扒开”超级电容的“外衣”,看看超级电容“超级”在哪儿


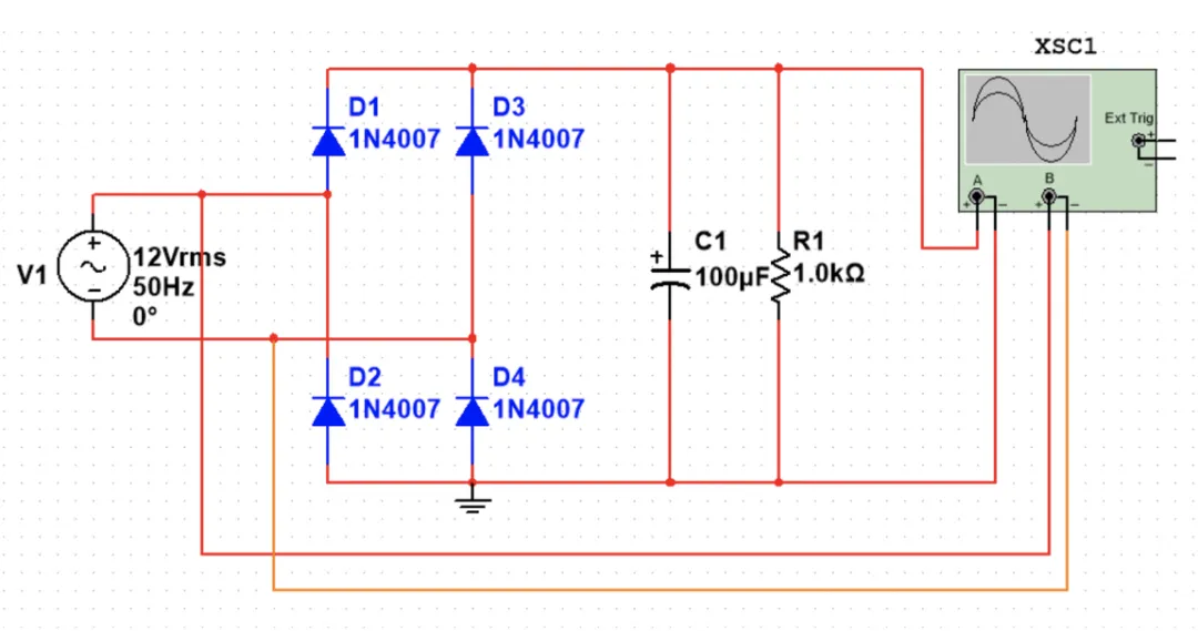
下图是常见的桥式整流滤波电路:


“扒开”超级电容的“外衣”,看看超级电容“超级”在哪儿



通过修改滤波电容C1的容值,看看不同容值下的滤波效果:


“扒开”超级电容的“外衣”,看看超级电容“超级”在哪儿


很明显,当电容增大到一定容值之后,即使再用更大的电容,输出的变化已经非常小了。所以,超级电容的容值虽然很大,但是在很多电路中对滤波的作用不大。


不用超级电容滤波还有另外两个原因:

1)尺寸受限,超级电容的大尺寸,决定现在很多对产品尺寸要求严格的场合不会用;

2)成本高,这是超级电容和普通电容的价格对比:


“扒开”超级电容的“外衣”,看看超级电容“超级”在哪儿



超级电容的真正用武之地


超级电容容量大,存储的电荷那么多,是不是可以当作电池来用呢?


这就要了解超级电容的特性:


  • 高能量释放能力:超级电容器的容量很大,能够在短时间内释放大量能量,提供瞬时大电流;

  • 快速充放电:超级电容能够在极短的时间内完成充放电过程,甚至可以在几秒钟内充满电;

  • 长循环寿命:超级电容器的充放电循环次数可达数百万次以上

  • 环保与安全:超级电容器不含有害物质,对环境友好,符合现代绿色环保理念。相比锂离子电池等传统电池,超级电容器在过充、过放、短路或高温条件下的安全性更高,不易发生爆炸或起火。

  • 宽工作温度范围:超级电容器的工作温度范围广泛,可以在极端气候条件下稳定工作,具有较高的可靠性和稳定性。

  • 转换效率高:超级电容器在电能转换过程中损失较小,能量转换效率高?;箍梢源⒘槌沙兜缛葑椋源⒋娓嗟缌?,满足更大规模的能源需求。


这里,我们把超级电容和电池做一下参数对比:


“扒开”超级电容的“外衣”,看看超级电容“超级”在哪儿


超级电容的这些特性和优点,在某些特定的场合可以取代电池,比如:


  • 电源备份:在系统供电电源断开时,超级电容放电提出高输出的备份电源,可以让系统完成重要的数据保存、发出报警信号。1F—5F左右容量的单体超级电容就足够了。

  • 光伏发电储能,太阳能等新能源发电:受太阳强度影响,发电不稳定,可以先存在超级电容中,然后再输出稳定的电源。

  • 新能源汽车的低压系统主电源或高压的辅助电源:通过串联超级电容,提高工作耐压,在12v和48v的电子系统中,超级电容大有可为。


总结就是超级电容适用于需要快速充放电、高功率需求但能量需求不高、长寿命和高可靠性、备用电源和瞬时功率支持、需要低温性能以及对环境影响较小的多种场合。

提醒大家,超级电容虽好,但使用要得当,使用不当就会引发电容爆炸事故。在使用时,需要注意:


  • 超级电容的耐压,尤其是在串联使用时,需要控制好电压平衡,

  • 超级电容具有固定的极性,使用前务必检查极性是否正确;

  • 在焊接超级电容时,需要控制好温度和时间,以免过热降低使用寿命;

  • 安装时,禁止强制倾斜或扭动,影响超级电容的性能。


关于超级电容的名字由来,内部结构、工作原理、关键参数、应用场合,就介绍这么多。如果您对超级电容还有疑问,欢迎在评论区留言讨论。

本文转载自:贸泽电子


免责声明:本文为转载文章,转载此文目的在于传递更多信息,版权归原作者所有。本文所用视频、图片、文字如涉及作品版权问题,请联系小编进行处理。


推荐阅读:

DigiKey 诚邀各位参会者莅临SPS 2024 展会参观交流,体验最新自动化产品

提前围观第104届中国电子展高端元器件展区

高性能碳化硅隔离栅极驱动器如何选型,一文告诉您

贸泽电子新品推荐:2024年第三季度推出将近7000个新物料

大联大世平集团的驾驶员监控系统(DMS)方案荣获第六届“金辑奖之最佳技术实践应用”奖


特别推荐
技术文章更多>>
技术白皮书下载更多>>
热门搜索

关闭

?

关闭