桃花源qm花论坛(品茶),凤楼阁论坛官网入口网址,一品楼品凤楼论坛最新动态,风楼阁全国信息2024登录入口

你的位置:首页 > 互连技术 > 正文

如何兼顾高性能和低功耗?这款生物电前端模拟芯片了解一下~

发布时间:2023-09-05 责任编辑:lina

【导读】生物电信号包含了有关身体、脑部和肌肉活动等方面的重要信息,而生物电测量前端模拟芯片则是一种专门设计用于测量和采集生物电信号的集成电路芯片。生物电测量前端模拟芯片通过组件共同作用,将微弱的生物电信号放大,滤波并转换为数字信号,以便后续的数据处理、分析和存储。因此在医疗、健康监测和科学研究等领域具有广泛应用。


生物电信号包含了有关身体、脑部和肌肉活动等方面的重要信息,而生物电测量前端模拟芯片则是一种专门设计用于测量和采集生物电信号的集成电路芯片。生物电测量前端模拟芯片通过组件共同作用,将微弱的生物电信号放大,滤波并转换为数字信号,以便后续的数据处理、分析和存储。因此在医疗、健康监测和科学研究等领域具有广泛应用。


本文将详细介绍上海芯炽科技集团有限公司的SC2945,该款芯片集成了便携式低功率心电图应用的所有特性,内置单通道 24 位 Delta-Sigma (Δ-Σ)模数转换器(ADC)、 可编程增益放大器(PGA)、内部参考和振荡器??悸堑蕉陨锏缧藕诺母呔炔杉托藕胖柿康谋;ぃ琒C2945具备了超低功耗、高增益、高采样率等特性,以确保准确且稳定地捕捉生物电信号。


如何兼顾高性能和低功耗?这款生物电前端模拟芯片了解一下~

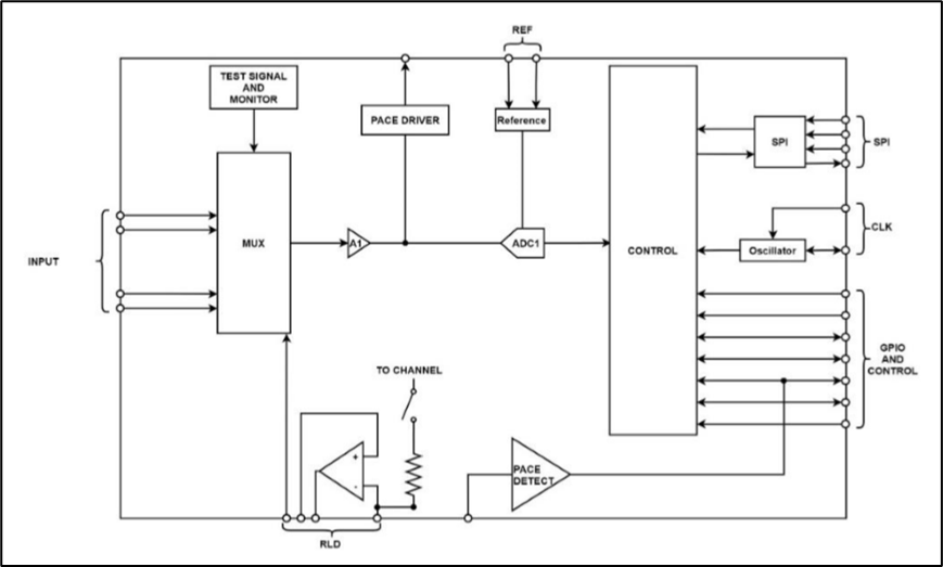
SC2945功能??槭疽馔?/p>


1. 出众的低功耗优势


SC2945 拥有420 μW超低功耗的节能芯片,不管电源采用低于或者高于标准电压的值,工作电流基本不变。使芯片在满足系统的高性能要求的同时,只消耗相对较低的电流。能在测量生物电信号时有效地降低功耗,延长电池寿命,可以广泛应用于医疗设备、便携式健康监测设备、运动生理学研究、高精度数据采样等领域,为疾病诊断、健康管理和科学研究提供了基础性的工具和技术支持。


2. 卓越的性能和数据传输速率


SC2945的数据传输速率最高可达16kSPS,大大减少了数据传输的时间延迟,可以更精准的处理上升时间100uS以内的起搏伪像,这对于需要进行长时间监测或大规模数据采集的应用非常重要。与此同时,SC2945内置高初始精度(±0.5%)振荡器,-40℃至85℃温漂±1%以内。其内置振荡器温漂较小的优势,能够有效降低温度变化对振荡器频率的影响,使得芯片的信号稳定性更高,减少了温度对信号质量的干扰,确保数据的可靠性和准确性,即使在温度变化较大的环境下,芯片的输出频率也能保持相对稳定。SC2945内置起搏检测信号输出与检测电路,起搏器用于治疗心脏疾病,通过给心脏提供电刺激来维持或调节心跳节律。SC2945通过高灵敏度的输入通道和强大的信号处理功能,能够准确地接受和解析起搏器发出的信号,灵活地将起搏信号传输至外部监控元件或者通过片外脉冲整形电路送回芯片进行起搏检测,为医生提供可靠的数据来进行诊断和治疗决策。这种技术对于心脏病、脑疾病等常见疾病的监测和治疗至关重要。


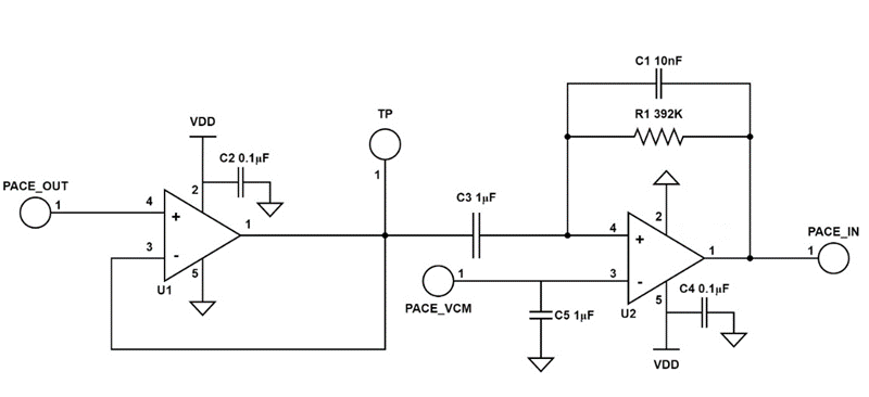
如何兼顾高性能和低功耗?这款生物电前端模拟芯片了解一下~

SC2945起搏检测应用电路


3. 独具优势的集成和可适用性


SC2945 的 12 档可编程PGA,最大可以实现96倍输入增益,能够轻松捕捉毫伏甚至更微弱的信号,通过设置PGA的增益值,用户可以在不同的测量场景中优化信号的幅度范围,也可使得SC2945能够更好地提高系统的灵敏度和分辨率。得益于优异的抗共模和工频干扰能力,信号的转换和放大过程将更加精确和可靠。并且,该芯片兼容 SPI 的串行接口,使工作时序的调试与实现更加简便。同时也提高了数据传输速度,提供了更大的灵活性,适用于复杂的通信需求,其智能化的设计使得它能够简化整个系统的开发流程,提升工程师们的工作效率。


如何兼顾高性能和低功耗?这款生物电前端模拟芯片了解一下~

SC2945上位机波形测试界面


结语


SC2945作为低功耗生物电测量前端模拟芯片,以其出众的性能、低功耗和灵活性,完美地适应了现代便携式医疗设备和可穿戴设备的需求。其准确测量的能力将为医疗健康监测、运动生理学研究和生物反馈等领域带来突破性进展。


关于上海芯炽

上海芯炽科技集团有限公司2019年8月成立,核心业务聚焦在高端模拟集成电路研发和应用,其产品广泛用于智能汽车、新能源、通信、工业控制、医疗器械、精密仪器以及各类高端消费电子等领域。


上海芯炽坚持正向设计和源头创新,致力于为客户提供国产高性能、高品质模拟集成电路产品。公司技术积累深厚,研发实力强,产品种类齐全,产品线涵盖各类模数转换器 (ADC)、数模转换器 (DAC)、运算放大器、高速接口电路等,有消费、工业、车规和宇航等不同产品等级。此外,公司还可为客户提供定制化设计服务,以满足特殊技术和产品需求。


上海芯炽已量产近百款模拟芯片产品,并不断推出新产品,持续丰富各条产品线。


免责声明:本文为转载文章,转载此文目的在于传递更多信息,版权归原作者所有。本文所用视频、图片、文字如涉及作品版权问题,请联系小编进行处理。


推荐阅读:

高精度温度测量

针对噪声模拟设计的 ASIC 修复

逆变器最佳组串及容配比设计

正确的电源稳压器能最大限度地减少直流电轨噪声并提高超声图像的质量

模拟开关充当 DC/DC 转换器



特别推荐
技术文章更多>>
技术白皮书下载更多>>
热门搜索
?

关闭

?

关闭