【导读】该拓扑由输入电容器 CIN、两个 MOSFET 开关 Q1 和 Q1、电源变压器 T1、两个钳位二极管 D3 和 D4、两个整流二极管 D1 和 D2 以及由 LO 和 Co 组成的输出滤波器组成。
该拓扑由输入电容器 CIN、两个 MOSFET 开关 Q1 和 Q1、电源变压器 T1、两个钳位二极管 D3 和 D4、两个整流二极管 D1 和 D2 以及由 LO 和 Co 组成的输出滤波器组成。
下面的图 2a 和 2b 描述了双开关正激转换器的工作原理。Q1 和 Q2 同时导通和截止。当它们打开时,如图 2a 所示,电力通过变压器和输出滤波器传送到负载。
当MOSFET关断时,如图2b所示,原边电路中的功率被切断,原边绕组上的电压将反转,直到点端被D3钳位返回,非点端被D4钳位到VIN。因此,每个 MOSFET 将承受 VIN 的关断电压应力大小。
双开关正激变换器的工作模式。
图2. 双开关正激变换器的工作模式
不仅来自变压器磁化电感的能量被钳位,更重要的是,漏感能量也被钳位并通过二极管 D3 和 D4 返回到输入电源总线。导通期间存储在漏感中的能量不必在电阻缓冲器或 MOSFET 本身中耗散。
与单开关方法相比,这一优点减少了系统功率损耗并降低了系统噪声,因为通常与感应能量释放相关的振铃现在被钳位。因此,无需缓冲电路,转换器的 EMI 特征也大大降低。
单开关正激转换器中的变压器磁芯复位通常是通过第三复位绕组来完成的。通常复位绕组的匝数与初级绕组相同。因此,内核将始终以等于晶体管导通时间的复位时间复位。MOSFET 开关上的电压应力将是输入电压加上泄漏能量引起的尖峰的两倍。
通过将 MOSFET 开关的占空比限制为低于 50%,变压器磁芯将始终在每个周期重置。双开关正激转换器以完全相同的方式复位变压器,无需额外的复位绕组,因为D3和D4的导通有效地将相反极性的输入电压施加到电源变压器初级绕组以复位磁芯。
由于 MOSFET 上的漏极至源极电压被钳位至 VIN,因此峰值电压应力是多少并不存在不确定性。这个好处怎么强调都不为过。单开关方法中的峰值电压应力与漏感值、开关速度和电路布局成正比。漏感难以控制,并且即使在设计投入生产后也常?;岱⑸浠?br style="padding: 0px; margin: 0px auto;"/>
乍一看,高侧 MOSFET 的串联传导损耗似乎是额外的功耗。然而,对 MOSFET 工艺特性的研究表明,双开关拓扑实际上可以减少传导损耗。对于具有 36V 至 75V 输入应用的单开关正激转换器,如果漏感尖峰得到控制,通常需要 200V MOSFET。
芯片尺寸以及 MOSFET 的成本与导通电阻 (RdsON) 和额定电压成正比。虽然双开关方法需要两个串联的 MOSFET,但对于给定的芯片尺寸,两个 MOSFET 的总电阻通??梢孕∮诰哂辛奖兜缪鼓芰Φ牡ジ隹亍?br style="padding: 0px; margin: 0px auto;"/>
使用两个开关时,栅极驱动损耗明显较高,但 Rds(ON) 较低且消除漏感损耗通?;崽岣咦恍?。消除缓冲器元件和控制漏感效应是双开关拓扑的一大优点,尤其是在较高输入电压下。
较高输入电压的应用通常具有更多的初级匝数,这往往会增加漏感和损耗。双开关方法的优势随着输入电压的增加而增加,但较低输入电压的应用通常也能受益。
从历史上看,驱动高侧 MOSFET 对于双开关拓扑来说一直是一个挑战,因为高侧 MOSFET 需要浮动栅极驱动器。新型单片 IC 稳压器通过使用由高速电平移位电路控制的自举电容器技术,消除了高端 MOSFET 栅极驱动的难题。下面的图 3显示了高端栅极驱动实现的框图。
图3. 高侧栅极驱动电路框图
两个开关正激转换器设计的优点
双开关正激的优势在集成解决方案中变得更加显着,其中完整的控制电路、高侧和低侧开关的栅极驱动,甚至两个高压 MOSFET 都可以集成在同一 IC 中。
通过钳位MOSFET上的电压应力,功率转换器的输入电压范围可以接近MOSFET的额定电压,充分利用MOSFET的工艺能力。相比之下,单开关正激转换器的输入电压范围被限制为小于 MOSFET 额定电压的一半。
全集成双开关 DC-DC 稳压器的典型示例是 National Semiconductor 的 LM5015,它提供高性能、低成本 DC-DC 稳压器解决方案,能够支持 4.25V 至 75V 的极宽输入电压范围。
两开关反激式转换器
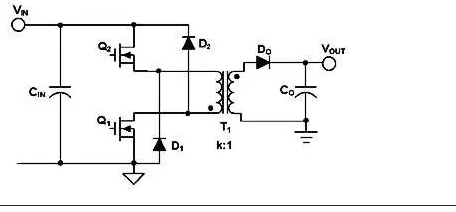
下图4所示为双开关反激变换器拓扑结构,由两个MOSFET开关Q1和Q2、电源变压器T1、两个钳位二极管D1和D2、次级整流二极管DO、输入滤波电容CIN和输出滤波电容CO组成。
图4. 双开关反激式转换器拓扑
两个 MOSFET 开关同时打开和关闭,就像双开关正激转换器一样。反激变压器的工作用双绕组耦合电感器来描述。当初级 MOSFET 工作时,能量被提供给初级电路中的电感器,然后当初级 MOSFET 关闭时,能量被释放到次级电路。
初级和次级绕组之间的耦合从来都不是完美的;如果不加以控制,这种漏感可能会在单开关方法中损坏初级 MOSFET。双开关反激式中的钳位二极管用于将泄漏能量恢复回输入,并将每个 MOSFET 的关断峰值电压钳位在 VIN 处。
双开关反激式转换器设计的优点
双开关反激式与双开关正激式具有所有相同的优点。MOSFET 开关上的电压应力被钳位至 VIN,并且漏感能量返回到输入,而不是耗散在单开关方法中通常需要的缓冲器中。
图 3 所示的相同技术可用于高侧 MOSFET 栅极驱动。与单开关反激转换器一样,双开关反激转换器可以在不连续或连续导通模式下运行。
免责声明:本文为转载文章,转载此文目的在于传递更多信息,版权归原作者所有。本文所用视频、图片、文字如涉及作品版权问题,请联系小编进行处理。
推荐阅读:





