【导读】由于更高的组件密度和处理器速度要求更低 用于核心电源的电压,多电压系统开始出现。 第一个这样的系统是用于逻辑和 核心。FPGA、定制 ASIC 和其他产品的进步增加了 第三,有时是第四,电压电平。ADI监控器IC 一直跟上日益复杂的产品开发步伐, 为复杂的多电压系统提供监测和控制。
随着处理器变得越来越复杂,确保正常运行变得越来越复杂,并且对监控电路的要求也越来越高。
多电压监控器提供上电复位、正确的排序和连续电压监控。
当今最先进的处理器的较低电压要求要求使用新的低压监视器。
现代监控器提供看门狗定时器、手动复位输入和电源故障比较器等附加功能。
由于更高的组件密度和处理器速度要求更低 用于核心电源的电压,多电压系统开始出现。 第一个这样的系统是用于逻辑和 核心。FPGA、定制 ASIC 和其他产品的进步增加了 第三,有时是第四,电压电平。ADI监控器IC 一直跟上日益复杂的产品开发步伐, 为复杂的多电压系统提供监测和控制。
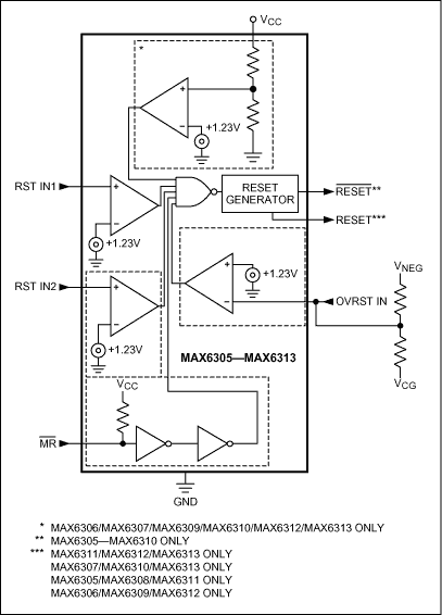
多电压监控
在多电压系统中,产生上电复位(POR)信号的最简单方法是监视3.3V或5V逻辑电源。上电时,当逻辑电压上升到其阈值以上时,监控器启动复位周期,以确保处理器有序开启。只要处理器的电源电压在规格范围内(在正常操作期间),监控器就会继续监视该电压的瞬态和掉电情况。
但是,在较低内核/电源电压水平下工作的器件的完整性如何呢?这些电平是由线性或开关电源产生的,那么在复位周期过后,您如何假设它们在规格范围内呢?在多电压设计中仅监控单个电压,则可能无法检测到供电不当的设备可能正在加载总线或以不稳定的方式响应,从而导致软件偏离其预期程序。因此,可靠设计的良好基础必须包括监控所有电压的能力。
可用的监控器可以监视两个、三个甚至四个电源电压,可以使用工厂编程的阈值或工厂和电阻可编程阈值的组合。工厂编程的门限通常以低于监控电压电平50mV至100mV的增量提供,因此根据其指定的容差选择监控器。例如,如果监控器系列指定了 3.3V、3.08V、2.93V 和 2.63V 的门限,则通过记下所需电压及其相应的后缀来组成器件的部件号。
工厂编程监控器是单芯片器件,无需外部元件即可进行阈值设置。由于阈值没有电阻分压器,也消除了功耗源。另一方面,电阻可编程器件适合希望避免使用特定应用器件的工程师。一旦您的公司对特定主管进行了资格认证,您就可以通过替换一个或两个电阻器来轻松更改其阈值。对于单电源系统,您可以在禁用其他输入后使用相同的多电压监控器。
多电压系统中的低压监控
逻辑电平从5.0V和3.3V向2.5V和1.8V移动,因此需要能够监控低至0.9V电压的监控器。此类监控器应直接在1.8V电压下工作,因为更高的电压电平并不总是可用。工作和非活动状态之间的较小差异也使得需要在低至 1.0V 或更低的电源电平时保持有效的复位操作。抑制电源电压中短时间瞬变的能力(良好的瞬态抗扰度)是低压系统的另一个关键特性。许多数据手册都包含瞬态持续时间与电压过驱的关系图,使设计人员能够通过查看电源固有的噪声特性来避免令人讨厌的复位。
设备操作和功能
目前可用的现成监控器IC系列在满足系统需求方面非常灵活。除了多电压监控外,它们还提供使设计更稳健且不易受到硬件和软件瞬态条件影响的功能。在选择主管时,以下注意事项至关重要。
重置周期:
复位周期是所有监控电压上升到其复位阈值以上后的延迟间隔,在此期间复位输出保持低电平。流行的值是最小值 140 毫秒。因此,在所有监控电压升至其阈值以上后,复位引脚保持工作状态至少140毫秒。复位命令将软件矢量化到特定的代码位置,从该位置可以启动有序启动。
复位也会响应低电压、手动复位或看门狗超时而发生。重置初始化代码,从而防止处理器执行可能因低电压或软件错误而损坏的代码。如果处理器规格允许,增加或减少重置周期可能更合适??捎闷骷峁?1 毫秒至 1.2 秒的复位周期。
复位周期还允许电源电压、晶体和锁相环 (PLL) 稳定。晶体和PLL对复位周期持续时间的影响最大。不带PLL的20MHz晶体可以使用短超时,但使用PLL锁相至32MHz的20kHz晶体需要更长的超时。
复位输出:
/推挽式复位输出适用于大多数应用,但也提供其他输出类型。对于监控器取代与传统 8051 产品相关的 RC 延迟的应用,监控器具有高电平有效推挽输出或//漏极开路输出,或两者兼而有之。
漏极开路输出通常更灵活。它们允许简单的线或连接,并轻松形成在不同系统电压下工作的设备的接口。漏极开路输出允许复位输出被多个电源拉低,而不会发生争用。这种灵活性的代价是外部上拉电阻。
单电压系统中的推挽输出很简单,但多电压系统中的推挽输出需要更加小心。例如,考虑用于监视3.3V和5.0V电源的双监控器。对于两个内部电压监视器,它有一个推挽复位输出,可以在地和3.3V电源轨之间摆动,或者(在另一个版本中)在地和5V电源轨之间摆动。在这种情况下,您可以选择电压摆幅与处理器复位输入兼容的版本?;蛘?,双监控器可能有两个输出 - 一个与3.3V监视器相关联,另一个与5V监视器相关联。您可以选择每个输出摆幅到相应监控轨的版本,或者两个输出摆幅到同一轨。
负向瞬变免疫:
嘈杂的数字环境会对电源电压施加电压瞬变,无论电源电压是由线性稳压器还是开关转换器产生的。关键目标是避免正常工作期间的误复位,同时保持对电源电压的连续监控。图表(典型器件的数据手册中提供)提供了有关瞬态过驱幅度和持续时间的组合将导致器件复位的指导(图 1)。
图1.MAX6381的典型瞬态持续时间与过驱的关系(图表)
如您所见,50μsec、50mV 瞬态电压不会重置器件;重置仅针对持续时间较长或幅度更大的瞬变发生。因此,该图提供了一种避免可怕的麻烦重置的方法。请注意,具有较高瞬态抑制水平的监控器也可能允许使用需要较少滤波的低成本电源(假设处理器可以容忍由此产生的电源电压变化)。
看门狗定时器:
看门狗定时器检查软件是否正确执行。如果软件因错误或硬件故障而陷入循环,看门狗定时器将重置处理器并允许其重新初始化自身。为避免复位,软件必须在每个定时器周期结束前在看门狗输入端生成边沿转换。边沿转换(而不是低电平有效或高电平输入)消除了由于处理器输出锁定而禁用看门狗的可能性。您必须在软件中将定时器复位(边沿转换)放置在确保在超时期限过前重置看门狗的位置。
实现看门狗定时器的艺术是放置定时器复位,以便它们排除卡住循环的可能性。一个方便的提示是在序列中的下一个例程中强制从低到高的转换,在序列中的下一个例程中强制从高到低的转换。然后,如果软件卡在其中一个例程中,将进行重置。在单个子程序中放置低-高-低脉冲不会产生复位,因此软件可以保持锁定状态。
为了适应具有扩展上电和稳定要求的处理器,一些监控器提供更长的初始看门狗周期。较长的时间段允许处理器有时间初始化和配置自身,然后再实施后续更短、更严格的看门狗间隔。
手动复位:
手动复位使用户和功能测试设备可以轻松访问重置处理器。一些监控器产品提供带内部上拉电阻的低电平有效输入,无需外部电阻,还允许使用简单的开关接口。与手动复位输入相关的另一个规格是毛刺抑制。为避免意外或令人讨厌的复位,输入应抑制短时间毛刺。这种毛刺抑制电路不仅可以防止意外复位,而且无需外部开关去抖动电路。
手动重置通?;岽シ⒅刂弥芷?。但是,为了减少测试时间,重置周期应该很短。MAX6390 IC的周期约为标准复位周期的八分之一(对于MAX6390D4,手动复位脉冲最小值为140msec,复位周期为1.12秒)。
除了电平敏感的手动复位输入外,某些应用可能需要边沿敏感型输入,以确保处理器在固定的时间段内复位,而不是取决于手动复位输入保持低电平的时间。该功能对于减少产品组装和测试时间非常方便。
过压和负压监控:
对于执行自检的医疗或安全相关设备,可以使用监控器来检测过压和欠压情况。这些器件具有电阻可编程输入,当监控电压超过阈值时强制复位。与欠压情况一样,过大的电压会导致固件和硬件出现意外结果。强制处理器重置可缓解潜在的不安全情况。
模拟输出故障可以通过多种方式发生,但简单的负电压监视器可以确认预期的电源电压是否存在且符合规格。例如,具有-5V或-15V电源轨的模拟模块通常产生模拟输出,而没有电源电压反馈来验证其有效性。幸运的是,过压监控器也可以监测负电压。对于过压情况,电源电压由该电压和 Vcc 之间的外部电阻分压器检测(图 2)。
图2.负电压监测采用MAX6347
电源排序:
为了防止闩锁并最大限度地提高上电期间的可靠性,多电压系统通常要求对VI/O至Vcore或Vcore至VI/O电压进行排序或跟踪。跟踪通常意味着I/O和内核电压必须一起上升,并且(通常)内核电压不得超过I/O电压0.30V。排序通常意味着I/O电压必须在内核电压之前上升。系统还可以指定 I/O 和内核电压上升之间的延迟周期。
一种用于2电压系统(I/O = 3.3V和内核= 2.5V)的时序控制器采用单电压监控器来监视3.3V电源。当该电压高于其阈值时,监控器会延迟并增强外部 p 沟道 MOSFET(图 3)。这种方法对于低电流应用具有成本效益,但对于较高电流,具有低Vgs阈值的低Rdson p-FET的成本可能很高。
图3.采用MAX6347的电源排序器
对于更高电流的应用,带电荷泵的专用电源排序器可能更有效。如前例所示,该电路监视电源电压并激活外部FET以启动第二个电源。然而,IC器件允许使用成本低于p沟道器件的n沟道FET。内部电荷泵提供 5.0V 的 Vgs,这充分增强了为第二个电源供电的 n-FET。n-FET不仅成本更低;它的Rdson明显更低。
例如,MAX6819和MAX6820为SOT-23电源排序器,无需外部电荷泵电容。MAX6819具有固定的200msec延迟,MAX6820具有可变延迟。外部电容器根据关系设置延迟。
t延迟(秒) = 2.484x10-6(赛特)。
这些IC还可以在具有两个以上电源电压的应用中实现简单的排序。要对所有电源进行排序,只需为每个额外的电源电压添加一个时序控制器(图 4)。
图4.对额外的供应进行排序。
电源故障比较器:
如果您的系统必须提供断电或低电池电压的预警,则可以选择包含逻辑电平复位电路和电源故障比较器的监控器。例如,对于MAX6342系列的IC,复位门限经过工厂调整。一个外部电阻分压器设置功率损耗或低电池电量检测的阈值。由于阈值为1.25V,因此可以监控高于和低于V的电压抄送,最小阈值为 1.25V。如需额外的电源电压,请选择具有漏极开路输出的器件,该器件允许使用第二个监控器来监视其他内核电压。
电压检测:
监控系统中所有电源电压的重要性怎么强调都不为过。它可以通过反馈执行,也可以由驱动处理器复位引脚的监控器执行。反馈的形式可以是测量系统电压的A/D转换器,也可以是软件常规监控设备功能。这两种方法都可以确保工程师在电路板上获得适当的电源。
另一种简单的方法与电压检测器达到相同的结果。电压检测可能比监控提供更多信息,因为它可以指示哪个电源电压有问题。监控通常将所有电压“或”放在一起并产生单个复位,而多电压检测器通常提供漏极开路输出,可以单独检查以确定问题的根源。四路电压监视器具有独立的漏极开路输出。此类器件可包括电阻可编程门限以及工厂编程门限,以适应 1.8V、2.5V、3.3V、5.0V 或 -5.0V 的电源电压。内部精密基准电压源和内部分压器使这些IC非常紧凑。
总结
多种电源电压、不断缩小的芯片几何形状以及日益重要的产品可靠性规格相结合,提高了对电源电压进行全面监控或监控的需求。本文介绍了可用于此目的的产品,以及产品功能对于设计可靠系统至关重要。
免责声明:本文为转载文章,转载此文目的在于传递更多信息,版权归原作者所有。本文所用视频、图片、文字如涉及作品版权问题,请联系小编进行处理。
推荐阅读:




