桃花源qm花论坛(品茶),凤楼阁论坛官网入口网址,一品楼品凤楼论坛最新动态,风楼阁全国信息2024登录入口

你的位置:首页 > 互连技术 > 正文

开关电源的工作模式CCM、BCM、DCM

发布时间:2022-10-20 责任编辑:lina

【导读】从事过电源开发的工程师都接触过CCM、DCM、BCM这几个词汇,也能大致了解其含义,但是对于这几个概念的由来,和为什么要搞清楚这几个概念往往还是模糊的。 以图所示的Buck电路图为例,说明电源的工作模式。为了简单的说明电源的工作模式,用仿真软件模拟一个Buck电路用于展示几种工作模式的情况。


从事过电源开发的工程师都接触过CCM、DCM、BCM这几个词汇,也能大致了解其含义,但是对于这几个概念的由来,和为什么要搞清楚这几个概念往往还是模糊的。 以图所示的Buck电路图为例,说明电源的工作模式。为了简单的说明电源的工作模式,用仿真软件模拟一个Buck电路用于展示几种工作模式的情况。


Buck电路图 图中,输入电压是12V,输入电容是33uF??刂坡龀宓牡缪故?2V,上升时间500ns,下降时间500ns,脉宽4us,周期10us。输出电感是3.3uH。输出电容是100uF。 (1)CCM、DCM、BCM的定义: CCM (ContinuousConduction Mode),连续导通模式:在一个开关周期内,电感电流从不会达到0A?;蛘咚档绺写硬弧案次弧?,意味着在开关周期内电感磁通从不会到0,功率管闭合时,线圈中还有电流流过。CCM模式电感电流波形如图所示。


开关电源的工作模式CCM、BCM、DCM

图   CCM模式电感电流波形图


DCM,(Discontinuous Conduction Mode)非连续导通模式:在开关周期内,电感电流总会到0,意味着电感被适当地“复位”,即功率开关闭合时,电感电流为零。DCM模式电感电流波形如图 所示。

开关电源的工作模式CCM、BCM、DCM

图 DCM模式电感电流波形图


BCM(Boundary Conduction Mode),边界或边界线导通模式:控制器监控电感电流,一旦检测到电流等于0,功率开关立即闭合??刂破髯苁堑鹊绺械缌鳌案次弧崩醇せ羁?。如果电感值电流高,而截至斜坡相当平,则开关周期延长,因此,BCM变化器是可变频率系统。BCM变换器可以称为临界导通模式或CRM(Critical Conduction Mode)。BCM模式电感电流波形如图 所示。


开关电源的工作模式CCM、BCM、DCM

图  BCM模式电感电流波形图


将三种模式下电感电流的波形放在一起对比,如图 所示。


开关电源的工作模式CCM、BCM、DCM

图 三种工作模式的电感电流图


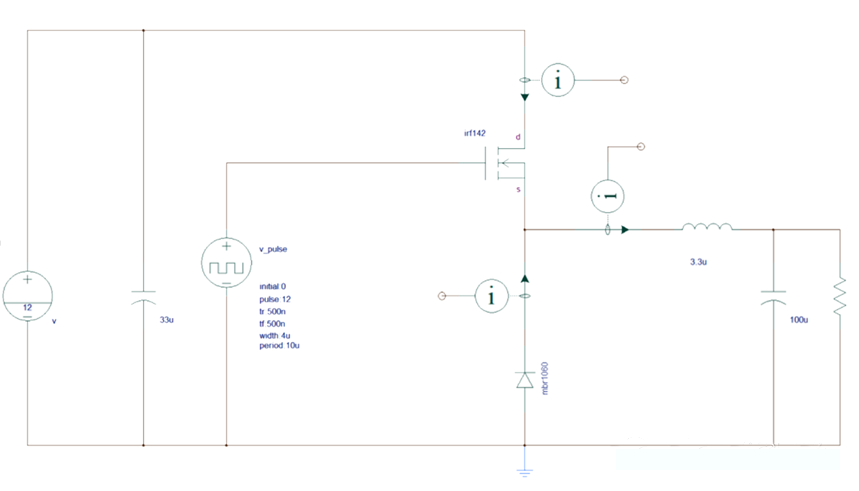
(3)三种工作模式的特点: 以图所示的非同步Buck电路为例,来说明三种工作模式的特点。


开关电源的工作模式CCM、BCM、DCM

图  非同步Buck电路图


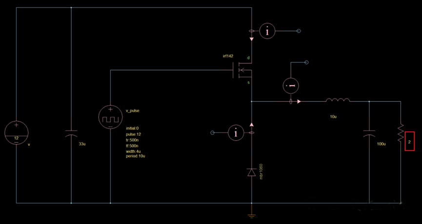
为了说明问题,我们只在仿真电路上修改了负载为2欧姆,增加I,使其更大,这样电感电流是基于I进行变化的,纹波电流与0A距离更远。非同步Buck电路仿真图如图 所示。


开关电源的工作模式CCM、BCM、DCM

图 非同步Buck电路仿真图


图7.8中的输出电流为


开关点电压和电感电流实测波形如图7.9所示


开关电源的工作模式CCM、BCM、DCM

图 开关点电压和电感电流实测波形图


开关点电压和电感电流仿真波形如图 所示 图中,紫色为IL电感电流,绿色为Vsw公共开关点电压


开关电源的工作模式CCM、BCM、DCM

图 开关点电压和电感电流仿真波形图


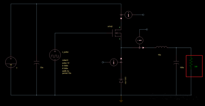
非同步控制器的降压变换器Buck工作于CCM,会带来附加损耗。因为续流二极管反向恢复电荷需要时间来消耗,这对于功率开关管而言,是附加的损耗负担。 BCM是一种特殊的CCM,它的电感的电流最小值为0。此时我们把负载调为3.6Ω,这样让纹波电流压着0A,形成一个临界的状态。BCM模式仿真电路图如图所示。


开关电源的工作模式CCM、BCM、DCM

图 BCM模式仿真电路图


BCM模式开关点电压和电感电流实测波形如图所示:


开关电源的工作模式CCM、BCM、DCM

BCM模式开关点电压和电感电流实测波形图


BCM模式开关点电压和电感电流仿真波形如图所示。


开关电源的工作模式CCM、BCM、DCM


开关电源的工作模式CCM、BCM、DCM

图  BCM模式开关点电压和电感电流仿真波形图


以非同步BUCK的DCM模式为例。 如果把负载调小,也就是IL电源的输出电流变小了。相当于上面的纹波电流继续往下移动,穿过0A的坐标线。由于二极管的正向导通性,上管关闭。所以电感上的电流不会出现负数(我们设定输出方向为正方向)。此时就会出现电感上电流为0。DCM模式仿真电路图如图7.14所示。


开关电源的工作模式CCM、BCM、DCM

图 1.27 DCM模式仿真电路图


DCM模式开关点电压和电感电流实测波形如图所示


开关电源的工作模式CCM、BCM、DCM

图 1.28 DCM模式开关点电压和电感电流实测波形图


DCM模式开关点电压和电感电流仿真图如图7.16所示,黄色为电感电流,蓝色为Vsw电压


开关电源的工作模式CCM、BCM、DCM

图 DCM模式开关点电压和电感电流仿真波形图


(4)CCM与DCM比较: ①DCM能降低功耗的,DCM模式的转换效率更高些; ②工作于DCM模式,在电感电流为0的时候,会产生振荡现象; ③工作于CCM模式,输出电压与负载电流无关,当工作于DCM模式,输出电压受负载影响,为了控制电压恒定,占空比必须随着负载电流的变化而变化。

(来源:硬件十万个为什么)



免责声明:本文为转载文章,转载此文目的在于传递更多信息,版权归原作者所有。本文所用视频、图片、文字如涉及作品版权问题,请联系小编进行处理。




推荐阅读:

可实现高可靠性的5G宏基站设计

高精度运放能在低功率实现快速多路复用

LED串中升压电源调节电流的示例

模拟和数字MEMS麦克风集成进系统设计时的差别

SiC MOSFET AC BTI 可靠性研究


特别推荐
技术文章更多>>
技术白皮书下载更多>>
热门搜索

关闭

?

关闭