【导读】如果询问任何功率电子器件设计师他们追求什么,转换效率通常都会名列前茅。高效率不仅能节能,还有附带好处,即打造更小、更轻、更便宜的产品,而释放的空间还可用于提高可靠性和增加功能。实际上有些应用受益匪浅,如电动车,它的单次充电行驶里程会有所提高,还有数据中心,其中的电子器件和必要空调的能耗是一大问题,目前占全球能源需求的1%以上。
如果询问任何功率电子器件设计师他们追求什么,转换效率通常都会名列前茅。高效率不仅能节能,还有附带好处,即打造更小、更轻、更便宜的产品,而释放的空间还可用于提高可靠性和增加功能。实际上有些应用受益匪浅,如电动车,它的单次充电行驶里程会有所提高,还有数据中心,其中的电子器件和必要空调的能耗是一大问题,目前占全球能源需求的1%以上。
功率转换效率提高了电动车的可行性
电动车是车轮上的数据中心,具有工业规模的电动机控制(图1),它的可行性取决于牵引逆变器和充电电路的效率。效率每提高一个百分点都能促进散热需求降低、重量减轻、单次充电行驶里程增加和成本降低,这构成了一个良性循环。

图1:典型的电动车功率转换元件
锂离子电池是电动车的心脏所在,它可以是48V,用于轻度混合动力,也可以达到500-800V,实现完全电动。电动车中有车载交直流充电器,它通常双向导电,可以将多余的能量返回到电网中赚钱,还有多种辅助直流转换器,用于为保障安全舒适的设备供电,当然也少不了牵引逆变器,它也有双向电流,可利用刹车或惯性滑行中的再生能量。
电动车功率转换中的半导体开关压倒性地决定了损耗,而在牵引逆变器中,IGBT可能是个好选择,尽管IGBT只能在低频下实现高效开关。然而以前,这并不是一个大问题,因为交流电动机可以在10kHz或更低频率的驱动下充分运行。不过,提高频率能带来一些好处,能让电动机控制更加顺畅,能实现更符合正弦波的驱动,从而降低铁损和电动机磨损。接近恒定的饱和电压可以让IGBT保持低导电损耗,但是宽带隙开关,尤其是碳化硅(SiC),异军突起,其导通损耗极低,因而现具有强大的竞争力,还能随意并联,进一步降低损耗。FET和MOSFET等SiC器件还满足双向电流要求,因为在配置成开关或同步整流器后,它们可以向任意方向导电。IGBT则不能反向导电,需要一个损耗不菲的并联二极管才能实现此功能。
随着功率要求的提高,电动车充电器和辅助直流转换器也逐渐被纳入能耗计算范畴中,而它们能直接从使用小磁性元件实现的更高频率开关中获益。一直以来,开关都使用硅超结MOSFET,但是宽带隙器件有着更高的边沿速率并能降低导通电阻,现可实现有用的效率增益。
新的功率转换拓扑结构能尽量提高数据中心的效率
虽然数据中心对能量的需求前所未有地多,但是高效功率转换器和配电方案的推出使得该需求从2010年到2018年实际上仅增加了约6%,而同期的互联网流量增加了10倍,存储量增加了20倍。
在无桥图腾柱PFC级(TPPFC)和谐振移相全桥与“LLC”直流转换器等高效拓扑结构的帮助下,数据中心的交直流转换器现在基本都能达到“80+钛金”标准,即在230V交流电和50%负载下,能效至少达到96%。这些电路传统上采用硅MOSFET开关实现,现在则因采用宽带隙器件而获益,这些器件的导电损耗和动态损耗都较低。事实上,由于存在体二极管反向恢复损耗,在高频和大功率下采用硅MOSFET实现TPPFC布置是不可行的。采用SiC或氮化镓(GaN)则可以解决这个问题。
数据中心使用的配电方案也有所改进,以提升效率(图2)。交直流转换器带来的“中间总线”用于在更高电压(通常为385V直流电)下传输电力,然后电力会被隔离,并转换为48V,与备用电池一起实现更多的本地配电,之后电力流经隔离或非隔离的车载“负载点”转换器,以进入最终转换级。

图2:数据中心配电布置
高效功率转换拓扑结构
现代高效转换拓扑结构都可以归为衍生出“降压”和“升压”功能的两个基本类别,在绝缘版本中则称为“正激”和“反激”。它们都能在“硬”或“软”(谐振)开关模式下运行,并具有至少一个开关和整流器,在极为负载的多电平电路中,每个拓扑结构也可能有数十个开关和整流器。
采用具有较低导通电阻的开关并用同步整流器替代二极管就能尽可能降低导电损耗,通常用MOSFET实现。理论上,通过并联零件可以任意降低导电损耗。电压/电流叠加、二极管反向恢复能量和器件电容充电/放电造成的开关损耗则比较难以控制,并会随着频率提高而提高,且成正比。这阻碍了硅MOSFET在非常高的频率下的使用,在这种情况下,我们的目标是大幅减小磁性元件的体积。对于部分“零压开关”(ZVS)或“零电流开关”(ZCS)拓扑结构而言,在谐振模式下运行是一种解决办法,但是必须要小心确保在瞬态或过载条件下不会发生具有破坏性的高损耗“硬”开关。在这种情况下,宽带隙器件可以凭借其无论如何都比硅低的动态损耗提供一些安全裕度。
实际上,部分转换级必须采用“硬开关”,如上文提到的TTPFC,它在大功率和“连续导电”模式下运行,以将峰值电流和组件应力保持在合理范围内。此时,宽带隙器件的价值无法估量。
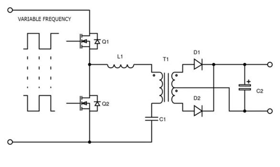
高效拓扑结构的示例——LLC转换器
LLC转换器(图3)很好地诠释了高效转换器。“LLC”这个名称得自构成谐振回路的一次电路中的两个电感器和一个电容器。

图3:LLC转行器略图
在变压器T1中,L1是独立的或受控的漏电感,第二个电感器是T1的一次侧电感器。在反相和可变频率下,Q1和Q2以50%的占空比驱动,为回路提供方波驱动。在回路的谐振频率下,阻抗极低,会有尽可能多的能量通过变压器行为传递到输出端。如不采用谐振,电感器或电容的阻抗会较高,传输的能量也较少。对于恒定的输出负载,这意味着可以通过改变驱动频率有效控制输出电压。实际上,设定的名义频率会高于谐振频率,这让回路“电感十足”,以至于Q1和Q2都自然而然地出现了零压开关,实现了低损耗。变压器一次侧和二次侧电流呈正弦波,因此输出二极管实现零电流开关。由于发生多重谐振,LLC的控制非常复杂,但是它可以在非常高的频率下运行。
损耗描述
很难说给定拓扑结构、频率和负载范围采用哪种开关技术最好,因而“品质因数”(FOM)会很有用。其中一个是RDS(ON).A,器件导通电阻与晶粒面积的乘积。它有用地表明了给定晶粒体积与导电损耗的关系,即始终可以通过提高晶粒体积降低导通电阻,但是电容、开关损耗和成本也会随之增加,而单晶圆的产量则会下降。性能表征RDS(ON).EOSS是另一个指标,结合了导电损耗和开关损耗,开关损耗是由器件输出电容内存储的能量造成的,该指标对“硬”开关拓扑结构十分重要。在Si-MOSFET中,EOSS可能很高并且可变,而在相同导通电阻和器件电压级下,在SiC MOSFET中则较低,在SiC FET共源共栅结构中的值也较低。SiC FET是SiC JFET和Si-MOSFET的共源共栅结构。另一个重要参数是在开关中任何体二极管效应的反向恢复能量,它在硬开关条件下会造成显著耗损。SiC MOSFET的一些值很低,但是增益会被抵消,因为二极管前向压降高,如果因“换向”而在开关“死区”时间内导电,这会造成耗损增加。比较而言,SiC FET共源共栅结构的二极管恢复能量更低,前向压降也低得多。GaN器件没有恢复效应,通过沟道反向导电,但是在换向条件下压降高,且压降取决于栅极驱动电压等级。
各种开关类型的沟道影响和反向导电损耗都可以用性能表征RDS(ON).Qrr来描述,而一个在高频软开关拓扑结构中表示性能的指标是性能表征RDS(ON).COSS(tr),其中的tr表示“与时间相关”。
比较开关技术
在高频转换器方面,之前提到了硅超结MOSFET、SiC MOSFET、GaN HEMT单元和SiC FET共源共栅结构。表1中总结了在相同电压和器件电流级下它们的性能表征的比较结果。

表1:在650V/20A等级下比较开关特征
从表中可以看出,与硅相比,SiC MOSFET和GaN具有损耗方面的优势,不过在上述示例中,它们的雪崩能量额定值和到壳的热阻比较差。然而,UnitedSiC制造的SiC FET具有更好或相同的性能表征,在所述等级下,导通电阻显著降低,并且由于银烧结晶粒连接方式和晶圆减薄技术,到壳的热阻也好得多。
SiC FET的另一个优势是,与其他宽带隙技术相比,它的栅极驱动很简单。SiC MOSFET需要大约18V的栅极驱动才能实现全面增强,与绝对最大值非常接近,而栅极阈值是可变的,受迟滞影响,并影响短路耐受性。GaN的栅极阈值电压低,绝对最大值差不多低,因而必须小心驱动以免瞬态和短路造成电压过应力,在存在高dV/d和di/dt波形时,电压过应力非常危险。
在比较中,SiC FET可以使用标准硅MOSFET或IGBT栅极驱动在典型的0-12V电压下驱动,且距离最大绝对值有很大的裕度。该阈值稳定,表明没有迟滞,且栅极电压不会影响固有的SiC FET短路耐受额定值。
UnitedSiC的“第四代”SiC FET现在的开关速度极快,以致于在需要控制边沿速率以尽量减小过冲和EMI时,这可能会成为一个实际问题。然而,UnitedSiC已经表明简单的低损耗缓冲电路是一个有效解决方案。一个新发展是采用自由JFET栅极的SiC FET共源共栅结构,它允许更好地控制开关速度,而将共源共栅的Si-MOSFET一同封装则仍允许在启动、关闭和故障条件下实现常关型运行。
结论
宽带隙半导体技术为实现更高效的功率转换打开了大门。UnitedSiC生产的SiC FET走在最前沿,各方面的性能表征都十分出色。
免责声明:本文为转载文章,转载此文目的在于传递更多信息,版权归原作者所有。本文所用视频、图片、文字如涉及作品版权问题,请联系小编进行处理。
推荐阅读:
如何设计便于部署的10BASE-T1L单对以太网状态监测振动传感器



